Pomraning Kyle R, Kim Young-Mo, Nicora Carrie D, Chu Rosalie K, Bredeweg Erin L, Purvine Samuel O, Hu Dehong, Metz Thomas O, Baker Scott E
Earth and Biological Sciences Directorate, Pacific Northwest National Laboratory, Richland, WA, USA.
BMC Genomics. 2016 Feb 25;17:138. doi: 10.1186/s12864-016-2471-2.
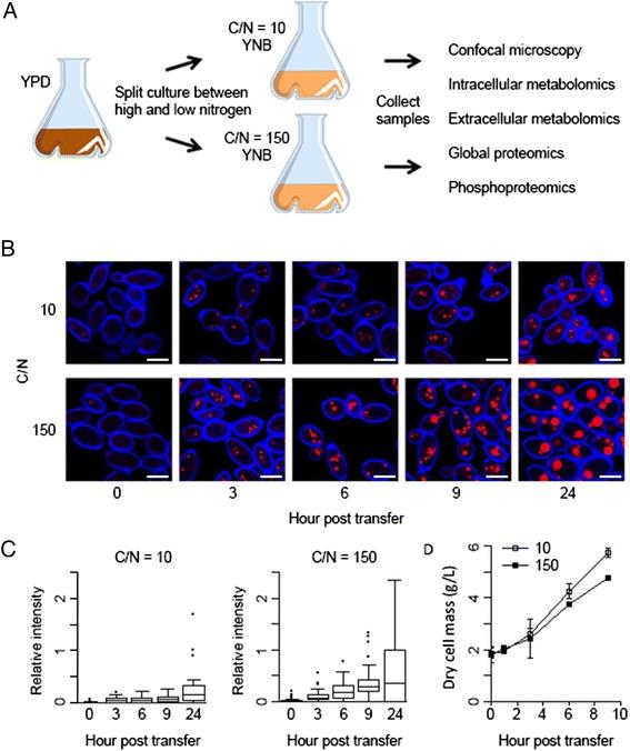
Yarrowia lipolytica is an oleaginous ascomycete yeast that stores lipids in response to limitation of nitrogen. While the enzymatic pathways responsible for neutral lipid accumulation in Y. lipolytica are well characterized, regulation of these pathways has received little attention. We therefore sought to characterize the response to nitrogen limitation at system-wide levels, including the proteome, phosphoproteome and metabolome, to better understand how this organism regulates and controls lipid metabolism and to identify targets that may be manipulated to improve lipid yield.
We found that ribosome structural genes are down-regulated under nitrogen limitation, during which nitrogen containing compounds (alanine, putrescine, spermidine and urea) are depleted and sugar alcohols and TCA cycle intermediates accumulate (citrate, fumarate and malate). We identified 1219 novel phosphorylation sites in Y. lipolytica, 133 of which change in their abundance during nitrogen limitation. Regulatory proteins, including kinases and DNA binding proteins, are particularly enriched for phosphorylation. Within lipid synthesis pathways, we found that ATP-citrate lyase, acetyl-CoA carboxylase and lecithin cholesterol acyl transferase are phosphorylated during nitrogen limitation while many of the proteins involved in β-oxidation are down-regulated, suggesting that storage lipid accumulation may be regulated by phosphorylation of key enzymes. Further, we identified short DNA elements that associate specific transcription factor families with up- and down-regulated genes.
Integration of metabolome, proteome and phosphoproteome data identifies lipid accumulation in response to nitrogen limitation as a two-fold result of increased production of acetyl-CoA from excess citrate and decreased capacity for β-oxidation.
解脂耶氏酵母是一种产油子囊菌酵母,它会在氮限制条件下储存脂质。虽然解脂耶氏酵母中负责中性脂质积累的酶促途径已得到充分表征,但这些途径的调控却很少受到关注。因此,我们试图在全系统水平上表征对氮限制的反应,包括蛋白质组、磷酸化蛋白质组和代谢组,以更好地了解这种生物体如何调节和控制脂质代谢,并确定可能被操纵以提高脂质产量的靶点。
我们发现核糖体结构基因在氮限制条件下被下调,在此期间含氮化合物(丙氨酸、腐胺、亚精胺和尿素)被耗尽,糖醇和三羧酸循环中间体积累(柠檬酸、富马酸和苹果酸)。我们在解脂耶氏酵母中鉴定出1219个新的磷酸化位点,其中133个在氮限制期间其丰度发生变化。包括激酶和DNA结合蛋白在内的调节蛋白尤其富含磷酸化。在脂质合成途径中,我们发现ATP - 柠檬酸裂解酶、乙酰辅酶A羧化酶和卵磷脂胆固醇酰基转移酶在氮限制期间被磷酸化,而许多参与β - 氧化的蛋白质被下调,这表明储存脂质的积累可能受关键酶磷酸化的调节。此外,我们鉴定出了将特定转录因子家族与上调和下调基因相关联的短DNA元件。
代谢组、蛋白质组和磷酸化蛋白质组数据的整合表明,对氮限制的脂质积累是过量柠檬酸产生乙酰辅酶A增加和β - 氧化能力降低的双重结果。