Suppr超能文献

H2AX磷酸化和H3K56乙酰化对正常干细胞辐射反应的独特表观遗传影响。

Unique epigenetic influence of H2AX phosphorylation and H3K56 acetylation on normal stem cell radioresponses.

作者信息

Jacobs Keith M, Misri Sandeep, Meyer Barbara, Raj Suyash, Zobel Cheri L, Sleckman Barry P, Hallahan Dennis E, Sharma Girdhar G

机构信息

Department of Radiation Oncology, Cancer Biology Division, Washington University School of Medicine, St. Louis, MO 63108.

Siteman Cancer Center, Washington University School of Medicine, St. Louis, MO 63108 Department of Pathology, Laboratory and Genomic Medicine, Washington University School of Medicine, St. Louis, MO 63108.

出版信息

Mol Biol Cell. 2016 Apr 15;27(8):1332-45. doi: 10.1091/mbc.E16-01-0017. Epub 2016 Mar 3.

Abstract

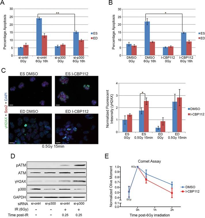
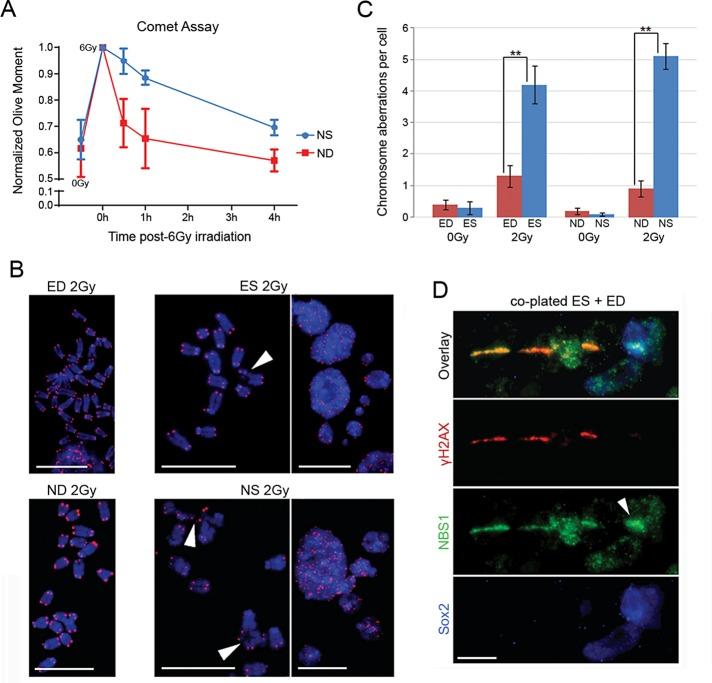
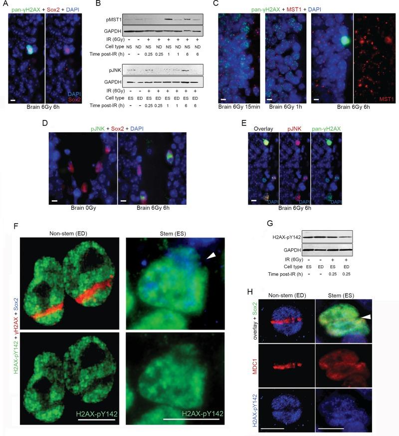
Normal tissue injury resulting from cancer radiotherapy is often associated with diminished regenerative capacity. We examined the relative radiosensitivity of normal stem cell populations compared with non-stem cells within several radiosensitive tissue niches and culture models. We found that these stem cells are highly radiosensitive, in contrast to their isogenic differentiated progeny. Of interest, they also exhibited a uniquely attenuated DNA damage response (DDR) and muted DNA repair. Whereas stem cells exhibit reduced ATM activation and ionizing radiation-induced foci, they display apoptotic pannuclear H2AX-S139 phosphorylation (γH2AX), indicating unique radioresponses. We also observed persistent phosphorylation of H2AX-Y142 along the DNA breaks in stem cells, which promotes apoptosis while inhibiting DDR signaling. In addition, down-regulation of constitutively elevated histone-3 lysine-56 acetylation (H3K56ac) in stem cells significantly decreased their radiosensitivity, restored DDR function, and increased survival, signifying its role as a key contributor to stem cell radiosensitivity. These results establish that unique epigenetic landscapes affect cellular heterogeneity in radiosensitivity and demonstrate the nonubiquitous nature of radiation responses. We thus elucidate novel epigenetic rheostats that promote ionizing radiation hypersensitivity in various normal stem cell populations, identifying potential molecular targets for pharmacological radioprotection of stem cells and hopefully improving the efficacy of future cancer treatment.

摘要

癌症放疗导致的正常组织损伤通常与再生能力下降有关。我们在几种放射敏感组织微环境和培养模型中,比较了正常干细胞群体与非干细胞的相对放射敏感性。我们发现,与它们的同基因分化后代相比,这些干细胞对辐射高度敏感。有趣的是,它们还表现出独特的DNA损伤反应(DDR)减弱和DNA修复能力减弱。虽然干细胞表现出ATM激活减少和电离辐射诱导的病灶减少,但它们显示出凋亡性全核H2AX-S139磷酸化(γH2AX),表明存在独特的放射反应。我们还观察到干细胞中沿着DNA断裂处H2AX-Y142的持续磷酸化,这促进了细胞凋亡,同时抑制了DDR信号传导。此外,干细胞中组成性升高的组蛋白-3赖氨酸-56乙酰化(H3K56ac)的下调显著降低了它们的放射敏感性,恢复了DDR功能,并提高了存活率,这表明其是干细胞放射敏感性的关键促成因素。这些结果表明,独特的表观遗传景观影响放射敏感性的细胞异质性,并证明了辐射反应的非普遍性。因此,我们阐明了促进各种正常干细胞群体对电离辐射超敏反应的新型表观遗传变阻器,确定了干细胞药理学放射防护的潜在分子靶点,并有望提高未来癌症治疗的疗效。

https://cdn.ncbi.nlm.nih.gov/pmc/blobs/44b8/4831886/653c42666e09/1332fig1.jpg

文献AI研究员

20分钟写一篇综述,助力文献阅读效率提升50倍。

立即体验

用中文搜PubMed

大模型驱动的PubMed中文搜索引擎

马上搜索

文档翻译

学术文献翻译模型,支持多种主流文档格式。

立即体验