• 文献检索
  • 文档翻译
  • 深度研究
  • 学术资讯
  • Suppr Zotero 插件Zotero 插件
  • 邀请有礼
  • 套餐&价格
  • 历史记录
应用&插件
Suppr Zotero 插件Zotero 插件浏览器插件Mac 客户端Windows 客户端微信小程序
定价
高级版会员购买积分包购买API积分包
服务
文献检索文档翻译深度研究API 文档MCP 服务
关于我们
关于 Suppr公司介绍联系我们用户协议隐私条款
关注我们

Suppr 超能文献

核心技术专利:CN118964589B侵权必究
粤ICP备2023148730 号-1Suppr @ 2026

文献检索

告别复杂PubMed语法,用中文像聊天一样搜索,搜遍4000万医学文献。AI智能推荐,让科研检索更轻松。

立即免费搜索

文件翻译

保留排版,准确专业,支持PDF/Word/PPT等文件格式,支持 12+语言互译。

免费翻译文档

深度研究

AI帮你快速写综述,25分钟生成高质量综述,智能提取关键信息,辅助科研写作。

立即免费体验

益心舒,一种基于生脉散的中药配方,通过抑制线粒体介导的凋亡和上调肝脏X受体α来减轻心肌缺血/再灌注损伤。

YiXin-Shu, a ShengMai-San-based traditional Chinese medicine formula, attenuates myocardial ischemia/reperfusion injury by suppressing mitochondrial mediated apoptosis and upregulating liver-X-receptor α.

作者信息

Zhao Yichao, Xu Longwei, Qiao Zhiqing, Gao Lingchen, Ding Song, Ying Xiaoying, Su Yuanyuan, Lin Nan, He Ben, Pu Jun

机构信息

Department of Cardiology, Ren Ji Hospital, School of Medicine, Shanghai Jiao Tong University. 160 PuJian Road, Shanghai 200127, China.

出版信息

Sci Rep. 2016 Mar 11;6:23025. doi: 10.1038/srep23025.

DOI:10.1038/srep23025
PMID:26964694
原文链接:https://pmc.ncbi.nlm.nih.gov/articles/PMC4786861/
Abstract

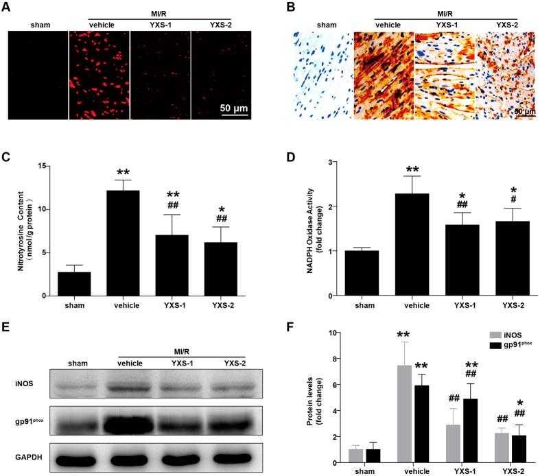
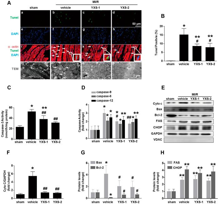
Positive evidence from clinical trials has fueled growing acceptance of traditional Chinese medicine (TCM) for the treatment of cardiac diseases; however, little is known about the underlying mechanisms. Here, we investigated the nature and underlying mechanisms of the effects of YiXin-Shu (YXS), an antioxidant-enriched TCM formula, on myocardial ischemia/reperfusion (MI/R) injury. YXS pretreatment significantly reduced infarct size and improved viable myocardium metabolism and cardiac function in hypercholesterolemic mice. Mechanistically, YXS attenuated myocardial apoptosis by inhibiting the mitochondrial mediated apoptosis pathway (as reflected by inhibition of mitochondrial swelling, cytochrome c release and caspase-9 activity, and normalization of Bcl-2 and Bax levels) without altering the death receptor and endoplasmic reticulum-stress death pathways. Moreover, YXS reduced oxidative/nitrative stress (as reflected by decreased superoxide and nitrotyrosine content and normalized pro- and anti-oxidant enzyme levels). Interestingly, YXS upregulated endogenous nuclear receptors including LXRα, PPARα, PPARβ and ERα, and in-vivo knockdown of cardiac-specific LXRα significantly blunted the cardio-protective effects of YXS. Collectively, these data show that YXS is effective in mitigating MI/R injury by suppressing mitochondrial mediated apoptosis and oxidative stress and by upregulating LXRα, thereby providing a rationale for future clinical trials and clinical applications.

摘要

来自临床试验的积极证据推动了传统中医(TCM)在治疗心脏病方面越来越被接受;然而,其潜在机制却鲜为人知。在此,我们研究了益心舒(YXS)——一种富含抗氧化剂的中药配方——对心肌缺血/再灌注(MI/R)损伤的作用性质及潜在机制。YXS预处理显著减小了高胆固醇血症小鼠的梗死面积,改善了存活心肌的代谢和心脏功能。从机制上讲,YXS通过抑制线粒体介导的凋亡途径减轻心肌细胞凋亡(表现为抑制线粒体肿胀、细胞色素c释放和caspase-9活性,以及使Bcl-2和Bax水平恢复正常),而不改变死亡受体和内质网应激死亡途径。此外,YXS减轻了氧化/硝化应激(表现为超氧化物和硝基酪氨酸含量降低以及抗氧化酶和促氧化酶水平恢复正常)。有趣的是,YXS上调了包括LXRα、PPARα、PPARβ和ERα在内的内源性核受体,并且体内敲除心脏特异性LXRα显著减弱了YXS的心脏保护作用。总体而言,这些数据表明,YXS通过抑制线粒体介导的凋亡和氧化应激以及上调LXRα来有效减轻MI/R损伤,从而为未来的临床试验和临床应用提供了理论依据。

https://cdn.ncbi.nlm.nih.gov/pmc/blobs/93c7/4786861/314a2401075e/srep23025-f8.jpg
https://cdn.ncbi.nlm.nih.gov/pmc/blobs/93c7/4786861/7940e314b40a/srep23025-f1.jpg
https://cdn.ncbi.nlm.nih.gov/pmc/blobs/93c7/4786861/c759487fa53d/srep23025-f2.jpg
https://cdn.ncbi.nlm.nih.gov/pmc/blobs/93c7/4786861/ffd25ece3bf1/srep23025-f3.jpg
https://cdn.ncbi.nlm.nih.gov/pmc/blobs/93c7/4786861/9a9246462186/srep23025-f4.jpg
https://cdn.ncbi.nlm.nih.gov/pmc/blobs/93c7/4786861/2f93f636f346/srep23025-f5.jpg
https://cdn.ncbi.nlm.nih.gov/pmc/blobs/93c7/4786861/d40c0e95924c/srep23025-f6.jpg
https://cdn.ncbi.nlm.nih.gov/pmc/blobs/93c7/4786861/1c9003e0f792/srep23025-f7.jpg
https://cdn.ncbi.nlm.nih.gov/pmc/blobs/93c7/4786861/314a2401075e/srep23025-f8.jpg
https://cdn.ncbi.nlm.nih.gov/pmc/blobs/93c7/4786861/7940e314b40a/srep23025-f1.jpg
https://cdn.ncbi.nlm.nih.gov/pmc/blobs/93c7/4786861/c759487fa53d/srep23025-f2.jpg
https://cdn.ncbi.nlm.nih.gov/pmc/blobs/93c7/4786861/ffd25ece3bf1/srep23025-f3.jpg
https://cdn.ncbi.nlm.nih.gov/pmc/blobs/93c7/4786861/9a9246462186/srep23025-f4.jpg
https://cdn.ncbi.nlm.nih.gov/pmc/blobs/93c7/4786861/2f93f636f346/srep23025-f5.jpg
https://cdn.ncbi.nlm.nih.gov/pmc/blobs/93c7/4786861/d40c0e95924c/srep23025-f6.jpg
https://cdn.ncbi.nlm.nih.gov/pmc/blobs/93c7/4786861/1c9003e0f792/srep23025-f7.jpg
https://cdn.ncbi.nlm.nih.gov/pmc/blobs/93c7/4786861/314a2401075e/srep23025-f8.jpg

相似文献

1
YiXin-Shu, a ShengMai-San-based traditional Chinese medicine formula, attenuates myocardial ischemia/reperfusion injury by suppressing mitochondrial mediated apoptosis and upregulating liver-X-receptor α.益心舒,一种基于生脉散的中药配方,通过抑制线粒体介导的凋亡和上调肝脏X受体α来减轻心肌缺血/再灌注损伤。
Sci Rep. 2016 Mar 11;6:23025. doi: 10.1038/srep23025.
2
Cardioprotection by combination of three compounds from ShengMai preparations in mice with myocardial ischemia/reperfusion injury through AMPK activation-mediated mitochondrial fission.生脉制剂三种化合物组合通过 AMPK 激活介导的线粒体分裂对心肌缺血/再灌注损伤的心脏保护作用。
Sci Rep. 2016 Nov 21;6:37114. doi: 10.1038/srep37114.
3
Yixin-Shu Capsules Ameliorated Ischemia-Induced Heart Failure by Restoring Trx2 and Inhibiting JNK/p38 Activation.益心舒胶囊通过恢复Trx2和抑制JNK/p38激活改善缺血性心力衰竭。
Oxid Med Cell Longev. 2021 Feb 16;2021:8049079. doi: 10.1155/2021/8049079. eCollection 2021.
4
Globular adiponectin attenuates myocardial ischemia/reperfusion injury by upregulating endoplasmic reticulum Ca²⁺-ATPase activity and inhibiting endoplasmic reticulum stress.球形脂联素通过上调内质网 Ca²⁺-ATP 酶活性和抑制内质网应激来减轻心肌缺血/再灌注损伤。
J Cardiovasc Pharmacol. 2013 Aug;62(2):143-53. doi: 10.1097/FJC.0b013e31829521af.
5
Diallyl trisulfide ameliorates myocardial ischemia-reperfusion injury by reducing oxidative stress and endoplasmic reticulum stress-mediated apoptosis in type 1 diabetic rats: role of SIRT1 activation.二烯丙基三硫化物通过减轻1型糖尿病大鼠的氧化应激和内质网应激介导的细胞凋亡来改善心肌缺血再灌注损伤:沉默信息调节因子1激活的作用
Apoptosis. 2017 Jul;22(7):942-954. doi: 10.1007/s10495-017-1378-y.
6
YiQiFuMai Powder Injection Attenuates Ischemia/Reperfusion-Induced Myocardial Apoptosis Through AMPK Activation.益气复脉粉针剂通过激活AMPK减轻缺血/再灌注诱导的心肌细胞凋亡。
Rejuvenation Res. 2016 Dec;19(6):495-508. doi: 10.1089/rej.2015.1801. Epub 2016 May 18.
7
Alginate oligosaccharide alleviates myocardial reperfusion injury by inhibiting nitrative and oxidative stress and endoplasmic reticulum stress-mediated apoptosis.海藻酸盐寡糖通过抑制硝化和氧化应激以及内质网应激介导的细胞凋亡来减轻心肌再灌注损伤。
Drug Des Devel Ther. 2017 Aug 18;11:2387-2397. doi: 10.2147/DDDT.S142118. eCollection 2017.
8
Activation of liver-X-receptor α but not liver-X-receptor β protects against myocardial ischemia/reperfusion injury.肝X受体α而非肝X受体β的激活可预防心肌缺血/再灌注损伤。
Circ Heart Fail. 2014 Nov;7(6):1032-41. doi: 10.1161/CIRCHEARTFAILURE.114.001260. Epub 2014 Oct 2.
9
Pterostilbene protects against myocardial ischemia/reperfusion injury via suppressing oxidative/nitrative stress and inflammatory response.紫檀芪通过抑制氧化/硝化应激和炎症反应来预防心肌缺血/再灌注损伤。
Int Immunopharmacol. 2017 Feb;43:7-15. doi: 10.1016/j.intimp.2016.11.018. Epub 2016 Dec 6.
10
Qishen Granule alleviates endoplasmic reticulum stress-induced myocardial apoptosis through IRE-1-CRYAB pathway in myocardial ischemia.芪参颗粒通过 IRE-1-CRYAB 通路缓解心肌缺血内质网应激诱导的心肌细胞凋亡。
J Ethnopharmacol. 2020 Apr 24;252:112573. doi: 10.1016/j.jep.2020.112573. Epub 2020 Jan 13.

引用本文的文献

1
AI empowering traditional Chinese medicine?人工智能赋能中医?
Chem Sci. 2024 Sep 23;15(41):16844-86. doi: 10.1039/d4sc04107k.
2
Comparison of nickel oxide nano and microparticles toxicity in rat liver: molecular, biochemical, and histopathological study.大鼠肝脏中氧化镍纳米颗粒和微米颗粒毒性的比较:分子、生化及组织病理学研究
Toxicol Res (Camb). 2023 Aug 1;12(5):741-750. doi: 10.1093/toxres/tfad062. eCollection 2023 Oct.
3
Integration of dietary nutrition and TRIB3 action into diabetes mellitus.饮食营养与 TRIB3 作用在糖尿病中的整合。

本文引用的文献

1
The nuclear melatonin receptor RORα is a novel endogenous defender against myocardial ischemia/reperfusion injury.核褪黑素受体RORα是一种新型的内源性心肌缺血/再灌注损伤防御因子。
J Pineal Res. 2016 Apr;60(3):313-26. doi: 10.1111/jpi.12312. Epub 2016 Feb 16.
2
Dental pulp-derived stem cell conditioned medium reduces cardiac injury following ischemia-reperfusion.牙髓来源的干细胞条件培养基可减轻缺血再灌注后的心脏损伤。
Sci Rep. 2015 Nov 6;5:16295. doi: 10.1038/srep16295.
3
Notching early repolarization pattern in inferior leads increases risk of ventricular tachyarrhythmias in patients with acute myocardial infarction: a meta-analysis.
Nutr Rev. 2024 Feb 12;82(3):361-373. doi: 10.1093/nutrit/nuad056.
4
Yixin-Shu facilitated cardiac-like differentiation of mesenchymal stem cells .益心舒促进间充质干细胞向心肌样细胞分化。
RSC Adv. 2018 Mar 12;8(18):10032-10039. doi: 10.1039/c7ra13326j. eCollection 2018 Mar 5.
5
Ultra-Performance Liquid Chromatography/Mass Spectrometry-Based Metabolomics for Discovering Potential Biomarkers and Metabolic Pathways of Colorectal Cancer in Mouse Model (ApcMin/+) and Revealing the Effect of .基于超高效液相色谱/质谱联用的代谢组学用于发现小鼠模型(ApcMin/+)中结直肠癌的潜在生物标志物和代谢途径并揭示……的作用
Front Oncol. 2021 Sep 13;11:671014. doi: 10.3389/fonc.2021.671014. eCollection 2021.
6
Yixin-Shu Capsules Ameliorated Ischemia-Induced Heart Failure by Restoring Trx2 and Inhibiting JNK/p38 Activation.益心舒胶囊通过恢复Trx2和抑制JNK/p38激活改善缺血性心力衰竭。
Oxid Med Cell Longev. 2021 Feb 16;2021:8049079. doi: 10.1155/2021/8049079. eCollection 2021.
7
Zenglv Fumai Granule protects cardiomyocytes against hypoxia/reoxygenation-induced apoptosis via inhibiting TRIM28 expression.曾令富马酸颗粒通过抑制 TRIM28 表达保护心肌细胞免受缺氧/复氧诱导的凋亡。
Mol Med Rep. 2021 Mar;23(3). doi: 10.3892/mmr.2020.11810. Epub 2021 Jan 5.
8
Correlation between Mitochondrial Dysfunction, Cardiovascular Diseases, and Traditional Chinese Medicine.线粒体功能障碍、心血管疾病与中医之间的关联
Evid Based Complement Alternat Med. 2020 Oct 7;2020:2902136. doi: 10.1155/2020/2902136. eCollection 2020.
9
Agarwood Alcohol Extract Ameliorates Isoproterenol-Induced Myocardial Ischemia by Inhibiting Oxidation and Apoptosis.沉香醇提取物通过抑制氧化和凋亡改善异丙肾上腺素诱导的心肌缺血。
Cardiol Res Pract. 2020 Jul 9;2020:3640815. doi: 10.1155/2020/3640815. eCollection 2020.
10
polysaccharide extracts alleviate MPP-induced PC-12 cell injury through inhibition of Notch signaling pathway.多糖提取物通过抑制Notch信号通路减轻1-甲基-4-苯基吡啶离子(MPP)诱导的PC-12细胞损伤。
Int J Clin Exp Pathol. 2018 Jan 1;11(1):99-109. eCollection 2018.
下壁导联早期复极模式切迹增加急性心肌梗死患者室性快速性心律失常风险:一项荟萃分析
Sci Rep. 2015 Nov 2;5:15845. doi: 10.1038/srep15845.
4
Melatonin prevents neural tube defects in the offspring of diabetic pregnancy.褪黑素可预防糖尿病孕妇后代的神经管缺陷。
J Pineal Res. 2015 Nov;59(4):508-17. doi: 10.1111/jpi.12282. Epub 2015 Oct 17.
5
Reduced silent information regulator 1 signaling exacerbates myocardial ischemia-reperfusion injury in type 2 diabetic rats and the protective effect of melatonin.沉默信息调节因子 1 信号通路减少加重 2 型糖尿病大鼠心肌缺血再灌注损伤及褪黑素的保护作用。
J Pineal Res. 2015 Oct;59(3):376-90. doi: 10.1111/jpi.12269. Epub 2015 Sep 11.
6
Membrane receptor-dependent Notch1/Hes1 activation by melatonin protects against myocardial ischemia-reperfusion injury: in vivo and in vitro studies.褪黑素通过膜受体依赖性 Notch1/Hes1 激活对心肌缺血再灌注损伤的保护作用:体内和体外研究。
J Pineal Res. 2015 Nov;59(4):420-33. doi: 10.1111/jpi.12272. Epub 2015 Sep 11.
7
Yindanxinnaotong, a Chinese compound medicine, synergistically attenuates atherosclerosis progress.银丹心脑通,一种复方中药,可协同减轻动脉粥样硬化进展。
Sci Rep. 2015 Jul 21;5:12333. doi: 10.1038/srep12333.
8
New paradigms in the treatment of hepatic cholestasis: from UDCA to FXR, PXR and beyond.治疗肝内胆汁淤积的新范式:从 UDCA 到 FXR、PXR 及其他。
J Hepatol. 2015 Apr;62(1 Suppl):S25-37. doi: 10.1016/j.jhep.2015.02.023.
9
Evolving therapies for myocardial ischemia/reperfusion injury.心肌缺血/再灌注损伤的治疗进展。
J Am Coll Cardiol. 2015 Apr 14;65(14):1454-71. doi: 10.1016/j.jacc.2015.02.032.
10
Dried-leaf A practical malaria therapeutic for developing countries?干叶 一种适用于发展中国家的实用疟疾治疗方法?
World J Pharmacol. 2014 Dec 9;3(4):39-55. doi: 10.5497/wjp.v3.i4.39.