Khandelwal Nitesh Kumar, Kaemmer Philipp, Förster Toni M, Singh Ashutosh, Coste Alix T, Andes David R, Hube Bernhard, Sanglard Dominique, Chauhan Neeraj, Kaur Rupinder, d'Enfert Christophe, Mondal Alok Kumar, Prasad Rajendra
School of Life Sciences, Jawaharlal Nehru University, New Delhi 110067, India.
Department of Microbial Pathogenicity Mechanisms, Leibniz Institute for Natural Product Research and Infection Biology, Hans Knoell Institute Jena (HKI), D-07745 Jena, Germany.
Biochem J. 2016 Jun 1;473(11):1537-52. doi: 10.1042/BCJ20160024. Epub 2016 Mar 29.
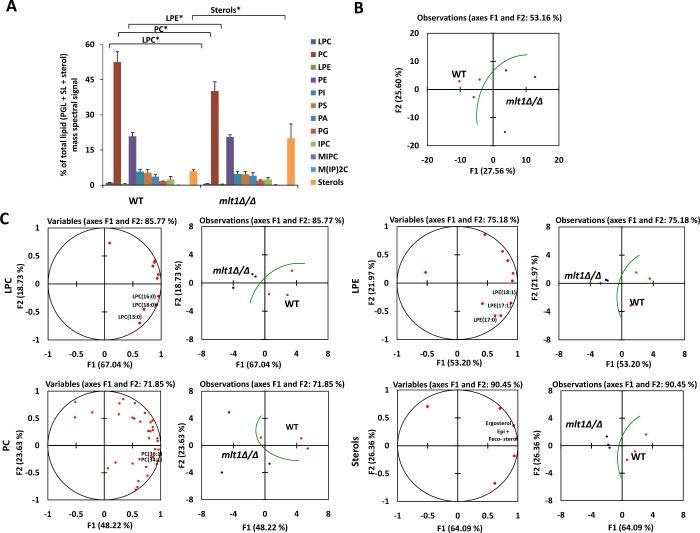
Among the several mechanisms that contribute to MDR (multidrug resistance), the overexpression of drug-efflux pumps belonging to the ABC (ATP-binding cassette) superfamily is the most frequent cause of resistance to antifungal agents. The multidrug transporter proteins Cdr1p and Cdr2p of the ABCG subfamily are major players in the development of MDR in Candida albicans Because several genes coding for ABC proteins exist in the genome of C. albicans, but only Cdr1p and Cdr2p have established roles in MDR, it is implicit that the other members of the ABC family also have alternative physiological roles. The present study focuses on an ABC transporter of C. albicans, Mlt1p, which is localized in the vacuolar membrane and specifically transports PC (phosphatidylcholine) into the vacuolar lumen. Transcriptional profiling of the mlt1∆/∆ mutant revealed a down-regulation of the genes involved in endocytosis, oxidoreductase activity, virulence and hyphal development. High-throughput MS-based lipidome analysis revealed that the Mlt1p levels affect lipid homoeostasis and thus lead to a plethora of physiological perturbations. These include a delay in endocytosis, inefficient sequestering of reactive oxygen species (ROS), defects in hyphal development and attenuated virulence. The present study is an emerging example where new and unconventional roles of an ABC transporter are being identified.
在导致多重耐药(MDR)的多种机制中,属于ABC(ATP结合盒)超家族的药物外排泵的过表达是对抗真菌药物耐药的最常见原因。ABCG亚家族的多药转运蛋白Cdr1p和Cdr2p是白色念珠菌多重耐药发展中的主要因素。由于白色念珠菌基因组中存在几个编码ABC蛋白的基因,但只有Cdr1p和Cdr2p在多重耐药中发挥已确定的作用,因此ABC家族的其他成员也具有替代生理作用这一点不言而喻。本研究聚焦于白色念珠菌的一种ABC转运蛋白Mlt1p,它定位于液泡膜,特异性地将磷脂酰胆碱(PC)转运到液泡腔中。mlt1∆/∆突变体的转录谱分析显示,参与内吞作用、氧化还原酶活性、毒力和菌丝发育的基因表达下调。基于高通量质谱的脂质组分析表明,Mlt1p水平影响脂质稳态,从而导致大量生理紊乱。这些包括内吞作用延迟、活性氧(ROS)的低效隔离、菌丝发育缺陷和毒力减弱。本研究是一个正在识别ABC转运蛋白新的和非常规作用的新出现的例子。