• 文献检索
  • 文档翻译
  • 深度研究
  • 学术资讯
  • Suppr Zotero 插件Zotero 插件
  • 邀请有礼
  • 套餐&价格
  • 历史记录
应用&插件
Suppr Zotero 插件Zotero 插件浏览器插件Mac 客户端Windows 客户端微信小程序
定价
高级版会员购买积分包购买API积分包
服务
文献检索文档翻译深度研究API 文档MCP 服务
关于我们
关于 Suppr公司介绍联系我们用户协议隐私条款
关注我们

Suppr 超能文献

核心技术专利:CN118964589B侵权必究
粤ICP备2023148730 号-1Suppr @ 2026

文献检索

告别复杂PubMed语法,用中文像聊天一样搜索,搜遍4000万医学文献。AI智能推荐,让科研检索更轻松。

立即免费搜索

文件翻译

保留排版,准确专业,支持PDF/Word/PPT等文件格式,支持 12+语言互译。

免费翻译文档

深度研究

AI帮你快速写综述,25分钟生成高质量综述,智能提取关键信息,辅助科研写作。

立即免费体验

在胆囊癌中, prohibitin过表达预示预后不良,并通过激活ERK通路促进细胞增殖和侵袭。

Prohibitin overexpression predicts poor prognosis and promotes cell proliferation and invasion through ERK pathway activation in gallbladder cancer.

作者信息

Cao Yang, Liang Haibin, Zhang Fei, Luan Zhou, Zhao Shuai, Wang Xu-An, Liu Shibo, Bao Runfa, Shu Yijun, Ma Qiang, Zhu Jian, Liu Yingbin

机构信息

Department of General Surgery, Xinhua Hospital Affiliated to Shanghai Jiao Tong University School of Medicine, 1665 Kongjiang Road, Shanghai, 200092, P.R. China.

Institute of Biliary Tract Disease, Shanghai Jiao Tong University School of Medicine, Shanghai, 1665 Kongjiang Road, Shanghai, P.R. China.

出版信息

J Exp Clin Cancer Res. 2016 Apr 16;35:68. doi: 10.1186/s13046-016-0346-7.

DOI:10.1186/s13046-016-0346-7
PMID:27084680
原文链接:https://pmc.ncbi.nlm.nih.gov/articles/PMC4833931/
Abstract

BACKGROUND

Prohibitin (PHB), a pleiotropic protein overexpressed in several tumor types, has been implicated in the regulation of cell proliferation, invasive migration and survival. However, PHB expression and its biological function in gallbladder cancer (GBC) remain largely unknown.

METHODS

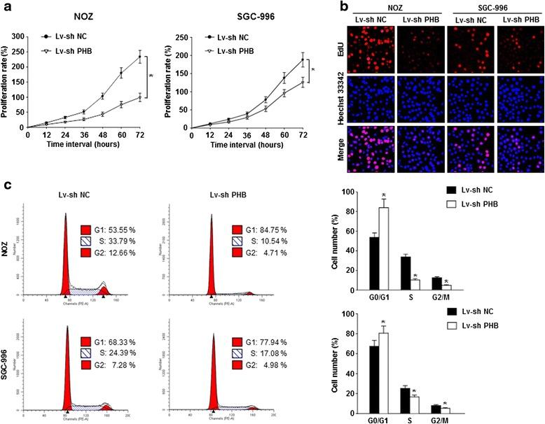
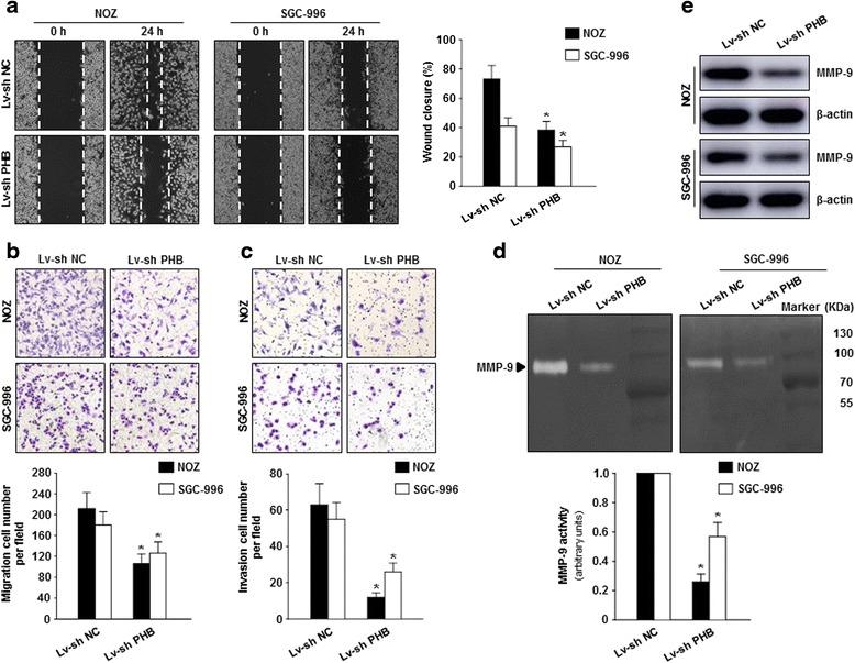
PHB and p-ERK protein expressions were determined in human GBC tissues by immunohistochemistry (IHC). The effects of PHB knockdown on GBC cell proliferation and invasiveness were evaluated using Cell Counting Kit-8 (CCK-8) cell viability, cell cycle analysis, transwell invasion and gelatin zymography assays. Subcutaneous xenograft and tail vein-lung metastasis tumor models in nude mice were employed to further substantiate the role of PHB in GBC progression.

RESULTS

PHB protein was overexpressed in GBC tissues and was significantly associated with histological grade, tumor stage and perineural invasion. Furthermore, PHB expression was negatively associated with overall survival in GBC patients. In vitro experimental studies demonstrated that the downregulation of PHB expression by lentivirus-mediated shRNA interference not only inhibited the ERK pathway activation but also reduced the proliferative and invasive capacities of GBC cells. Moreover, PD0325901, a specific inhibitor of MEK, markedly impaired PHB- mediated phosphorylation of ERK protein. IHC statistical analyses further validated that PHB expression was positively correlated with ERK protein phosphorylation levels in GBC tissue samples. In vivo, PHB depletion also resulted in dramatic reductions in the growth and metastasis of GBC cells.

CONCLUSION

Our findings demonstrate that PHB overexpression predicts poor survival in GBC patients. PHB could serve as a novel prognostic biomarker and a potential therapeutic target for GBCs.

摘要

背景

抑制素(PHB)是一种在多种肿瘤类型中过表达的多效性蛋白,与细胞增殖、侵袭性迁移和存活的调节有关。然而,PHB在胆囊癌(GBC)中的表达及其生物学功能仍 largely未知。

方法

通过免疫组织化学(IHC)检测人GBC组织中PHB和p-ERK蛋白的表达。使用细胞计数试剂盒-8(CCK-8)细胞活力、细胞周期分析、Transwell侵袭和明胶酶谱分析评估PHB敲低对GBC细胞增殖和侵袭性的影响。采用裸鼠皮下异种移植和尾静脉肺转移肿瘤模型进一步证实PHB在GBC进展中的作用。

结果

PHB蛋白在GBC组织中过表达,且与组织学分级、肿瘤分期和神经周围浸润显著相关。此外,PHB表达与GBC患者的总生存期呈负相关。体外实验研究表明,慢病毒介导的shRNA干扰下调PHB表达不仅抑制ERK途径激活,还降低了GBC细胞的增殖和侵袭能力。此外,MEK的特异性抑制剂PD0325901显著损害PHB介导的ERK蛋白磷酸化。IHC统计分析进一步验证了GBC组织样本中PHB表达与ERK蛋白磷酸化水平呈正相关。在体内,PHB缺失也导致GBC细胞的生长和转移显著减少。

结论

我们的研究结果表明,PHB过表达预示GBC患者预后不良。PHB可作为GBC的一种新型预后生物标志物和潜在治疗靶点。

https://cdn.ncbi.nlm.nih.gov/pmc/blobs/6a6a/4833931/e5aa2704acb1/13046_2016_346_Fig5_HTML.jpg
https://cdn.ncbi.nlm.nih.gov/pmc/blobs/6a6a/4833931/1286aa4bf7d6/13046_2016_346_Fig1_HTML.jpg
https://cdn.ncbi.nlm.nih.gov/pmc/blobs/6a6a/4833931/837a1630e5fd/13046_2016_346_Fig2_HTML.jpg
https://cdn.ncbi.nlm.nih.gov/pmc/blobs/6a6a/4833931/4909fa872e16/13046_2016_346_Fig3_HTML.jpg
https://cdn.ncbi.nlm.nih.gov/pmc/blobs/6a6a/4833931/5fd159a1955d/13046_2016_346_Fig4_HTML.jpg
https://cdn.ncbi.nlm.nih.gov/pmc/blobs/6a6a/4833931/e5aa2704acb1/13046_2016_346_Fig5_HTML.jpg
https://cdn.ncbi.nlm.nih.gov/pmc/blobs/6a6a/4833931/1286aa4bf7d6/13046_2016_346_Fig1_HTML.jpg
https://cdn.ncbi.nlm.nih.gov/pmc/blobs/6a6a/4833931/837a1630e5fd/13046_2016_346_Fig2_HTML.jpg
https://cdn.ncbi.nlm.nih.gov/pmc/blobs/6a6a/4833931/4909fa872e16/13046_2016_346_Fig3_HTML.jpg
https://cdn.ncbi.nlm.nih.gov/pmc/blobs/6a6a/4833931/5fd159a1955d/13046_2016_346_Fig4_HTML.jpg
https://cdn.ncbi.nlm.nih.gov/pmc/blobs/6a6a/4833931/e5aa2704acb1/13046_2016_346_Fig5_HTML.jpg

相似文献

1
Prohibitin overexpression predicts poor prognosis and promotes cell proliferation and invasion through ERK pathway activation in gallbladder cancer.在胆囊癌中, prohibitin过表达预示预后不良,并通过激活ERK通路促进细胞增殖和侵袭。
J Exp Clin Cancer Res. 2016 Apr 16;35:68. doi: 10.1186/s13046-016-0346-7.
2
Fibronectin promotes cell proliferation and invasion through mTOR signaling pathway activation in gallbladder cancer.纤连蛋白通过激活 mTOR 信号通路促进胆囊癌细胞增殖和侵袭。
Cancer Lett. 2015 May 1;360(2):141-50. doi: 10.1016/j.canlet.2015.01.041. Epub 2015 Feb 2.
3
SPOCK1 as a potential cancer prognostic marker promotes the proliferation and metastasis of gallbladder cancer cells by activating the PI3K/AKT pathway.SPOCK1作为一种潜在的癌症预后标志物,通过激活PI3K/AKT信号通路促进胆囊癌细胞的增殖和转移。
Mol Cancer. 2015 Jan 27;14(1):12. doi: 10.1186/s12943-014-0276-y.
4
Chemokine (C-X-C motif) ligand 12 is associated with gallbladder carcinoma progression and is a novel independent poor prognostic factor.趋化因子(C-X-C 基序)配体 12 与胆囊癌进展相关,是一种新的独立的不良预后因素。
Clin Cancer Res. 2012 Jun 15;18(12):3270-80. doi: 10.1158/1078-0432.CCR-11-2417. Epub 2012 May 2.
5
Circular RNA FOXP1 promotes tumor progression and Warburg effect in gallbladder cancer by regulating PKLR expression.环状 RNA FOXP1 通过调节 PKLR 表达促进胆囊癌的肿瘤进展和瓦博格效应。
Mol Cancer. 2019 Oct 17;18(1):145. doi: 10.1186/s12943-019-1078-z.
6
miR-101 targeting ZFX suppresses tumor proliferation and metastasis by regulating the MAPK/Erk and Smad pathways in gallbladder carcinoma.靶向ZFX的miR-101通过调节胆囊癌中的MAPK/Erk和Smad信号通路抑制肿瘤增殖和转移。
Oncotarget. 2016 Apr 19;7(16):22339-54. doi: 10.18632/oncotarget.7970.
7
The E545K mutation of PIK3CA promotes gallbladder carcinoma progression through enhanced binding to EGFR.PIK3CA基因的E545K突变通过增强与表皮生长因子受体(EGFR)的结合促进胆囊癌进展。
J Exp Clin Cancer Res. 2016 Jun 18;35(1):97. doi: 10.1186/s13046-016-0370-7.
8
Overexpression of LncRNA AFAP1-AS1 predicts poor prognosis and promotes cells proliferation and invasion in gallbladder cancer.长链非编码RNA AFAP1-AS1的过表达预示胆囊癌预后不良,并促进胆囊癌细胞增殖和侵袭。
Biomed Pharmacother. 2016 Dec;84:1249-1255. doi: 10.1016/j.biopha.2016.10.064. Epub 2016 Oct 27.
9
PLEK2 promotes gallbladder cancer invasion and metastasis through EGFR/CCL2 pathway.PLEK2 通过 EGFR/CCL2 通路促进胆囊癌侵袭和转移。
J Exp Clin Cancer Res. 2019 Jun 10;38(1):247. doi: 10.1186/s13046-019-1250-8.
10
MYBL2 is a Potential Prognostic Marker that Promotes Cell Proliferation in Gallbladder Cancer.MYBL2是一种潜在的预后标志物,可促进胆囊癌中的细胞增殖。
Cell Physiol Biochem. 2017;41(5):2117-2131. doi: 10.1159/000475454. Epub 2017 Apr 17.

引用本文的文献

1
NCAPG-mediated CDK1 promotes malignant progression of non-small cell lung cancer via ERK signaling activation.NCAPG介导的CDK1通过激活ERK信号通路促进非小细胞肺癌的恶性进展。
Am J Cancer Res. 2024 Nov 15;14(11):5338-5350. doi: 10.62347/DNAQ7105. eCollection 2024.
2
Research progress on prognostic factors of gallbladder carcinoma.胆囊癌预后因素的研究进展。
J Cancer Res Clin Oncol. 2024 Oct 6;150(10):447. doi: 10.1007/s00432-024-05975-0.
3
PHB2 promotes SHIP2 ubiquitination via the E3 ligase NEDD4 to regulate AKT signaling in gastric cancer.

本文引用的文献

1
HOXD9 promotes epithelial-mesenchymal transition and cancer metastasis by ZEB1 regulation in hepatocellular carcinoma.HOXD9通过调控ZEB1促进肝细胞癌的上皮-间质转化和癌症转移。
J Exp Clin Cancer Res. 2015 Oct 29;34:133. doi: 10.1186/s13046-015-0245-3.
2
The Hippo effector YAP promotes resistance to RAF- and MEK-targeted cancer therapies.河马效应器YAP可促进对RAF和MEK靶向癌症疗法的抗性。
Nat Genet. 2015 Mar;47(3):250-6. doi: 10.1038/ng.3218. Epub 2015 Feb 9.
3
Fibronectin promotes cell proliferation and invasion through mTOR signaling pathway activation in gallbladder cancer.
PHB2 通过 E3 连接酶 NEDD4 促进 SHIP2 的泛素化,从而调节胃癌中的 AKT 信号通路。
J Exp Clin Cancer Res. 2024 Jan 11;43(1):17. doi: 10.1186/s13046-023-02937-1.
4
Targeting Prohibitins to Inhibit Melanoma Growth and Overcome Resistance to Targeted Therapies.靶向抑制素抑制黑色素瘤生长并克服靶向治疗耐药性。
Cells. 2023 Jul 14;12(14):1855. doi: 10.3390/cells12141855.
5
The function of prohibitins in mitochondria and the clinical potentials.线粒体中抑癌蛋白的功能及临床应用潜力。
Cancer Cell Int. 2022 Nov 8;22(1):343. doi: 10.1186/s12935-022-02765-x.
6
The clinical significance of preoperative serum fibrinogen levels and platelet counts in patients with gallbladder carcinoma.术前血清纤维蛋白原水平和血小板计数对胆囊癌患者的临床意义。
BMC Gastroenterol. 2021 Oct 7;21(1):366. doi: 10.1186/s12876-021-01943-x.
7
UC2288 induces cell apoptosis of nasopharyngeal carcinoma cells via inhibiting EGFR/ERK pathway.UC2288通过抑制EGFR/ERK通路诱导鼻咽癌细胞凋亡。
J Cancer. 2021 Jan 1;12(4):988-995. doi: 10.7150/jca.48282. eCollection 2021.
8
Overview of current targeted therapy in gallbladder cancer.胆囊癌的当前靶向治疗概述。
Signal Transduct Target Ther. 2020 Oct 7;5(1):230. doi: 10.1038/s41392-020-00324-2.
9
Prognostic Significance of the Preoperative Lymphocyte to Monocyte Ratio in Patients with Gallbladder Carcinoma.胆囊癌患者术前淋巴细胞与单核细胞比值的预后意义
Cancer Manag Res. 2020 May 11;12:3271-3283. doi: 10.2147/CMAR.S243326. eCollection 2020.
10
Prohibitin is a prognostic marker and therapeutic target to block chemotherapy resistance in Wilms' tumor.抑制素是一种预后标志物和治疗靶点,可阻断肾母细胞瘤的化疗耐药性。
JCI Insight. 2019 Aug 8;4(15). doi: 10.1172/jci.insight.127098.
纤连蛋白通过激活 mTOR 信号通路促进胆囊癌细胞增殖和侵袭。
Cancer Lett. 2015 May 1;360(2):141-50. doi: 10.1016/j.canlet.2015.01.041. Epub 2015 Feb 2.
4
Global cancer statistics, 2012.全球癌症统计数据,2012 年。
CA Cancer J Clin. 2015 Mar;65(2):87-108. doi: 10.3322/caac.21262. Epub 2015 Feb 4.
5
SPOCK1 as a potential cancer prognostic marker promotes the proliferation and metastasis of gallbladder cancer cells by activating the PI3K/AKT pathway.SPOCK1作为一种潜在的癌症预后标志物,通过激活PI3K/AKT信号通路促进胆囊癌细胞的增殖和转移。
Mol Cancer. 2015 Jan 27;14(1):12. doi: 10.1186/s12943-014-0276-y.
6
MIG-7 and phosphorylated prohibitin coordinately regulate lung cancer invasion/metastasis.MIG-7和磷酸化的抑制素协同调节肺癌侵袭/转移。
Oncotarget. 2015 Jan 1;6(1):381-93. doi: 10.18632/oncotarget.2804.
7
KRAS mutations in tumor tissue and plasma by different assays predict survival of patients with metastatic colorectal cancer.通过不同检测方法对肿瘤组织和血浆中KRAS突变情况进行检测,可预测转移性结直肠癌患者的生存情况。
J Exp Clin Cancer Res. 2014 Dec 10;33(1):104. doi: 10.1186/s13046-014-0104-7.
8
Yes-associated protein 1 (YAP1) promotes human gallbladder tumor growth via activation of the AXL/MAPK pathway.Yes 相关蛋白 1(YAP1)通过激活 AXL/MAPK 通路促进人胆囊肿瘤生长。
Cancer Lett. 2014 Dec 28;355(2):201-9. doi: 10.1016/j.canlet.2014.08.036. Epub 2014 Sep 10.
9
Whole-exome and targeted gene sequencing of gallbladder carcinoma identifies recurrent mutations in the ErbB pathway.胆囊癌的全外显子组和靶向基因测序鉴定出 ErbB 通路中的反复突变。
Nat Genet. 2014 Aug;46(8):872-6. doi: 10.1038/ng.3030. Epub 2014 Jul 6.
10
Antitumor activity of selective MEK1/2 inhibitor AZD6244 in combination with PI3K/mTOR inhibitor BEZ235 in gefitinib-resistant NSCLC xenograft models.选择性MEK1/2抑制剂AZD6244联合PI3K/mTOR抑制剂BEZ235在吉非替尼耐药的非小细胞肺癌异种移植模型中的抗肿瘤活性
J Exp Clin Cancer Res. 2014 Jun 17;33(1):52. doi: 10.1186/1756-9966-33-52.