Suppr超能文献

磷酸化的蜜蜂CREB参与调控蜜蜂对外界刺激的行为反应。

Involvement of phosphorylated Apis mellifera CREB in gating a honeybee's behavioral response to an external stimulus.

作者信息

Gehring Katrin B, Heufelder Karin, Feige Janina, Bauer Paul, Dyck Yan, Ehrhardt Lea, Kühnemund Johannes, Bergmann Anja, Göbel Josefine, Isecke Marlene, Eisenhardt Dorothea

机构信息

Freie Universität Berlin, Institut für Biologie - Neurobiologie, D-14195 Berlin, Germany.

Freie Universität Berlin, Institut für Biologie - Neurobiologie, D-14195 Berlin, Germany

出版信息

Learn Mem. 2016 Apr 15;23(5):195-207. doi: 10.1101/lm.040964.115. Print 2016 May.

Abstract

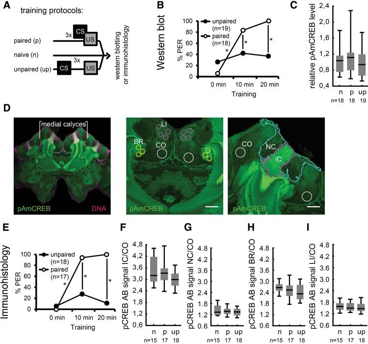
The transcription factor cAMP-response element-binding protein (CREB) is involved in neuronal plasticity. Phosphorylation activates CREB and an increased level of phosphorylated CREB is regarded as an indicator of CREB-dependent transcriptional activation. In honeybees(Apis mellifera)we recently demonstrated a particular high abundance of the phosphorylated honeybee CREB homolog (pAmCREB) in the central brain and in a subpopulation of mushroom body neurons. We hypothesize that these high pAmCREB levels are related to learning and memory formation. Here, we tested this hypothesis by analyzing brain pAmCREB levels in classically conditioned bees and bees experiencing unpaired presentations of conditioned stimulus (CS) and unconditioned stimulus (US). We demonstrate that both behavioral protocols display differences in memory formation but do not alter the level of pAmCREB in bee brains directly after training. Nevertheless, we report that bees responding to the CS during unpaired stimulus presentations exhibit higher levels of pAmCREB than nonresponding bees. In addition, Trichostatin A, a histone deacetylase inhibitor that is thought to enhance histone acetylation by CREB-binding protein, increases the bees' CS responsiveness. We conclude that pAmCREB is involved in gating a bee's behavioral response driven by an external stimulus.

摘要

转录因子环磷酸腺苷反应元件结合蛋白(CREB)参与神经元可塑性。磷酸化激活CREB,磷酸化CREB水平的升高被视为CREB依赖性转录激活的指标。在蜜蜂(西方蜜蜂)中,我们最近证明在中脑和蘑菇体神经元的一个亚群中,磷酸化的蜜蜂CREB同源物(pAmCREB)含量特别高。我们假设这些高pAmCREB水平与学习和记忆形成有关。在这里,我们通过分析经典条件反射蜜蜂以及经历条件刺激(CS)和非条件刺激(US)不成对呈现的蜜蜂大脑中的pAmCREB水平来检验这一假设。我们证明,这两种行为方案在记忆形成方面存在差异,但在训练后直接测量时,并不会改变蜜蜂大脑中pAmCREB的水平。然而,我们报告称,在不成对刺激呈现期间对CS有反应的蜜蜂比无反应的蜜蜂表现出更高水平的pAmCREB。此外,曲古抑菌素A是一种组蛋白脱乙酰酶抑制剂,被认为可通过CREB结合蛋白增强组蛋白乙酰化,它能提高蜜蜂对CS的反应性。我们得出结论,pAmCREB参与调控由外部刺激驱动的蜜蜂行为反应。

https://cdn.ncbi.nlm.nih.gov/pmc/blobs/61e1/4836635/0e6b73d72f32/GehringLM040964f01.jpg

文献AI研究员

20分钟写一篇综述,助力文献阅读效率提升50倍。

立即体验

用中文搜PubMed

大模型驱动的PubMed中文搜索引擎

马上搜索

文档翻译

学术文献翻译模型,支持多种主流文档格式。

立即体验