Suppr超能文献

奎宁通过ERK/S6信号通路对脂肪生成的调控

Regulation of Adipogenesis by Quinine through the ERK/S6 Pathway.

作者信息

Ning Xiaomin, He Jingjing, Shi Xin'e, Yang Gongshe

机构信息

Laboratory of Animal Fat Deposition and Muscle Development, College of Animal Science and Technology, Northwest Agriculture and Forestry University, Yangling 712100, China.

出版信息

Int J Mol Sci. 2016 Apr 13;17(4):504. doi: 10.3390/ijms17040504.

Abstract

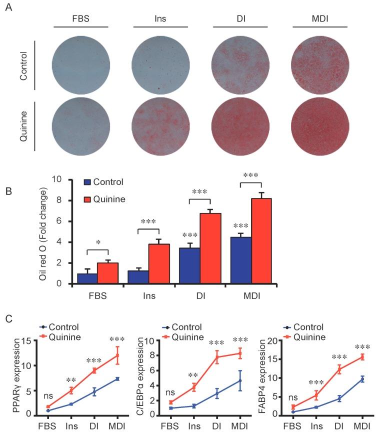
Quinine is a bitter tasting compound that is involved in the regulation of body weight as demonstrated in in vivo animal models and in vitro models of the adipogenic system. Arguments exist over the positive or negative roles of quinine in both in vivo animal models and in vitro cell models, which motivates us to further investigate the functions of quinine in the in vitro adipogenic system. To clarify the regulatory functions of quinine in adipogenesis, mouse primary preadipocytes were induced for differentiation with quinine supplementation. The results showed that quinine enhanced adipogenesis in a dose dependent manner without affecting lipolysis. The pro-adipogenic effect of quinine was specific, as other bitter tasting agonists had no effect on adipogenesis. Moreover, the pro-adipogenic effect of quinine was mediated by activation of ERK/S6 (extracellular-signal-regulated kinase/Ribosomal protein S6) signaling. Knockdown of bitter taste receptor T2R106 (taste receptor, type 2, member 106) impaired the pro-adipogenic effect of quinine and suppressed the activation of ERK/S6 signaling. Taken together, quinine stimulates adipogenesis through ERK/S6 signaling, which at least partly functions via T2R106.

摘要

奎宁是一种有苦味的化合物,在体内动物模型和脂肪生成系统的体外模型中均显示其参与体重调节。在体内动物模型和体外细胞模型中,关于奎宁的正负作用存在争议,这促使我们进一步研究奎宁在体外脂肪生成系统中的功能。为了阐明奎宁在脂肪生成中的调节功能,我们用添加奎宁的方法诱导小鼠原代前脂肪细胞分化。结果表明,奎宁以剂量依赖的方式增强脂肪生成,而不影响脂肪分解。奎宁的促脂肪生成作用具有特异性,因为其他苦味激动剂对脂肪生成没有影响。此外,奎宁的促脂肪生成作用是通过激活ERK/S6(细胞外信号调节激酶/核糖体蛋白S6)信号介导的。敲低苦味受体T2R106(味觉受体,第2型,成员106)会削弱奎宁的促脂肪生成作用,并抑制ERK/S6信号的激活。综上所述,奎宁通过ERK/S6信号刺激脂肪生成,该信号至少部分通过T2R106发挥作用。

https://cdn.ncbi.nlm.nih.gov/pmc/blobs/3e4a/4848960/484d625a9cc4/ijms-17-00504-g001a.jpg

文献AI研究员

20分钟写一篇综述,助力文献阅读效率提升50倍。

立即体验

用中文搜PubMed

大模型驱动的PubMed中文搜索引擎

马上搜索

文档翻译

学术文献翻译模型,支持多种主流文档格式。

立即体验