Suppr超能文献

二甲双胍通过下调雷帕霉素机制性靶点(mTOR)和细胞外信号调节激酶(ERK)信号通路来改善人脂肪来源干细胞的干性。

Metformin Improves Stemness of Human Adipose-Derived Stem Cells by Downmodulation of Mechanistic Target of Rapamycin (mTOR) and Extracellular Signal-Regulated Kinase (ERK) Signaling.

作者信息

Chinnapaka Somaiah, Yang Katherine S, Flowers Quinn, Faisal Minhal, Nerone Wayne Vincent, Rubin Joseph Peter, Ejaz Asim

机构信息

Department of Plastic Surgery, University of Pittsburgh, Pittsburgh, PA 15261, USA.

出版信息

Biomedicines. 2021 Nov 27;9(12):1782. doi: 10.3390/biomedicines9121782.

Abstract

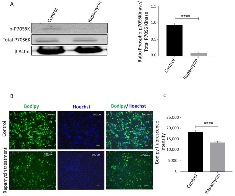
Adipose tissue plays an important role in regulating metabolic homeostasis by storing excess fat and protecting other organs from lipotoxicity. Aging is associated with central fat redistribution, culminating in a decrease in insulin-sensitive subcutaneous and an increase in insulin-resistant visceral adipose depots. Adipose-derived stem cells (ASCs) play an important role in the regeneration of adipose tissue. Aged ASCs show decreased stemness and regenerative potential due to the accumulation of oxidative stress and mitochondrial dysfunction-related cell damage. Metformin is a well-established anti-diabetic drug that has shown anti-aging effects in different organisms and animal models. In this study, we analyzed the effect of metformin treatment on the stemness of human ASCs in cell culture and whole adipose tissue culture models. Our results demonstrate that metformin improves the stemness of ASCs, reducing their rate of proliferation and adipocyte differentiation. Investigating the possible underlying mechanism, we observed a decrease in the mTOR and ERK activity in metformin-treated ASCs. In addition, we observed an increase in autophagy activity upon metformin treatment. We conclude that metformin treatment improves ASCs stemness by reducing mTOR and ERK signaling and enhancing autophagy. Future in vivo evaluations in animal models and humans will pave the way for the clinical adaptation of this well-established drug for reviving the stemness of aged stem cells.

摘要

脂肪组织通过储存多余脂肪并保护其他器官免受脂毒性,在调节代谢稳态中发挥重要作用。衰老与中心性脂肪重新分布有关,最终导致胰岛素敏感的皮下脂肪减少,胰岛素抵抗的内脏脂肪库增加。脂肪来源的干细胞(ASC)在脂肪组织再生中起重要作用。由于氧化应激的积累和线粒体功能障碍相关的细胞损伤,衰老的ASC显示出干性和再生潜力下降。二甲双胍是一种成熟的抗糖尿病药物,已在不同生物体和动物模型中显示出抗衰老作用。在本研究中,我们分析了二甲双胍处理对细胞培养和全脂肪组织培养模型中人类ASC干性的影响。我们的结果表明,二甲双胍可改善ASC的干性,降低其增殖率和脂肪细胞分化率。在研究可能的潜在机制时,我们观察到二甲双胍处理的ASC中mTOR和ERK活性降低。此外,我们观察到二甲双胍处理后自噬活性增加。我们得出结论,二甲双胍处理通过降低mTOR和ERK信号传导并增强自噬来改善ASC的干性。未来在动物模型和人类中的体内评估将为这种成熟药物用于恢复衰老干细胞干性的临床应用铺平道路。

https://cdn.ncbi.nlm.nih.gov/pmc/blobs/4f5c/8698459/a61bd4c820b9/biomedicines-09-01782-g001a.jpg

文献AI研究员

20分钟写一篇综述,助力文献阅读效率提升50倍。

立即体验

用中文搜PubMed

大模型驱动的PubMed中文搜索引擎

马上搜索

文档翻译

学术文献翻译模型,支持多种主流文档格式。

立即体验