Mori Kazunori, Uchida Tetsu, Fukumura Motonori, Tamiya Shigetoshi, Higurashi Masato, Sakai Hirosato, Ishikawa Fumihiro, Shibanuma Motoko
Department of Molecular Biology, Showa University School of Pharmacy, Tokyo, Japan.
Department of Medicinal Chemistry, Showa University School of Pharmacy, Tokyo, Japan.
Cancer Sci. 2016 Jul;107(7):963-71. doi: 10.1111/cas.12953. Epub 2016 May 20.
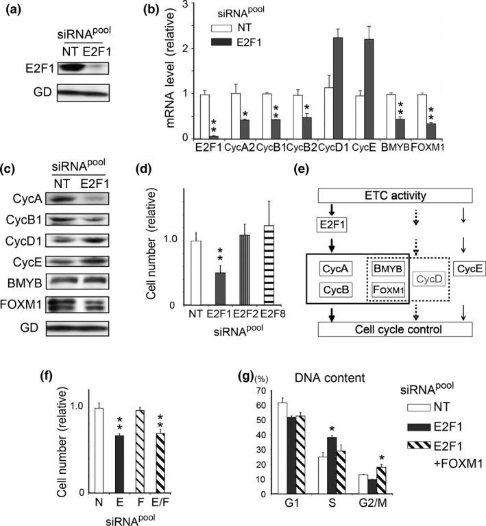
Mitochondria are multifunctional organelles; they have been implicated in various aspects of tumorigenesis. In this study, we investigated a novel role of the basal electron transport chain (ETC) activity in cell proliferation by inhibiting mitochondrial replication and transcription (mtR/T) using pharmacological and genetic interventions, which depleted mitochondrial DNA/RNA, thereby inducing ETC deficiency. Interestingly, mtR/T inhibition did not decrease ATP levels despite deficiency in ETC activity in different cell types, including MDA-MB-231 breast cancer cells, but it severely impeded cell cycle progression, specifically progression during G2 and/or M phases in the cancer cells. Under these conditions, the expression of a group of cell cycle regulators was downregulated without affecting the growth signaling pathway. Further analysis suggested that the transcriptional network organized by E2F1 was significantly affected because of the downregulation of E2F1 in response to ETC deficiency, which eventually resulted in the suppression of cell proliferation. Thus, in this study, the E2F1-mediated ETC-dependent mechanism has emerged as the regulatory mechanism of cell cycle progression. In addition to E2F1, FOXM1 and BMYB were also downregulated, which contributed specifically to the defects in G2 and/or M phase progression. Thus, ETC-deficient cancer cells lost their growing ability, including their tumorigenic potential in vivo. ETC deficiency abolished the production of reactive oxygen species (ROS) from the mitochondria and a mitochondria-targeted antioxidant mimicked the deficiency, thereby suggesting that ETC activity signaled through ROS production. In conclusion, this novel coupling between ETC activity and cell cycle progression may be an important mechanism for coordinating cell proliferation and metabolism.
线粒体是多功能细胞器;它们与肿瘤发生的各个方面都有关联。在本研究中,我们通过药理学和遗传学干预抑制线粒体复制和转录(mtR/T)来研究基础电子传递链(ETC)活性在细胞增殖中的新作用,这种干预会消耗线粒体DNA/RNA,从而导致ETC缺陷。有趣的是,尽管在包括MDA-MB-231乳腺癌细胞在内的不同细胞类型中ETC活性存在缺陷,但mtR/T抑制并未降低ATP水平,但它严重阻碍了细胞周期进程,特别是癌细胞在G2和/或M期的进程。在这些条件下,一组细胞周期调节因子的表达下调,而不影响生长信号通路。进一步分析表明,由于ETC缺陷导致E2F1下调,由E2F1组织的转录网络受到显著影响,最终导致细胞增殖受到抑制。因此,在本研究中,E2F1介导的ETC依赖性机制已成为细胞周期进程的调节机制。除了E2F1,FOXM1和BMYB也下调,这特别导致了G2和/或M期进程的缺陷。因此,ETC缺陷的癌细胞失去了生长能力,包括其在体内的致瘤潜力。ETC缺陷消除了线粒体活性氧(ROS)的产生,一种靶向线粒体的抗氧化剂模拟了这种缺陷,从而表明ETC活性通过ROS产生发出信号。总之,ETC活性与细胞周期进程之间的这种新的耦合可能是协调细胞增殖和代谢的重要机制。