• 文献检索
  • 文档翻译
  • 深度研究
  • 学术资讯
  • Suppr Zotero 插件Zotero 插件
  • 邀请有礼
  • 套餐&价格
  • 历史记录
应用&插件
Suppr Zotero 插件Zotero 插件浏览器插件Mac 客户端Windows 客户端微信小程序
定价
高级版会员购买积分包购买API积分包
服务
文献检索文档翻译深度研究API 文档MCP 服务
关于我们
关于 Suppr公司介绍联系我们用户协议隐私条款
关注我们

Suppr 超能文献

核心技术专利:CN118964589B侵权必究
粤ICP备2023148730 号-1Suppr @ 2026

文献检索

告别复杂PubMed语法,用中文像聊天一样搜索,搜遍4000万医学文献。AI智能推荐,让科研检索更轻松。

立即免费搜索

文件翻译

保留排版,准确专业,支持PDF/Word/PPT等文件格式,支持 12+语言互译。

免费翻译文档

深度研究

AI帮你快速写综述,25分钟生成高质量综述,智能提取关键信息,辅助科研写作。

立即免费体验

通过动态蛋白质合成易位报告基因在单细胞水平上对蛋白质表达进行实时定量。

Real-time quantification of protein expression at the single-cell level via dynamic protein synthesis translocation reporters.

作者信息

Aymoz Delphine, Wosika Victoria, Durandau Eric, Pelet Serge

机构信息

Department of Fundamental Microbiology, University of Lausanne, Lausanne CH-1015, Switzerland.

出版信息

Nat Commun. 2016 Apr 21;7:11304. doi: 10.1038/ncomms11304.

DOI:10.1038/ncomms11304
PMID:27098003
原文链接:https://pmc.ncbi.nlm.nih.gov/articles/PMC4844680/
Abstract

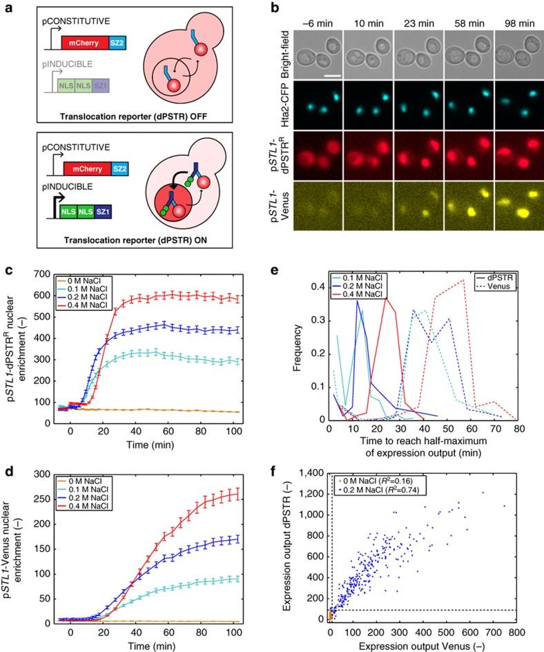
Protein expression is a dynamic process, which can be rapidly induced by extracellular signals. It is widely appreciated that single cells can display large variations in the level of gene induction. However, the variability in the dynamics of this process in individual cells is difficult to quantify using standard fluorescent protein (FP) expression assays, due to the slow maturation of their fluorophore. Here we have developed expression reporters that accurately measure both the levels and dynamics of protein synthesis in live single cells with a temporal resolution under a minute. Our system relies on the quantification of the translocation of a constitutively expressed FP into the nucleus. As a proof of concept, we used these reporters to measure the transient protein synthesis arising from two promoters responding to the yeast hyper osmolarity glycerol mitogen-activated protein kinase pathway (pSTL1 and pGPD1). They display distinct expression dynamics giving rise to strikingly different instantaneous expression noise.

摘要

蛋白质表达是一个动态过程,可被细胞外信号快速诱导。人们普遍认识到,单细胞在基因诱导水平上可表现出很大差异。然而,由于标准荧光蛋白(FP)表达检测中荧光团成熟缓慢,单个细胞中这一过程动力学的变异性难以量化。在此,我们开发了表达报告基因,可在一分钟内的时间分辨率下准确测量活单细胞中蛋白质合成的水平和动力学。我们的系统依赖于对组成型表达的FP向细胞核转位的量化。作为概念验证,我们使用这些报告基因来测量由响应酵母高渗甘油丝裂原活化蛋白激酶途径的两个启动子(pSTL1和pGPD1)产生的瞬时蛋白质合成。它们表现出不同的表达动力学,产生了截然不同的瞬时表达噪声。

https://cdn.ncbi.nlm.nih.gov/pmc/blobs/b54c/4844680/9a467f5d109c/ncomms11304-f6.jpg
https://cdn.ncbi.nlm.nih.gov/pmc/blobs/b54c/4844680/b389d72035c4/ncomms11304-f1.jpg
https://cdn.ncbi.nlm.nih.gov/pmc/blobs/b54c/4844680/ecd2f81b681a/ncomms11304-f2.jpg
https://cdn.ncbi.nlm.nih.gov/pmc/blobs/b54c/4844680/bd168a95e317/ncomms11304-f3.jpg
https://cdn.ncbi.nlm.nih.gov/pmc/blobs/b54c/4844680/2d718f185ab8/ncomms11304-f4.jpg
https://cdn.ncbi.nlm.nih.gov/pmc/blobs/b54c/4844680/f884c86036a4/ncomms11304-f5.jpg
https://cdn.ncbi.nlm.nih.gov/pmc/blobs/b54c/4844680/9a467f5d109c/ncomms11304-f6.jpg
https://cdn.ncbi.nlm.nih.gov/pmc/blobs/b54c/4844680/b389d72035c4/ncomms11304-f1.jpg
https://cdn.ncbi.nlm.nih.gov/pmc/blobs/b54c/4844680/ecd2f81b681a/ncomms11304-f2.jpg
https://cdn.ncbi.nlm.nih.gov/pmc/blobs/b54c/4844680/bd168a95e317/ncomms11304-f3.jpg
https://cdn.ncbi.nlm.nih.gov/pmc/blobs/b54c/4844680/2d718f185ab8/ncomms11304-f4.jpg
https://cdn.ncbi.nlm.nih.gov/pmc/blobs/b54c/4844680/f884c86036a4/ncomms11304-f5.jpg
https://cdn.ncbi.nlm.nih.gov/pmc/blobs/b54c/4844680/9a467f5d109c/ncomms11304-f6.jpg

相似文献

1
Real-time quantification of protein expression at the single-cell level via dynamic protein synthesis translocation reporters.通过动态蛋白质合成易位报告基因在单细胞水平上对蛋白质表达进行实时定量。
Nat Commun. 2016 Apr 21;7:11304. doi: 10.1038/ncomms11304.
2
Sugar and Glycerol Transport in Saccharomyces cerevisiae.酿酒酵母中的糖与甘油转运
Adv Exp Med Biol. 2016;892:125-168. doi: 10.1007/978-3-319-25304-6_6.
3
Subcellular localization and functional expression of the glycerol uptake protein 1 (GUP1) of Saccharomyces cerevisiae tagged with green fluorescent protein.用绿色荧光蛋白标记的酿酒酵母甘油摄取蛋白1(GUP1)的亚细胞定位及功能表达
Biochem J. 2005 Aug 15;390(Pt 1):145-55. doi: 10.1042/BJ20042045.
4
Yeast genes involved in response to lactic acid and acetic acid: acidic conditions caused by the organic acids in Saccharomyces cerevisiae cultures induce expression of intracellular metal metabolism genes regulated by Aft1p.参与乳酸和乙酸应答的酵母基因:酿酒酵母培养物中有机酸引起的酸性条件诱导由Aft1p调控的细胞内金属代谢基因的表达。
FEMS Yeast Res. 2006 Sep;6(6):924-36. doi: 10.1111/j.1567-1364.2006.00089.x.
5
SGD1 encodes an essential nuclear protein of Saccharomyces cerevisiae that affects expression of the GPD1 gene for glycerol 3-phosphate dehydrogenase.SGD1编码酿酒酵母中的一种必需核蛋白,该蛋白影响甘油3-磷酸脱氢酶的GPD1基因的表达。
FEBS Lett. 2000 Oct 20;483(2-3):87-92. doi: 10.1016/s0014-5793(00)02087-1.
6
Differential scaling between G1 protein production and cell size dynamics promotes commitment to the cell division cycle in budding yeast.G1 蛋白产量与细胞大小动力学的差异缩放促进了出芽酵母细胞分裂周期的启动。
Nat Cell Biol. 2019 Nov;21(11):1382-1392. doi: 10.1038/s41556-019-0413-3. Epub 2019 Nov 4.
7
Cloning and characterization of a NAD+-dependent glycerol-3-phosphate dehydrogenase gene from Candida glycerinogenes, an industrial glycerol producer.来自工业甘油生产菌产甘油假丝酵母的NAD⁺依赖型3-磷酸甘油脱氢酶基因的克隆与鉴定
FEMS Yeast Res. 2008 Aug;8(5):725-34. doi: 10.1111/j.1567-1364.2008.00382.x. Epub 2008 Apr 29.
8
Glucose repression over Saccharomyces cerevisiae glycerol/H+ symporter gene STL1 is overcome by high temperature.酿酒酵母甘油/H⁺同向转运蛋白基因STL1的葡萄糖阻遏作用可被高温克服。
FEBS Lett. 2007 May 1;581(9):1923-7. doi: 10.1016/j.febslet.2007.03.086. Epub 2007 Apr 9.
9
Behavior of a metabolic cycling population at the single cell level as visualized by fluorescent gene expression reporters.荧光基因表达报告基因在单细胞水平上对代谢循环群体行为的可视化观察。
PLoS One. 2010 Sep 7;5(9):e12595. doi: 10.1371/journal.pone.0012595.
10
Interruption of glycerol pathway in industrial alcoholic yeasts to improve the ethanol production.中断工业酒精酵母中的甘油途径以提高乙醇产量。
Appl Microbiol Biotechnol. 2009 Feb;82(2):287-92. doi: 10.1007/s00253-008-1777-7. Epub 2008 Nov 19.

引用本文的文献

1
Basal association of a transcription factor favors early gene expression.转录因子的基础关联有利于早期基因表达。
PLoS Genet. 2025 Jun 16;21(6):e1011710. doi: 10.1371/journal.pgen.1011710. eCollection 2025 Jun.
2
Multimodal Nanoplasmonic and Fluorescence Imaging for Simultaneous Monitoring of Single-Cell Secretory and Intracellular Dynamics.用于同时监测单细胞分泌和细胞内动力学的多模态纳米等离子体和荧光成像
Adv Sci (Weinh). 2025 Apr;12(16):e2415808. doi: 10.1002/advs.202415808. Epub 2025 Mar 5.
3
Density physics-informed neural networks reveal sources of cell heterogeneity in signal transduction.

本文引用的文献

1
Dynamic single cell measurements of kinase activity by synthetic kinase activity relocation sensors.通过合成激酶活性重定位传感器对激酶活性进行动态单细胞测量。
BMC Biol. 2015 Aug 1;13:55. doi: 10.1186/s12915-015-0163-z.
2
Measuring fast gene dynamics in single cells with time-lapse luminescence microscopy.通过延时发光显微镜测量单细胞中的快速基因动态变化。
Mol Biol Cell. 2014 Nov 5;25(22):3699-708. doi: 10.1091/mbc.E14-07-1187. Epub 2014 Sep 17.
3
Two distinct promoter architectures centered on dynamic nucleosomes control ribosomal protein gene transcription.
密度物理信息神经网络揭示了信号转导中细胞异质性的来源。
Patterns (N Y). 2023 Dec 26;5(2):100899. doi: 10.1016/j.patter.2023.100899. eCollection 2024 Feb 9.
4
The modular pYT vector series employed for chromosomal gene integration and expression to produce carbazoles and glycolipids in .用于染色体基因整合和表达以在……中产生咔唑和糖脂的模块化pYT载体系列。
FEMS Microbes. 2022 Dec 19;4:xtac030. doi: 10.1093/femsmc/xtac030. eCollection 2023.
5
MaxCal can infer models from coupled stochastic trajectories of gene expression and cell division.MaxCal 可以从基因表达和细胞分裂的耦合随机轨迹中推断模型。
Biophys J. 2023 Jul 11;122(13):2623-2635. doi: 10.1016/j.bpj.2023.05.017. Epub 2023 May 22.
6
Positive feedback induces switch between distributive and processive phosphorylation of Hog1.正反馈诱导 Hog1 的分布式磷酸化和连续磷酸化之间的转换。
Nat Commun. 2023 Apr 29;14(1):2477. doi: 10.1038/s41467-023-37430-y.
7
When yeast cells change their mind: cell cycle "Start" is reversible under starvation.当酵母细胞改变主意时:在饥饿状态下,细胞周期“启动”是可逆的。
EMBO J. 2023 Jan 16;42(2):e110321. doi: 10.15252/embj.2021110321. Epub 2022 Nov 23.
8
Quantification of Dark Protein Populations in Fluorescent Proteins by Two-Color Coincidence Detection and Nanophotonic Manipulation.双色符合检测和纳米光子操控技术定量分析荧光蛋白中的暗蛋白群体。
J Phys Chem B. 2022 Oct 13;126(40):7906-7915. doi: 10.1021/acs.jpcb.2c04627. Epub 2022 Oct 3.
9
Use of red, far-red, and near-infrared light in imaging of yeasts and filamentous fungi.在酵母和丝状真菌的成像中使用红光、远红光和近红外光。
Appl Microbiol Biotechnol. 2022 Jun;106(11):3895-3912. doi: 10.1007/s00253-022-11967-2. Epub 2022 May 23.
10
Critical Comparison of MaxCal and Other Stochastic Modeling Approaches in Analysis of Gene Networks.MaxCal与其他随机建模方法在基因网络分析中的关键比较
Entropy (Basel). 2021 Mar 17;23(3):357. doi: 10.3390/e23030357.
两种以动态核小体为中心的独特启动子结构控制核糖体蛋白基因转录。
Genes Dev. 2014 Aug 1;28(15):1695-709. doi: 10.1101/gad.244434.114.
4
Temporal quantification of MAPK induced expression in single yeast cells.单个酵母细胞中丝裂原活化蛋白激酶(MAPK)诱导表达的时间定量分析。
J Vis Exp. 2013 Oct 4(80):50637. doi: 10.3791/50637.
5
Severe osmotic compression triggers a slowdown of intracellular signaling, which can be explained by molecular crowding.严重的渗透压缩会触发细胞内信号传递的减缓,这可以用分子拥挤来解释。
Proc Natl Acad Sci U S A. 2013 Apr 2;110(14):5725-30. doi: 10.1073/pnas.1215367110. Epub 2013 Mar 14.
6
Two DNA-encoded strategies for increasing expression with opposing effects on promoter dynamics and transcriptional noise.两种 DNA 编码策略,通过对启动子动力学和转录噪声产生相反的影响来提高表达水平。
Genome Res. 2013 Jun;23(6):966-76. doi: 10.1101/gr.149096.112. Epub 2013 Feb 12.
7
Systematic identification of signal-activated stochastic gene regulation.系统识别信号激活的随机基因调控。
Science. 2013 Feb 1;339(6119):584-7. doi: 10.1126/science.1231456.
8
An improved short-lived fluorescent protein transcriptional reporter for Saccharomyces cerevisiae.用于酿酒酵母的改良短寿命荧光蛋白转录报告基因。
Yeast. 2012 Dec;29(12):519-30. doi: 10.1002/yea.2932. Epub 2012 Nov 21.
9
Hog1 bypasses stress-mediated down-regulation of transcription by RNA polymerase II redistribution and chromatin remodeling.Hog1通过RNA聚合酶II重新分布和染色质重塑绕过应激介导的转录下调。
Genome Biol. 2012 Nov 18;13(11):R106. doi: 10.1186/gb-2012-13-11-r106.
10
An integrated image analysis platform to quantify signal transduction in single cells.一种集成的图像分析平台,用于定量分析单细胞中的信号转导。
Integr Biol (Camb). 2012 Oct;4(10):1274-82. doi: 10.1039/c2ib20139a.