• 文献检索
  • 文档翻译
  • 深度研究
  • 学术资讯
  • Suppr Zotero 插件Zotero 插件
  • 邀请有礼
  • 套餐&价格
  • 历史记录
应用&插件
Suppr Zotero 插件Zotero 插件浏览器插件Mac 客户端Windows 客户端微信小程序
定价
高级版会员购买积分包购买API积分包
服务
文献检索文档翻译深度研究API 文档MCP 服务
关于我们
关于 Suppr公司介绍联系我们用户协议隐私条款
关注我们

Suppr 超能文献

核心技术专利:CN118964589B侵权必究
粤ICP备2023148730 号-1Suppr @ 2026

文献检索

告别复杂PubMed语法,用中文像聊天一样搜索,搜遍4000万医学文献。AI智能推荐,让科研检索更轻松。

立即免费搜索

文件翻译

保留排版,准确专业,支持PDF/Word/PPT等文件格式,支持 12+语言互译。

免费翻译文档

深度研究

AI帮你快速写综述,25分钟生成高质量综述,智能提取关键信息,辅助科研写作。

立即免费体验

富含异黄酮的饲料对奶牛瘤胃微生物群的影响。

Effects of Isoflavone-Enriched Feed on the Rumen Microbiota in Dairy Cows.

作者信息

Kasparovska Jitka, Pecinkova Martina, Dadakova Katerina, Krizova Ludmila, Hadrova Sylvie, Lexa Matej, Lochman Jan, Kasparovsky Tomas

机构信息

Department of Biochemistry, Faculty of Science, Masaryk University, Brno, Czech Republic.

Department of Information Technologies, Faculty of Informatics, Masaryk University, Brno, Czech Republic.

出版信息

PLoS One. 2016 Apr 28;11(4):e0154642. doi: 10.1371/journal.pone.0154642. eCollection 2016.

DOI:10.1371/journal.pone.0154642
PMID:27124615
原文链接:https://pmc.ncbi.nlm.nih.gov/articles/PMC4849651/
Abstract

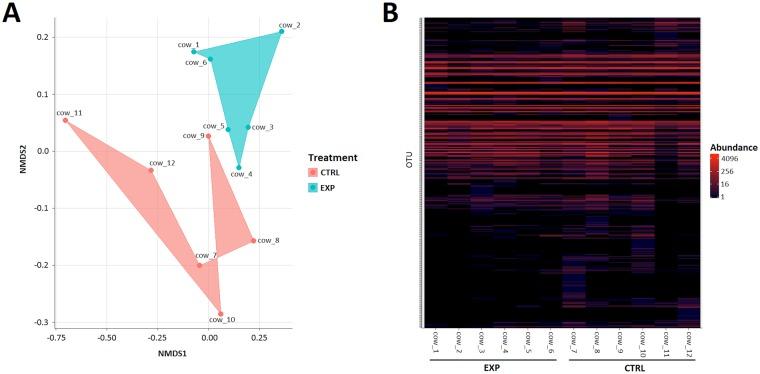
In this study, we compared the effects of two diets containing different isoflavone concentrations on the isoflavone transfer from feed into milk and on the rumen microbiota in lactating dairy cows. The on-farm experiment was conducted on twelve lactating Czech Fleckvieh x Holstein cows divided into two groups, each with similar mean milk yield. Twice daily, cows were individually fed a diet based on maize silage, meadow hay and supplemental mixture. Control group (CTRL) received the basal diet while the experimental group (EXP) received the basal diet supplemented with 40% soybean isoflavone extract. The average daily isoflavone intake in the EXP group (16 g/day) was twice as high as that in the CTRL group (8.4 g/day, P<0.001). Total isoflavone concentrations in milk from the CTRL and EXP groups were 96.89 and 276.07 μg/L, respectively (P<0.001). Equol concentrations in milk increased from 77.78 μg/L in the CTRL group to 186.30 μg/L in the EXP group (P<0.001). The V3-4 region of bacterial 16S rRNA genes was used for metagenomic analysis of the rumen microbiome. The experimental cows exhibited fewer OTUs at a distance level of 0.03 compared to control cows (P<0.05) and reduced microbial richness compared to control cows based on the calculated Inverse Simpson and Shannon indices. Non-metric multidimensional scaling analysis showed that the major contributor to separation between the experimental and control groups were changes in the representation of bacteria belonging to the phyla Bacteroidetes, Proteobacteria, Firmicutes, and Planctomycetes. Surprisingly, a statistically significant positive correlation was found only between isoflavones and the phyla Burkholderiales (r = 0.65, P<0.05) and unclassified Betaproteobacteria (r = 0.58, P<0.05). Previous mouse and human studies of isoflavone effects on the composition of gastrointestinal microbial populations generally report similar findings.

摘要

在本研究中,我们比较了两种异黄酮浓度不同的日粮对泌乳奶牛日粮中异黄酮向牛奶中的转移以及瘤胃微生物群的影响。在农场对12头泌乳的捷克弗莱维赫牛×荷斯坦奶牛进行了实验,这些奶牛被分为两组,每组的平均产奶量相似。每天给奶牛分两次单独投喂以玉米青贮、草地干草和补充混合料为基础的日粮。对照组(CTRL)接受基础日粮,而实验组(EXP)接受补充了40%大豆异黄酮提取物的基础日粮。实验组的平均每日异黄酮摄入量(16克/天)是对照组(8.4克/天,P<0.001)的两倍。对照组和实验组牛奶中的总异黄酮浓度分别为96.89和276.07微克/升(P<0.001)。牛奶中雌马酚的浓度从对照组的77.78微克/升增加到实验组的186.30微克/升(P<0.001)。利用细菌16S rRNA基因的V3-4区域对瘤胃微生物组进行宏基因组分析。与对照奶牛相比,实验奶牛在距离水平为0.03时表现出更少的操作分类单元(P<0.05),并且根据计算的反辛普森指数和香农指数,与对照奶牛相比微生物丰富度降低。非度量多维标度分析表明,导致实验组和对照组之间分离的主要因素是属于拟杆菌门、变形菌门、厚壁菌门和浮霉菌门的细菌比例变化。令人惊讶的是,仅在异黄酮与伯克霍尔德菌目(r = 0.65,P<0.05)和未分类的β-变形菌(r = 0.58,P<0.05)之间发现了具有统计学意义的正相关。先前关于异黄酮对胃肠道微生物种群组成影响的小鼠和人类研究通常报告了类似的结果。

https://cdn.ncbi.nlm.nih.gov/pmc/blobs/1186/4849651/7ffa4a5e7ac6/pone.0154642.g004.jpg
https://cdn.ncbi.nlm.nih.gov/pmc/blobs/1186/4849651/91732a45d54c/pone.0154642.g001.jpg
https://cdn.ncbi.nlm.nih.gov/pmc/blobs/1186/4849651/31c543371d69/pone.0154642.g002.jpg
https://cdn.ncbi.nlm.nih.gov/pmc/blobs/1186/4849651/838739110362/pone.0154642.g003.jpg
https://cdn.ncbi.nlm.nih.gov/pmc/blobs/1186/4849651/7ffa4a5e7ac6/pone.0154642.g004.jpg
https://cdn.ncbi.nlm.nih.gov/pmc/blobs/1186/4849651/91732a45d54c/pone.0154642.g001.jpg
https://cdn.ncbi.nlm.nih.gov/pmc/blobs/1186/4849651/31c543371d69/pone.0154642.g002.jpg
https://cdn.ncbi.nlm.nih.gov/pmc/blobs/1186/4849651/838739110362/pone.0154642.g003.jpg
https://cdn.ncbi.nlm.nih.gov/pmc/blobs/1186/4849651/7ffa4a5e7ac6/pone.0154642.g004.jpg

相似文献

1
Effects of Isoflavone-Enriched Feed on the Rumen Microbiota in Dairy Cows.富含异黄酮的饲料对奶牛瘤胃微生物群的影响。
PLoS One. 2016 Apr 28;11(4):e0154642. doi: 10.1371/journal.pone.0154642. eCollection 2016.
2
Comparison of rumen bacterial communities in dairy herds of different production.不同生产水平奶牛场瘤胃细菌群落比较
BMC Microbiol. 2017 Aug 30;17(1):190. doi: 10.1186/s12866-017-1098-z.
3
Alterations in ruminal bacterial populations at induction and recovery from diet-induced milk fat depression in dairy cows.奶牛诱导和从日粮诱导乳脂低落中恢复时瘤胃细菌种群的变化。
J Dairy Sci. 2018 Jan;101(1):295-309. doi: 10.3168/jds.2016-12514. Epub 2017 Nov 2.
4
Nitrogen supplementation of corn silages. 1. Effects on feed intake and milk production of dairy cows.玉米青贮饲料的氮补充。1. 对奶牛采食量和产奶量的影响。
J Dairy Sci. 2003 Dec;86(12):4008-19. doi: 10.3168/jds.S0022-0302(03)74012-0.
5
Bacterial communities in the rumen and feces of lactating Holstein dairy cows are not affected when fed reduced-fat dried distillers' grains with solubles.泌乳荷斯坦奶牛瘤胃和粪便中的细菌群落不受低脂干燥酒糟可溶物影响。
Animal. 2021 Jul;15(7):100281. doi: 10.1016/j.animal.2021.100281. Epub 2021 Jun 19.
6
Effects of including NaOH-treated corn straw as a substitute for wheat hay in the ration of lactating cows on performance, digestibility, and rumen microbial profile.在泌乳奶牛日粮中用氢氧化钠处理的玉米秸秆替代小麦干草对生产性能、消化率和瘤胃微生物谱的影响。
J Dairy Sci. 2014 Mar;97(3):1623-33. doi: 10.3168/jds.2013-7192. Epub 2014 Jan 17.
7
Lactation response to soybean meal and rumen-protected methionine supplementation of corn silage-based diets.基于玉米青贮日粮中添加豆粕和保护性蛋氨酸对泌乳反应的影响。
J Dairy Sci. 2018 Mar;101(3):2084-2095. doi: 10.3168/jds.2017-13227. Epub 2017 Dec 28.
8
Effect of dietary Quebracho tannin extract on feed intake, digestibility, excretion of urinary purine derivatives and milk production in dairy cows.日粮荆树皮单宁提取物对奶牛采食量、消化率、尿嘌呤衍生物排泄量和产奶量的影响。
Arch Anim Nutr. 2017 Feb;71(1):37-53. doi: 10.1080/1745039X.2016.1250541. Epub 2016 Nov 10.
9
Fermented soybean meal modified the rumen microbiome to enhance the yield of milk components in Holstein cows.发酵豆粕通过改变瘤胃微生物组来提高荷斯坦奶牛乳成分产量。
Appl Microbiol Biotechnol. 2022 Nov;106(22):7627-7642. doi: 10.1007/s00253-022-12240-2. Epub 2022 Oct 20.
10
Effects of feeding crude glycerin on performance and ruminal kinetics of lactating Holstein cows fed corn silage- or cottonseed hull-based, low-fiber diets.饲喂粗甘油对饲喂基于玉米青贮或棉籽壳、低纤维日粮的泌乳荷斯坦奶牛生产性能和瘤胃动力学的影响。
J Dairy Sci. 2012 Jul;95(7):4006-16. doi: 10.3168/jds.2011-5121.

引用本文的文献

1
Effects of increasing doses of red yeast rice polyphenol extract on apparent digestibility, antioxidant activity, milk production, and fatty acid in lactating dairy goats.不同剂量红曲米多酚提取物对泌乳奶山羊表观消化率、抗氧化活性、产奶量及脂肪酸的影响
J Anim Sci. 2025 Jan 4;103. doi: 10.1093/jas/skaf167.
2
Soybean isoflavone promotes milk yield and milk fat yield through the ERα-mediated Akt/mTOR pathway in dairy goats.大豆异黄酮通过雌激素受体α介导的Akt/mTOR信号通路促进奶山羊产奶量和乳脂产量。
J Anim Sci. 2024 Jan 3;102. doi: 10.1093/jas/skae352.
3
Effects of biochanin A on lactational performance, nitrogen metabolism, and blood metabolites in dairy cows.

本文引用的文献

1
Soybean-Derived Isoflavone Determination in Rumen Fluid and Milk by LC-MS-(TOF).采用液相色谱-质谱联用(飞行时间)法测定瘤胃液和牛奶中大豆来源的异黄酮。
J Chromatogr Sci. 2016 Jul;54(6):997-1003. doi: 10.1093/chromsci/bmw033. Epub 2016 Mar 28.
2
Microbial profiles of liquid and solid fraction associated biomaterial in buffalo rumen fed green and dry roughage diets by tagged 16S rRNA gene pyrosequencing.通过标记的16S rRNA基因焦磷酸测序分析水牛瘤胃中与绿色和干粗饲料日粮相关的液体和固体部分生物材料的微生物谱。
Mol Biol Rep. 2015 Jan;42(1):95-103. doi: 10.1007/s11033-014-3746-9. Epub 2014 Sep 24.
3
Diet complexity and estrogen receptor β status affect the composition of the murine intestinal microbiota.
染料木黄酮A对奶牛泌乳性能、氮代谢及血液代谢产物的影响。
Anim Nutr. 2024 Jul 6;18:441-449. doi: 10.1016/j.aninu.2024.05.004. eCollection 2024 Sep.
4
Using Targeted Metabolomics to Unravel Phenolic Metabolites of Plant Origin in Animal Milk.利用靶向代谢组学解析动物乳中植物源酚类代谢物
Int J Mol Sci. 2024 Apr 20;25(8):4536. doi: 10.3390/ijms25084536.
5
Preliminary Results on the Effects of Soybean Isoflavones on Growth Performance and Ruminal Microbiota in Fattening Goats.大豆异黄酮对育肥山羊生长性能和瘤胃微生物群影响的初步结果
Animals (Basel). 2024 Apr 15;14(8):1188. doi: 10.3390/ani14081188.
6
Review: Effect of Experimental Diets on the Microbiome of Productive Animals.综述:实验性日粮对生产动物微生物组的影响
Microorganisms. 2023 Aug 31;11(9):2219. doi: 10.3390/microorganisms11092219.
7
Effect of dietary biochanin A on lactation performance, antioxidant capacity, rumen fermentation and rumen microbiome of dairy goat.日粮中染料木黄酮A对奶山羊泌乳性能、抗氧化能力、瘤胃发酵及瘤胃微生物群的影响
Front Microbiol. 2023 Feb 6;14:1101849. doi: 10.3389/fmicb.2023.1101849. eCollection 2023.
8
Polyphenols for Livestock Feed: Sustainable Perspectives for Animal Husbandry?多酚在畜牧业饲料中的应用:畜牧业可持续发展的新视角?
Molecules. 2022 Nov 10;27(22):7752. doi: 10.3390/molecules27227752.
9
The Impact of Plant Phytochemicals on the Gut Microbiota of Humans for a Balanced Life.植物化学物质对人类肠道微生物群的影响,以实现平衡的生活。
Int J Mol Sci. 2022 Jul 23;23(15):8124. doi: 10.3390/ijms23158124.
10
An Overview of Waste Milk Feeding Effect on Growth Performance, Metabolism, Antioxidant Status and Immunity of Dairy Calves.废乳饲喂对犊牛生长性能、代谢、抗氧化状态及免疫力影响的综述
Front Vet Sci. 2022 May 17;9:898295. doi: 10.3389/fvets.2022.898295. eCollection 2022.
饮食复杂性和雌激素受体β状态影响肠道微生物群的组成。
Appl Environ Microbiol. 2013 Sep;79(18):5763-73. doi: 10.1128/AEM.01182-13. Epub 2013 Jul 19.
4
Development of a dual-index sequencing strategy and curation pipeline for analyzing amplicon sequence data on the MiSeq Illumina sequencing platform.开发一种双索引测序策略和策管管道,用于分析 MiSeq Illumina 测序平台上的扩增子序列数据。
Appl Environ Microbiol. 2013 Sep;79(17):5112-20. doi: 10.1128/AEM.01043-13. Epub 2013 Jun 21.
5
Diverse effects of phytoestrogens on the reproductive performance: cow as a model.植物雌激素对繁殖性能的多种影响:以奶牛为例。
Int J Endocrinol. 2013;2013:650984. doi: 10.1155/2013/650984. Epub 2013 Apr 23.
6
phyloseq: an R package for reproducible interactive analysis and graphics of microbiome census data.phyloseq:一个用于重现交互式分析和微生物组普查数据分析的图形的 R 包。
PLoS One. 2013 Apr 22;8(4):e61217. doi: 10.1371/journal.pone.0061217. Print 2013.
7
The variability of the 16S rRNA gene in bacterial genomes and its consequences for bacterial community analyses.细菌基因组中 16S rRNA 基因的变异性及其对细菌群落分析的影响。
PLoS One. 2013;8(2):e57923. doi: 10.1371/journal.pone.0057923. Epub 2013 Feb 27.
8
Exploring the bovine rumen bacterial community from birth to adulthood.探究牛瘤胃细菌群落从出生到成年的动态变化。
ISME J. 2013 Jun;7(6):1069-79. doi: 10.1038/ismej.2013.2. Epub 2013 Feb 21.
9
The SILVA ribosomal RNA gene database project: improved data processing and web-based tools. SILVA 核糖体 RNA 基因数据库项目:改进的数据处理和基于网络的工具。
Nucleic Acids Res. 2013 Jan;41(Database issue):D590-6. doi: 10.1093/nar/gks1219. Epub 2012 Nov 28.
10
Evaluation of general 16S ribosomal RNA gene PCR primers for classical and next-generation sequencing-based diversity studies.评估通用 16S 核糖体 RNA 基因 PCR 引物在基于经典和下一代测序的多样性研究中的应用。
Nucleic Acids Res. 2013 Jan 7;41(1):e1. doi: 10.1093/nar/gks808. Epub 2012 Aug 28.