Gladyshev Eugene, Kleckner Nancy
Department of Molecular and Cellular Biology, Harvard University, Cambridge, Massachusetts, United States of America.
PLoS Genet. 2016 May 5;12(5):e1006015. doi: 10.1371/journal.pgen.1006015. eCollection 2016 May.
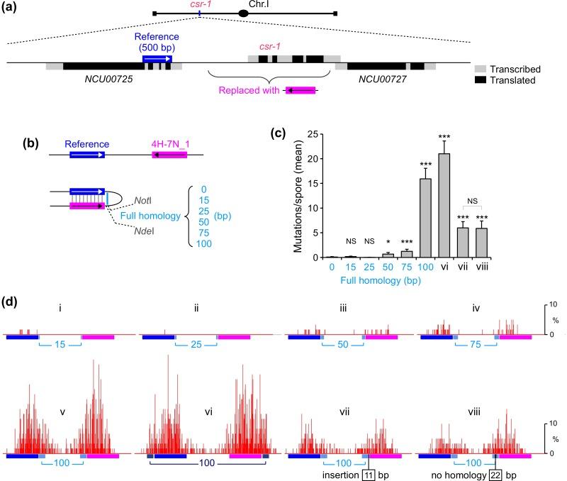
Haploid germline nuclei of many filamentous fungi have the capacity to detect homologous nucleotide sequences present on the same or different chromosomes. Once recognized, such sequences can undergo cytosine methylation or cytosine-to-thymine mutation specifically over the extent of shared homology. In Neurospora crassa this process is known as Repeat-Induced Point mutation (RIP). Previously, we showed that RIP did not require MEI-3, the only RecA homolog in Neurospora, and that it could detect homologous trinucleotides interspersed with a matching periodicity of 11 or 12 base-pairs along participating chromosomal segments. This pattern was consistent with a mechanism of homology recognition that involved direct interactions between co-aligned double-stranded (ds) DNA molecules, where sequence-specific dsDNA/dsDNA contacts could be established using no more than one triplet per turn. In the present study we have further explored the DNA sequence requirements for RIP. In our previous work, interspersed homologies were always examined in the context of a relatively long adjoining region of perfect homology. Using a new repeat system lacking this strong interaction, we now show that interspersed homologies with overall sequence identity of only 36% can be efficiently detected by RIP in the absence of any perfect homology. Furthermore, in this new system, where the total amount of homology is near the critical threshold required for RIP, the nucleotide composition of participating DNA molecules is identified as an important factor. Our results specifically pinpoint the triplet 5'-GAC-3' as a particularly efficient unit of homology recognition. Finally, we present experimental evidence that the process of homology sensing can be uncoupled from the downstream mutation. Taken together, our results advance the notion that sequence information can be compared directly between double-stranded DNA molecules during RIP and, potentially, in other processes where homologous pairing of intact DNA molecules is observed.
许多丝状真菌的单倍体生殖细胞核能够检测存在于同一条或不同染色体上的同源核苷酸序列。一旦被识别,这些序列能够在共享同源性的范围内特异性地发生胞嘧啶甲基化或胞嘧啶到胸腺嘧啶的突变。在粗糙脉孢菌中,这个过程被称为重复诱导点突变(RIP)。此前,我们发现RIP不需要脉孢菌中唯一的RecA同源物MEI-3,并且它能够沿着参与的染色体片段检测以11或12个碱基对的匹配周期散布的同源三核苷酸。这种模式与一种同源性识别机制一致,该机制涉及共排列的双链(ds)DNA分子之间的直接相互作用,其中每一圈使用不超过一个三联体就可以建立序列特异性的dsDNA/dsDNA接触。在本研究中,我们进一步探索了RIP的DNA序列要求。在我们之前的工作中,散布的同源性总是在一个相对较长的完美同源性相邻区域的背景下进行研究。使用一个缺乏这种强相互作用的新重复系统,我们现在表明,在没有任何完美同源性的情况下,RIP能够有效地检测总体序列同一性仅为36%的散布同源性。此外,在这个新系统中,同源性的总量接近RIP所需的临界阈值,参与的DNA分子的核苷酸组成被确定为一个重要因素。我们的结果特别指出三联体5'-GAC-3'是一种特别有效的同源性识别单位。最后,我们提供了实验证据,表明同源性感知过程可以与下游突变解偶联。综上所述,我们的结果推进了这样一种观点,即在RIP过程中,以及潜在地在观察到完整DNA分子同源配对的其他过程中,可以直接在双链DNA分子之间比较序列信息。