Suppr超能文献

对接受部分内侧半月板切除术的膝关节宏观正常关节软骨进行RNA微阵列分析:对患骨关节炎风险的潜在预测

RNA Microarray Analysis of Macroscopically Normal Articular Cartilage from Knees Undergoing Partial Medial Meniscectomy: Potential Prediction of the Risk for Developing Osteoarthritis.

作者信息

Rai Muhammad Farooq, Sandell Linda J, Zhang Bo, Wright Rick W, Brophy Robert H

机构信息

Department of Orthopaedic Surgery, Musculoskeletal Research Center, Washington University School of Medicine at Barnes Jewish Hospital, St. Louis, Missouri, United States of America.

Department of Cell Biology and Physiology, Washington University School of Medicine at Barnes Jewish Hospital, St. Louis, Missouri, United States of America.

出版信息

PLoS One. 2016 May 12;11(5):e0155373. doi: 10.1371/journal.pone.0155373. eCollection 2016.

Abstract

OBJECTIVES

(i) To provide baseline knowledge of gene expression in macroscopically normal articular cartilage, (ii) to test the hypothesis that age, body-mass-index (BMI), and sex are associated with cartilage RNA transcriptome, and (iii) to predict individuals at potential risk for developing "pre-osteoarthritis" (OA) based on screening of genetic risk-alleles associated with OA and gene transcripts differentially expressed between normal and OA cartilage.

DESIGN

Healthy-appearing cartilage was obtained from the medial femoral notch of 12 knees with a meniscus tear undergoing arthroscopic partial meniscectomy. Cartilage had no radiographic, magnetic-resonance-imaging or arthroscopic evidence for degeneration. RNA was subjected to Affymetrix microarrays followed by validation of selected transcripts by microfluidic digital polymerase-chain-reaction. The underlying biological processes were explored computationally. Transcriptome-wide gene expression was probed for association with known OA genetic risk-alleles assembled from published literature and for comparison with gene transcripts differentially expressed between healthy and OA cartilage from other studies.

RESULTS

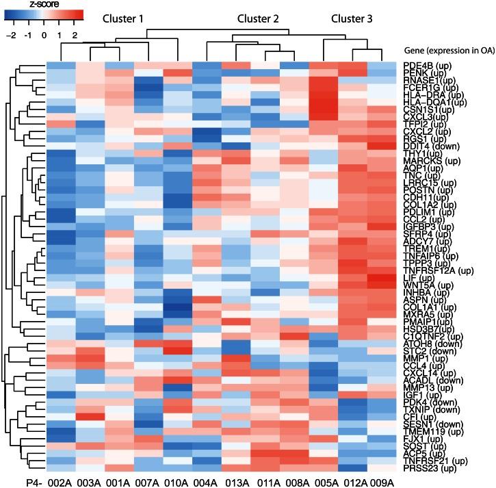
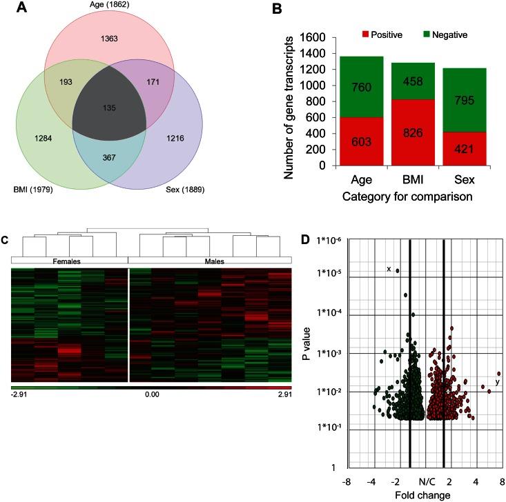
We generated a list of 27,641 gene transcripts in healthy cartilage. Several gene transcripts representing numerous biological processes were correlated with age and BMI and differentially expressed by sex. Based on disease-specific Ingenuity Pathways Analysis, gene transcripts associated with aging were enriched for bone/cartilage disease while the gene expression profile associated with BMI was enriched for growth-plate calcification and OA. When segregated by genetic risk-alleles, two clusters of study patients emerged, one cluster containing transcripts predicted by risk studies. When segregated by OA-associated gene transcripts, three clusters of study patients emerged, one of which is remarkably similar to gene expression pattern in OA.

CONCLUSIONS

Our study provides a list of gene transcripts in healthy-appearing cartilage. Preliminary analysis into groupings based on OA risk-alleles and OA-associated gene transcripts reveals a subset of patients expressing OA transcripts. Prospective studies in larger cohorts are needed to assess whether these patterns are predictive for OA.

摘要

目的

(i)提供宏观正常关节软骨中基因表达的基线知识;(ii)检验年龄、体重指数(BMI)和性别与软骨RNA转录组相关的假设;(iii)通过筛查与骨关节炎(OA)相关的遗传风险等位基因以及正常和OA软骨之间差异表达的基因转录本来预测有发展为“骨关节炎前期”(OA)潜在风险的个体。

设计

从12例因半月板撕裂接受关节镜下部分半月板切除术的膝关节内侧股骨切迹获取外观健康的软骨。软骨无影像学、磁共振成像或关节镜下退变证据。RNA进行Affymetrix微阵列检测,随后通过微流控数字聚合酶链反应验证选定的转录本。通过计算探索潜在的生物学过程。探究全转录组基因表达与从已发表文献中汇总的已知OA遗传风险等位基因的关联,并与其他研究中健康和OA软骨之间差异表达的基因转录本进行比较。

结果

我们生成了健康软骨中27,641个基因转录本的列表。代表众多生物学过程的几个基因转录本与年龄和BMI相关,并因性别而异表达。基于疾病特异性的Ingenuity通路分析,与衰老相关的基因转录本在骨/软骨疾病中富集,而与BMI相关的基因表达谱在生长板钙化和OA中富集。按遗传风险等位基因分类时,出现了两组研究患者,一组包含风险研究预测的转录本。按OA相关基因转录本分类时,出现了三组研究患者,其中一组与OA中的基因表达模式非常相似。

结论

我们的研究提供了外观健康软骨中的基因转录本列表。基于OA风险等位基因和OA相关基因转录本的分组初步分析揭示了表达OA转录本的患者亚组。需要在更大队列中进行前瞻性研究,以评估这些模式是否可预测OA。

https://cdn.ncbi.nlm.nih.gov/pmc/blobs/0e5c/4865200/78a5c3ecbd42/pone.0155373.g001.jpg

文献AI研究员

20分钟写一篇综述,助力文献阅读效率提升50倍。

立即体验

用中文搜PubMed

大模型驱动的PubMed中文搜索引擎

马上搜索

文档翻译

学术文献翻译模型,支持多种主流文档格式。

立即体验