Suppr超能文献

与人类半月板损伤相关的年龄和体重指数的分子机制的微阵列分析。

Microarray analysis of the molecular mechanisms associated with age and body mass index in human meniscal injury.

机构信息

Department of Orthopedic Surgery, Shanghai Fifth People's Hospital Affiliated to Fudan University, Shanghai 200240, P.R. China.

出版信息

Mol Med Rep. 2019 Jan;19(1):93-102. doi: 10.3892/mmr.2018.9685. Epub 2018 Nov 21.

Abstract

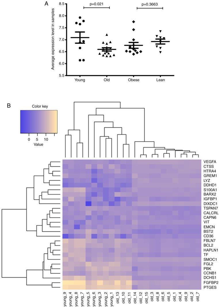
The aim of the present study was to identify genes and functional pathways associated with meniscal injuries affected by age or body mass index (BMI) using microarray analysis. The GSE45233 gene expression dataset with 12 injured meniscus samples associated with age and BMI and GSE66635 dataset with 12 injured and 12 normal meniscus samples were downloaded from the Gene Expression Omnibus database. Differentially expressed genes (DEGs) were identified based on age or BMI in GSE45233. DEGs between injured and normal meniscus samples in GSE66635 were also identified. Common DEGs between GSE45233 and GSE66635 were identified as feature genes associated with age or BMI, followed by protein‑protein interaction (PPI) network and functional pathway enrichment analyses for the feature genes. Finally, the GSE51588 genome‑wide expression profile was then downloaded from the GEO database to validate the results. A total of 1,328 DEGs were identified. Of these, 28 age‑associated and 20 BMI‑associated meniscal injury genes were obtained. B‑cell lymphoma‑2 (Bcl‑2) and matrix metalloproteinase‑14 were identified as hub genes in the PPI networks. Functional pathway enrichment analysis revealed that vascular endothelial growth factor A (VEGFA), transferrin (TF) and Bcl‑2 were involved in the hypoxia‑inducible factor 1 signaling pathway. TF was involved in the mineral absorption function pathway associated with BMI. Additionally, TF and VEGFA were identified to be overlapping candidate genes of GSE45233 and GSE66635, and DEGs in GSE51588. Therefore, VEGFA, TF, and Bcl‑2 may be important genes for human meniscal injuries. Additional evaluations of these results are required.

摘要

本研究旨在通过微阵列分析鉴定与年龄或体重指数(BMI)相关的半月板损伤相关的基因和功能途径。从基因表达综合数据库中下载了与年龄和 BMI 相关的 12 个半月板损伤样本的 GSE45233 基因表达数据集和 12 个半月板损伤和 12 个正常半月板样本的 GSE66635 数据集。基于 GSE45233 中的年龄或 BMI 鉴定差异表达基因(DEG)。还鉴定了 GSE66635 中损伤和正常半月板样本之间的 DEG。在 GSE45233 和 GSE66635 之间鉴定出共同的 DEG 作为与年龄或 BMI 相关的特征基因,随后对特征基因进行蛋白质-蛋白质相互作用(PPI)网络和功能途径富集分析。最后,从 GEO 数据库下载了 GSE51588 全基因组表达谱以验证结果。共鉴定出 1328 个 DEG。其中,获得了 28 个与年龄相关和 20 个与 BMI 相关的半月板损伤基因。B 细胞淋巴瘤-2(Bcl-2)和基质金属蛋白酶-14 被鉴定为 PPI 网络中的枢纽基因。功能途径富集分析显示,血管内皮生长因子 A(VEGFA)、转铁蛋白(TF)和 Bcl-2 参与缺氧诱导因子 1 信号通路。TF 参与与 BMI 相关的矿物质吸收功能途径。此外,TF 和 VEGFA 被鉴定为 GSE45233 和 GSE66635 的重叠候选基因,并且是 GSE51588 的 DEG。因此,VEGFA、TF 和 Bcl-2 可能是人类半月板损伤的重要基因。需要进一步评估这些结果。

https://cdn.ncbi.nlm.nih.gov/pmc/blobs/e9a3/6297773/6c9ed59b58e2/MMR-19-01-0093-g01.jpg

文献AI研究员

20分钟写一篇综述,助力文献阅读效率提升50倍。

立即体验

用中文搜PubMed

大模型驱动的PubMed中文搜索引擎

马上搜索

文档翻译

学术文献翻译模型,支持多种主流文档格式。

立即体验