Suppr超能文献

皮肤跨内皮抗辐射抗炎巨噬细胞在组织修复中起关键作用。

Pivotal role for skin transendothelial radio-resistant anti-inflammatory macrophages in tissue repair.

作者信息

Barreiro Olga, Cibrian Danay, Clemente Cristina, Alvarez David, Moreno Vanessa, Valiente Íñigo, Bernad Antonio, Vestweber Dietmar, Arroyo Alicia G, Martín Pilar, von Andrian Ulrich H, Sánchez Madrid Francisco

机构信息

Department of Vascular Biology and Inflammation, Centro Nacional de Investigaciones Cardiovasculares, Madrid, Spain.

Servicio de Inmunología, Hospital de la Princesa, Universidad Autónoma de Madrid, Madrid, Spain.

出版信息

Elife. 2016 Jun 15;5:e15251. doi: 10.7554/eLife.15251.

Abstract

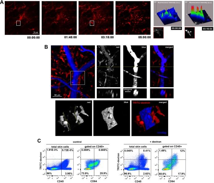
Heterogeneity and functional specialization among skin-resident macrophages are incompletely understood. In this study, we describe a novel subset of murine dermal perivascular macrophages that extend protrusions across the endothelial junctions in steady-state and capture blood-borne macromolecules. Unlike other skin-resident macrophages that are reconstituted by bone marrow-derived progenitors after a genotoxic insult, these cells are replenished by an extramedullary radio-resistant and UV-sensitive Bmi1(+) progenitor. Furthermore, they possess a distinctive anti-inflammatory transcriptional profile, which cannot be polarized under inflammatory conditions, and are involved in repair and remodeling functions for which other skin-resident macrophages appear dispensable. Based on all their properties, we define these macrophages as Skin Transendothelial Radio-resistant Anti-inflammatory Macrophages (STREAM) and postulate that their preservation is important for skin homeostasis.

摘要

皮肤驻留巨噬细胞的异质性和功能特化尚未完全被理解。在本研究中,我们描述了一种新型的小鼠真皮血管周围巨噬细胞亚群,它们在稳态下伸出突起穿过内皮连接并捕获血源大分子。与其他在基因毒性损伤后由骨髓来源的祖细胞重建的皮肤驻留巨噬细胞不同,这些细胞由一种髓外抗辐射且对紫外线敏感的Bmi1(+)祖细胞补充。此外,它们具有独特的抗炎转录谱,在炎症条件下不能被极化,并且参与修复和重塑功能,而其他皮肤驻留巨噬细胞似乎在这些功能中不起作用。基于它们所有的特性,我们将这些巨噬细胞定义为皮肤跨内皮抗辐射抗炎巨噬细胞(STREAM),并推测它们的保留对皮肤稳态很重要。

https://cdn.ncbi.nlm.nih.gov/pmc/blobs/4dfc/4961461/7c912221e5c0/elife-15251-fig1.jpg

文献检索

告别复杂PubMed语法,用中文像聊天一样搜索,搜遍4000万医学文献。AI智能推荐,让科研检索更轻松。

立即免费搜索

文件翻译

保留排版,准确专业,支持PDF/Word/PPT等文件格式,支持 12+语言互译。

免费翻译文档

深度研究

AI帮你快速写综述,25分钟生成高质量综述,智能提取关键信息,辅助科研写作。

立即免费体验