• 文献检索
  • 文档翻译
  • 深度研究
  • 学术资讯
  • Suppr Zotero 插件Zotero 插件
  • 邀请有礼
  • 套餐&价格
  • 历史记录
应用&插件
Suppr Zotero 插件Zotero 插件浏览器插件Mac 客户端Windows 客户端微信小程序
定价
高级版会员购买积分包购买API积分包
服务
文献检索文档翻译深度研究API 文档MCP 服务
关于我们
关于 Suppr公司介绍联系我们用户协议隐私条款
关注我们

Suppr 超能文献

核心技术专利:CN118964589B侵权必究
粤ICP备2023148730 号-1Suppr @ 2026

文献检索

告别复杂PubMed语法,用中文像聊天一样搜索,搜遍4000万医学文献。AI智能推荐,让科研检索更轻松。

立即免费搜索

文件翻译

保留排版,准确专业,支持PDF/Word/PPT等文件格式,支持 12+语言互译。

免费翻译文档

深度研究

AI帮你快速写综述,25分钟生成高质量综述,智能提取关键信息,辅助科研写作。

立即免费体验

濒危物种之路:巴西东南部的史前渔业

The Path towards Endangered Species: Prehistoric Fisheries in Southeastern Brazil.

作者信息

Lopes Mariana Samôr, Bertucci Thayse Cristina Pereira, Rapagnã Luciano, Tubino Rafael de Almeida, Monteiro-Neto Cassiano, Tomas Acácio Ribeiro Gomes, Tenório Maria Cristina, Lima Tânia, Souza Rosa, Carrillo-Briceño Jorge Domingo, Haimovici Manuel, Macario Kita, Carvalho Carla, Aguilera Socorro Orangel

机构信息

Universidade Federal Fluminense, Instituto de Biologia, Campus do Valonguinho, Outeiro São João Batista, s/n°.CEP: 24020-141, Niterói, Rio de Janeiro, Brasil.

Instituto de Pesca, Centro APTA Pescado Marinho, Av. Bartolomeu de Gusmão 192, Santos, São Paulo, CEP: 11030-906, Brasil.

出版信息

PLoS One. 2016 Jun 29;11(6):e0154476. doi: 10.1371/journal.pone.0154476. eCollection 2016.

DOI:10.1371/journal.pone.0154476
PMID:27355355
原文链接:https://pmc.ncbi.nlm.nih.gov/articles/PMC4939631/
Abstract

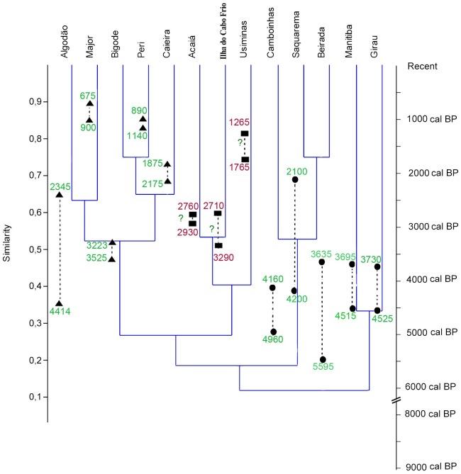
Brazilian shellmounds are archaeological sites with a high concentration of marine faunal remains. There are more than 2000 sites along the coast of Brazil that range in age from 8,720 to 985 cal BP. Here, we studied the ichthyoarchaeological remains (i.e., cranial/postcranial bones, otoliths, and teeth, among others) at 13 shellmounds on the southern coast of the state of Rio de Janeiro, which are located in coastal landscapes, including a sandy plain with coastal lagoons, rocky islands, islets and rocky bays. We identified patterns of similarity between shellmounds based on fish diversity, the ages of the assemblages, littoral geomorphology and prehistoric fisheries. Our new radiocarbon dating, based on otolith samples, was used for fishery characterization over time. A taxonomical study of the ichthyoarchaeological remains includes a diversity of 97 marine species, representing 37% of all modern species (i.e., 265 spp.) that have been documented along the coast of Rio de Janeiro state. This high fish diversity recovered from the shellmounds is clear evidence of well-developed prehistoric fishery activity that targeted sharks, rays and finfishes in a productive area influenced by coastal marine upwelling. The presence of adult and neonate shark, especially oceanic species, is here interpreted as evidence of prehistoric fisheries capacity for exploitation and possibly overexploitation in nursery areas. Various tools and strategies were used to capture finfish in seasonal fisheries, over rocky reef bottoms and in sandy littoral environments. Massive catches of whitemouth croaker, main target dermersal species of South Atlantic coast, show evidence of a reduction in body size of approximately 28% compared with modern fisheries. Fishery activity involving vulnerable species, especially in nursery areas, could mark the beginning of fish depletion along the southeastern Brazilian coast and the collapse of natural fish populations.

摘要

巴西贝丘是海洋动物遗骸高度集中的考古遗址。巴西沿海有2000多个此类遗址,其年代跨度从距今8720年至公元985年。在此,我们研究了里约热内卢州南部海岸13个贝丘中的鱼类考古遗骸(即颅骨/颅后骨骼、耳石和牙齿等),这些贝丘位于沿海地貌区域,包括有沿海泻湖的沙地平原、岩石岛屿、小岛和岩石海湾。我们根据鱼类多样性、组合年代、滨海地貌和史前渔业确定了贝丘之间的相似模式。我们基于耳石样本进行的新放射性碳测年被用于随时间推移对渔业特征进行描述。对鱼类考古遗骸的分类学研究包括97种海洋物种,占里约热内卢州沿海已记录的所有现代物种(即265种)的37%。从贝丘中发现的这种高鱼类多样性清楚地证明了史前渔业活动的发达,该活动在受沿海海洋上升流影响的高产区域以鲨鱼、鳐鱼和硬骨鱼为目标。成年鲨鱼和新生鲨鱼尤其是大洋性物种的存在在此被解释为史前渔业在育幼区进行开发甚至可能过度开发的能力的证据。在季节性渔业中,人们使用了各种工具和策略在多岩石的礁底和沙质滨海环境中捕获硬骨鱼。作为南大西洋海岸主要目标底栖物种的白口鸢鲼的大量捕获表明,与现代渔业相比,其体型缩小了约28%。涉及易危物种的渔业活动,尤其是在育幼区的活动,可能标志着巴西东南沿海鱼类资源枯竭的开始以及天然鱼类种群的崩溃。

https://cdn.ncbi.nlm.nih.gov/pmc/blobs/d901/4939631/b0f3ab067dca/pone.0154476.g015.jpg
https://cdn.ncbi.nlm.nih.gov/pmc/blobs/d901/4939631/ff9420d091af/pone.0154476.g001.jpg
https://cdn.ncbi.nlm.nih.gov/pmc/blobs/d901/4939631/b25d3680cc60/pone.0154476.g002.jpg
https://cdn.ncbi.nlm.nih.gov/pmc/blobs/d901/4939631/a0ac0243de76/pone.0154476.g003.jpg
https://cdn.ncbi.nlm.nih.gov/pmc/blobs/d901/4939631/ac2f5698f2bd/pone.0154476.g004.jpg
https://cdn.ncbi.nlm.nih.gov/pmc/blobs/d901/4939631/31c32e5dac0d/pone.0154476.g005.jpg
https://cdn.ncbi.nlm.nih.gov/pmc/blobs/d901/4939631/7ae3c7c02b76/pone.0154476.g006.jpg
https://cdn.ncbi.nlm.nih.gov/pmc/blobs/d901/4939631/78d310e6edf5/pone.0154476.g007.jpg
https://cdn.ncbi.nlm.nih.gov/pmc/blobs/d901/4939631/8d6a93332ba9/pone.0154476.g008.jpg
https://cdn.ncbi.nlm.nih.gov/pmc/blobs/d901/4939631/2ce7e4783e9e/pone.0154476.g009.jpg
https://cdn.ncbi.nlm.nih.gov/pmc/blobs/d901/4939631/67cff1254354/pone.0154476.g010.jpg
https://cdn.ncbi.nlm.nih.gov/pmc/blobs/d901/4939631/5fef2ed40911/pone.0154476.g011.jpg
https://cdn.ncbi.nlm.nih.gov/pmc/blobs/d901/4939631/0a777d8e4883/pone.0154476.g012.jpg
https://cdn.ncbi.nlm.nih.gov/pmc/blobs/d901/4939631/68f3184eb0c2/pone.0154476.g013.jpg
https://cdn.ncbi.nlm.nih.gov/pmc/blobs/d901/4939631/f88e82b924f1/pone.0154476.g014.jpg
https://cdn.ncbi.nlm.nih.gov/pmc/blobs/d901/4939631/b0f3ab067dca/pone.0154476.g015.jpg
https://cdn.ncbi.nlm.nih.gov/pmc/blobs/d901/4939631/ff9420d091af/pone.0154476.g001.jpg
https://cdn.ncbi.nlm.nih.gov/pmc/blobs/d901/4939631/b25d3680cc60/pone.0154476.g002.jpg
https://cdn.ncbi.nlm.nih.gov/pmc/blobs/d901/4939631/a0ac0243de76/pone.0154476.g003.jpg
https://cdn.ncbi.nlm.nih.gov/pmc/blobs/d901/4939631/ac2f5698f2bd/pone.0154476.g004.jpg
https://cdn.ncbi.nlm.nih.gov/pmc/blobs/d901/4939631/31c32e5dac0d/pone.0154476.g005.jpg
https://cdn.ncbi.nlm.nih.gov/pmc/blobs/d901/4939631/7ae3c7c02b76/pone.0154476.g006.jpg
https://cdn.ncbi.nlm.nih.gov/pmc/blobs/d901/4939631/78d310e6edf5/pone.0154476.g007.jpg
https://cdn.ncbi.nlm.nih.gov/pmc/blobs/d901/4939631/8d6a93332ba9/pone.0154476.g008.jpg
https://cdn.ncbi.nlm.nih.gov/pmc/blobs/d901/4939631/2ce7e4783e9e/pone.0154476.g009.jpg
https://cdn.ncbi.nlm.nih.gov/pmc/blobs/d901/4939631/67cff1254354/pone.0154476.g010.jpg
https://cdn.ncbi.nlm.nih.gov/pmc/blobs/d901/4939631/5fef2ed40911/pone.0154476.g011.jpg
https://cdn.ncbi.nlm.nih.gov/pmc/blobs/d901/4939631/0a777d8e4883/pone.0154476.g012.jpg
https://cdn.ncbi.nlm.nih.gov/pmc/blobs/d901/4939631/68f3184eb0c2/pone.0154476.g013.jpg
https://cdn.ncbi.nlm.nih.gov/pmc/blobs/d901/4939631/f88e82b924f1/pone.0154476.g014.jpg
https://cdn.ncbi.nlm.nih.gov/pmc/blobs/d901/4939631/b0f3ab067dca/pone.0154476.g015.jpg

相似文献

1
The Path towards Endangered Species: Prehistoric Fisheries in Southeastern Brazil.濒危物种之路:巴西东南部的史前渔业
PLoS One. 2016 Jun 29;11(6):e0154476. doi: 10.1371/journal.pone.0154476. eCollection 2016.
2
Threatened fish and fishers along the Brazilian Atlantic Forest Coast.巴西大西洋森林海岸沿线受到威胁的鱼类和渔民。
Ambio. 2017 Dec;46(8):907-914. doi: 10.1007/s13280-017-0931-9. Epub 2017 Jul 14.
3
Marine reservoir effect on the Southeastern coast of Brazil: results from the Tarioba shellmound paired samples.巴西东南海岸的海洋储库效应:来自塔里奥巴贝丘配对样本的结果。
J Environ Radioact. 2015 May;143:14-19. doi: 10.1016/j.jenvrad.2015.02.002. Epub 2015 Feb 20.
4
Leave forever or return home? The case of the whitemouth croaker Micropogonias furnieri in coastal systems of southeastern Brazil indicated by otolith microchemistry.永久性离开或返回家园?基于耳石微化学的巴西东南沿海系统中的白口拟石首鱼 Micropogonias furnieri 的案例研究。
Mar Environ Res. 2019 Feb;144:28-35. doi: 10.1016/j.marenvres.2018.11.015. Epub 2018 Nov 27.
5
South Brazil pre-colonial sharks: Insights into biodiversity and species distributions.巴西南部前殖民时期的鲨鱼:对生物多样性和物种分布的洞察。
J Fish Biol. 2022 Mar;100(3):811-819. doi: 10.1111/jfb.14998. Epub 2022 Feb 9.
6
Fishing strategies among prehistoric populations at Saquarema Lagoonal Complex, Rio de Janeiro, Brazil.巴西里约热内卢萨夸雷马泻湖复合体史前人群的捕鱼策略。
An Acad Bras Cienc. 2013 Mar;85(1):415-29. doi: 10.1590/s0001-37652013005000005. Epub 2013 Mar 1.
7
New Occurrences of the Tiger Shark ( (Carcharhinidae) off the Coast of Rio de Janeiro, Southeastern Brazil: Seasonality Indications.巴西东南部里约热内卢海岸附近虎鲨(真鲨科)的新出现情况:季节性迹象
Animals (Basel). 2022 Oct 14;12(20):2774. doi: 10.3390/ani12202774.
8
Coastal sharks and rays in a marine protected area in southern Brazil.巴西南部海洋保护区的沿海鲨鱼和鳐鱼。
J Fish Biol. 2021 May;98(5):1465-1470. doi: 10.1111/jfb.14665. Epub 2021 Jan 19.
9
Retrieving records of a rare and threatened shark in a mosaic of marine-protected areas of southeastern Brazil.在巴西东南部的海洋保护区中检索罕见且受到威胁的鲨鱼的记录。
J Fish Biol. 2023 May;102(5):1256-1260. doi: 10.1111/jfb.15357. Epub 2023 Mar 13.
10
Taxonomic and functional distinctness of the fish assemblages in three coastal environments (bays, coastal lagoons and oceanic beaches) in Southeastern Brazil.巴西东南部三个沿海环境(海湾、沿海泻湖和海洋海滩)中鱼类群落的分类学和功能独特性。
Mar Environ Res. 2017 Aug;129:180-188. doi: 10.1016/j.marenvres.2017.05.007. Epub 2017 May 30.

引用本文的文献

1
Late shellmound occupation in southern Brazil: A multi-proxy study of the Galheta IV archaeological site.巴西南部晚期贝丘遗址:加拉塔 IV 考古遗址的多指标研究。
PLoS One. 2024 Mar 21;19(3):e0300684. doi: 10.1371/journal.pone.0300684. eCollection 2024.
2
Bridging archaeology and marine conservation in the Neotropics.在新热带地区连接考古学与海洋保护。
PLoS One. 2023 May 25;18(5):e0285951. doi: 10.1371/journal.pone.0285951. eCollection 2023.
3
New Occurrences of the Tiger Shark ( (Carcharhinidae) off the Coast of Rio de Janeiro, Southeastern Brazil: Seasonality Indications.

本文引用的文献

1
Marine reservoir effect on the Southeastern coast of Brazil: results from the Tarioba shellmound paired samples.巴西东南海岸的海洋储库效应:来自塔里奥巴贝丘配对样本的结果。
J Environ Radioact. 2015 May;143:14-19. doi: 10.1016/j.jenvrad.2015.02.002. Epub 2015 Feb 20.
2
Local ecological knowledge and scientific data reveal overexploitation by multigear artisanal fisheries in the southwestern Atlantic.当地生态知识和科学数据揭示了西南大西洋多渔具个体渔业的过度捕捞现象。
PLoS One. 2014 Oct 15;9(10):e110332. doi: 10.1371/journal.pone.0110332. eCollection 2014.
3
There and back again: a review of residency and return migrations in sharks, with implications for population structure and management.
巴西东南部里约热内卢海岸附近虎鲨(真鲨科)的新出现情况:季节性迹象
Animals (Basel). 2022 Oct 14;12(20):2774. doi: 10.3390/ani12202774.
4
What fisher diets reveal about fish stocks.渔民的饮食揭示了鱼类资源的状况。
Ambio. 2021 Oct;50(10):1851-1865. doi: 10.1007/s13280-021-01506-0. Epub 2021 Mar 7.
5
Fish and maize: Bayesian mixing models of fourteenth- through seventeenth-century AD ancestral Wendat diets, Ontario, Canada.鱼类和玉米:加拿大安大略省十四至十七世纪 Wendat 祖先饮食的贝叶斯混合模型。
Sci Rep. 2019 Nov 13;9(1):16658. doi: 10.1038/s41598-019-53076-7.
往返迁徙:鲨鱼的住院医师和回迁迁徙综述,及其对种群结构和管理的影响。
Ann Rev Mar Sci. 2015;7:547-70. doi: 10.1146/annurev-marine-010814-015730. Epub 2014 Sep 18.
4
Intraspecific variation in vertical habitat use by tiger sharks (Galeocerdo cuvier) in the western North Atlantic.北大西洋西部虎鲨(Galeocerdo cuvier)垂直栖息生境的种内变异。
Ecol Evol. 2014 May;4(10):1768-86. doi: 10.1002/ece3.1053. Epub 2014 Apr 12.
5
Reef-fidelity and migration of tiger sharks, Galeocerdo cuvier, across the Coral Sea.居氏鼬鲨(Galeocerdo cuvier)在珊瑚海的礁区忠诚度及洄游情况
PLoS One. 2014 Jan 8;9(1):e83249. doi: 10.1371/journal.pone.0083249. eCollection 2014.
6
Shark tooth weapons from the 19th Century reflect shifting baselines in Central Pacific predator assemblies.19 世纪的鲨鱼牙齿武器反映了中太平洋捕食者组合中不断变化的基线。
PLoS One. 2013;8(4):e59855. doi: 10.1371/journal.pone.0059855. Epub 2013 Apr 3.
7
Fishing strategies among prehistoric populations at Saquarema Lagoonal Complex, Rio de Janeiro, Brazil.巴西里约热内卢萨夸雷马泻湖复合体史前人群的捕鱼策略。
An Acad Bras Cienc. 2013 Mar;85(1):415-29. doi: 10.1590/s0001-37652013005000005. Epub 2013 Mar 1.
8
Eating or meeting? Cluster analysis reveals intricacies of white shark (Carcharodon carcharias) migration and offshore behavior.进食还是会面?聚类分析揭示了大白鲨(噬人鲨)的洄游和近海行为的复杂性。
PLoS One. 2012;7(10):e47819. doi: 10.1371/journal.pone.0047819. Epub 2012 Oct 29.
9
Pelagic fishing at 42,000 years before the present and the maritime skills of modern humans.现代人类在距今 42000 年前的深海捕捞和航海技能。
Science. 2011 Nov 25;334(6059):1117-21. doi: 10.1126/science.1207703.
10
Age and growth of the Scalloped Hammerhead shark, Sphyrna lewini (Griffith and Smith, 1834), from the southern Brazilian coast.巴西南部海岸的无沟双髻鲨(Sphyrna lewini,格里菲斯和史密斯,1834年)的年龄与生长情况
Braz J Biol. 2011 Aug;71(3):755-61. doi: 10.1590/s1519-69842011000400022.