Cuvertino Sara, Lacaud Georges, Kouskoff Valerie
Stem Cell Hematopoiesis Group, Cancer Research UK Manchester Institute, University of Manchester, Wilmslow Road, Manchester M20 4BX, UK.
Stem Cell Biology Group, Cancer Research UK Manchester Institute, University of Manchester, Wilmslow Road, Manchester M20 4BX, UK
Open Biol. 2016 Jul;6(7). doi: 10.1098/rsob.160070.
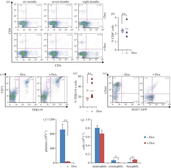
During embryogenesis, the three SOXF transcription factors, SOX7, SOX17 and SOX18, regulate the specification of the cardiovascular system and are also involved in the development of haematopoiesis. The ectopic expression of SOX17 in both embryonic and adult blood cells enhances self-renewal. Likewise, the enforced expression of SOX7 during embryonic development promotes the proliferation of early blood progenitors and blocks lineage commitment. However, whether SOX7 expression can also affect the self-renewal of adult blood progenitors has never been explored. In this study, we demonstrate using an inducible transgenic mouse model that the enforced expression of Sox7 ex vivo in bone marrow/stroma cell co-culture promotes the proliferation of blood progenitors which retain multi-lineage short-term engrafting capacity. Furthermore, SOX7 expression induces a profound block in the generation of B lymphocytes. Correspondingly, the ectopic expression of SOX7 in vivo results in dramatic alterations of the haematopoietic system, inducing the proliferation of blood progenitors in the bone marrow while blocking B lymphopoiesis. In addition, SOX7 expression induces extra-medullary haematopoiesis in the spleen and liver. Together, these data demonstrate that the uncontrolled expression of the transcription factor SOX7 in adult haematopoietic cells has dramatic consequences on blood homeostasis.
在胚胎发生过程中,三种SOXF转录因子SOX7、SOX17和SOX18调节心血管系统的特化,也参与造血作用的发育。SOX17在胚胎和成年血细胞中的异位表达增强了自我更新能力。同样,在胚胎发育过程中强制表达SOX7可促进早期血液祖细胞的增殖并阻止谱系定向分化。然而,SOX7的表达是否也会影响成年血液祖细胞的自我更新从未被研究过。在本研究中,我们使用诱导型转基因小鼠模型证明,在骨髓/基质细胞共培养中体外强制表达Sox7可促进保留多谱系短期植入能力的血液祖细胞的增殖。此外,SOX7的表达在B淋巴细胞生成过程中引起严重阻滞。相应地,SOX7在体内的异位表达导致造血系统发生显著改变,诱导骨髓中血液祖细胞增殖,同时阻断B淋巴细胞生成。此外,SOX7的表达诱导脾脏和肝脏中的髓外造血。总之,这些数据表明转录因子SOX7在成年造血细胞中的失控表达对血液稳态有显著影响。