Suppr超能文献

早期白细胞介素-1信号传导促进流感病毒感染后诱导支气管相关淋巴组织(iBALT)形成。

Early IL-1 Signaling Promotes iBALT Induction after Influenza Virus Infection.

作者信息

Neyt Katrijn, GeurtsvanKessel Corine H, Deswarte Kim, Hammad Hamida, Lambrecht Bart N

机构信息

Laboratory of Immunoregulation, VIB Inflammation Research Center, Ghent, Belgium; Department of Respiratory Medicine, Ghent University, Ghent, Belgium.

Department of Viroscience, Erasmus MC , Rotterdam , Netherlands.

出版信息

Front Immunol. 2016 Aug 16;7:312. doi: 10.3389/fimmu.2016.00312. eCollection 2016.

Abstract

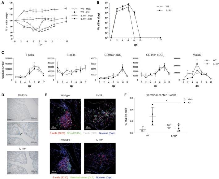
Inducible bronchus-associated lymphoid tissue (iBALT) is a long lasting tertiary lymphoid tissue that can be induced following influenza A virus (IAV) infection. Previous studies have shown that iBALT structures containing germinal center (GC) B cells protect against repeated infection by contributing locally to the cellular and humoral immune response. If we are to exploit this in vaccination strategies, we need a better understanding on how iBALT structures are induced. One hypothesis is that the strength of the initial innate response dictates induction of iBALT. In the present study, we investigated the role of interleukin (IL)-1 and IL-1R signaling on iBALT formation. Mice lacking the IL-1R had a delayed viral clearance and, thus, a prolonged exposure to viral replication, leading to increased disease severity, compared to wild-type mice. Contradictorily, iBALT formation following clearance of the virus was heavily compromised in Il1r1 (-/-) mice. Quantification of gene induction after IAV infection demonstrated induction of IL-1α and to a much lesser extent of IL-1β. Administration of recombinant IL-1α to the lungs of wild-type mice, early but not late, after IAV infection led to more pronounced iBALT formation and an increased amount of GC B cells in the lungs. Bone marrow chimeric mice identified the stromal compartment as the crucial IL-1 responsive cell for iBALT induction. Mechanistically, Q-PCR analysis of lung homogenates revealed a strongly diminished production of CXCL13, a B cell-attracting chemokine, in Il1r (-/-) mice during the early innate phase of IAV infection. These experiments demonstrate that appropriate innate IL-1α-IL-1R signaling is necessary for IAV clearance and at the same time instructs the formation of organized tertiary lymphoid tissues through induction of CXCL13 early after infection. These findings are discussed in the light of recent insights on the pathogenesis of tertiary lymphoid organ formation in the lung in various diseases where the IL-1 axis is hyperactive, such as rheumatoid arthritis and COPD.

摘要

诱导性支气管相关淋巴组织(iBALT)是一种持久的三级淋巴组织,可在甲型流感病毒(IAV)感染后诱导形成。先前的研究表明,含有生发中心(GC)B细胞的iBALT结构通过局部促进细胞免疫和体液免疫反应来预防反复感染。如果我们要在疫苗接种策略中利用这一点,就需要更好地了解iBALT结构是如何被诱导的。一种假设是,初始固有反应的强度决定了iBALT的诱导。在本研究中,我们研究了白细胞介素(IL)-1和IL-1R信号传导在iBALT形成中的作用。与野生型小鼠相比,缺乏IL-1R的小鼠病毒清除延迟,因此病毒复制暴露时间延长,导致疾病严重程度增加。矛盾的是,在Il1r1(-/-)小鼠中,病毒清除后iBALT的形成受到严重损害。IAV感染后基因诱导的定量分析表明,IL-1α被诱导,而IL-1β的诱导程度要小得多。在IAV感染后早期而非晚期向野生型小鼠肺部施用重组IL-1α会导致更明显的iBALT形成以及肺部GC B细胞数量增加。骨髓嵌合小鼠确定基质区室是iBALT诱导的关键IL-1反应性细胞。从机制上讲,对肺匀浆的Q-PCR分析显示,在IAV感染的早期固有阶段,Il1r(-/-)小鼠中B细胞趋化因子CXCL13的产生大幅减少。这些实验表明,适当的固有IL-1α-IL-1R信号传导对于IAV清除是必要的,同时在感染后早期通过诱导CXCL13指导有组织的三级淋巴组织的形成。根据最近对各种疾病(如类风湿性关节炎和慢性阻塞性肺病)中肺内三级淋巴器官形成的发病机制的见解,对这些发现进行了讨论,在这些疾病中IL-1轴过度活跃。

https://cdn.ncbi.nlm.nih.gov/pmc/blobs/0044/4985557/2e04bc7d9479/fimmu-07-00312-g001.jpg

文献AI研究员

20分钟写一篇综述,助力文献阅读效率提升50倍。

立即体验

用中文搜PubMed

大模型驱动的PubMed中文搜索引擎

马上搜索

文档翻译

学术文献翻译模型,支持多种主流文档格式。

立即体验