Department of Biochemistry and Molecular Biology, Michael Smith Laboratories, University of British Columbia, 2125 East Mall, Vancouver, British Columbia, Canada V6T1Z4.
Department of Structural Biology, St Jude Children's Research Hospital, Memphis, Tennessee 38105, USA.
Nat Commun. 2016 Oct 4;7:12907. doi: 10.1038/ncomms12907.
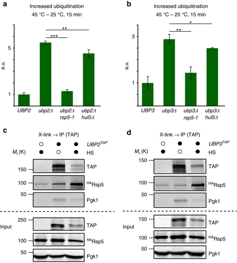
Elimination of misfolded proteins is crucial for proteostasis and to prevent proteinopathies. Nedd4/Rsp5 emerged as a major E3-ligase involved in multiple quality control pathways that target misfolded plasma membrane proteins, aggregated polypeptides and cytosolic heat-induced misfolded proteins for degradation. It remained unclear how in one case cytosolic heat-induced Rsp5 substrates are destined for proteasomal degradation, whereas other Rsp5 quality control substrates are otherwise directed to lysosomal degradation. Here we find that Ubp2 and Ubp3 deubiquitinases are required for the proteasomal degradation of cytosolic misfolded proteins targeted by Rsp5 after heat-shock (HS). The two deubiquitinases associate more with Rsp5 upon heat-stress to prevent the assembly of K63-linked ubiquitin on Rsp5 heat-induced substrates. This activity was required to promote the K48-mediated proteasomal degradation of Rsp5 HS-induced substrates. Our results indicate that ubiquitin chain editing is key to the cytosolic protein quality control under stress conditions.
消除错误折叠的蛋白质对于维持蛋白质平衡和预防蛋白质病至关重要。Nedd4/Rsp5 作为一种主要的 E3 连接酶,参与多种质量控制途径,针对错误折叠的质膜蛋白、聚集的多肽和细胞质中热诱导的错误折叠蛋白进行降解。目前尚不清楚为什么在一种情况下,细胞质中热诱导的 Rsp5 底物注定要被蛋白酶体降解,而其他 Rsp5 质量控制底物则被定向到溶酶体降解。在这里,我们发现 Ubp2 和 Ubp3 去泛素化酶对于 Rsp5 靶向的热休克后细胞质中错误折叠蛋白的蛋白酶体降解是必需的。在热应激下,这两种去泛素化酶与 Rsp5 结合更多,以防止 K63 连接的泛素在 Rsp5 热诱导底物上的组装。这种活性对于促进 K48 介导的 Rsp5 HS 诱导底物的蛋白酶体降解是必需的。我们的结果表明,泛素链编辑是应激条件下细胞质蛋白质质量控制的关键。