Suppr超能文献

同源缺血网络中化合物依赖性开模块和差异变构模块的定量鉴定

Quantitative Identification of Compound-Dependent On-Modules and Differential Allosteric Modules From Homologous Ischemic Networks.

作者信息

Li B, Liu J, Zhang Y Y, Wang P Q, Yu Y N, Kang R X, Wu H L, Zhang X X, Wang Z, Wang Y Y

机构信息

Institute of Basic Research in Clinical Medicine, China Academy of Chinese Medical Sciences, Beijing, China.

Institute of Information on Traditional Chinese Medicine, China Academy of Chinese Medical Sciences, Beijing, China.

出版信息

CPT Pharmacometrics Syst Pharmacol. 2016 Oct;5(10):575-584. doi: 10.1002/psp4.12127. Epub 2016 Oct 19.

Abstract

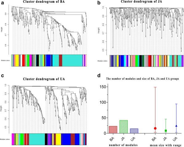
Module-based methods have made much progress in deconstructing biological networks. However, it is a great challenge to quantitatively compare the topological structural variations of modules (allosteric modules [AMs]) under different situations. A total of 23, 42, and 15 coexpression modules were identified in baicalin (BA), jasminoidin (JA), and ursodeoxycholic acid (UA) in a global anti-ischemic mice network, respectively. Then, we integrated the methods of module-based consensus ratio (MCR) and modified Z module statistic to validate 12 BA, 22 JA, and 8 UA on-modules based on comparing with vehicle. The MCRs for pairwise comparisons were 1.55% (BA vs. JA), 1.45% (BA vs. UA), and 1.27% (JA vs. UA), respectively. Five conserved allosteric modules (CAMs) and 17 unique allosteric modules (UAMs) were identified among these groups. In conclusion, module-centric analysis may provide us a unique approach to understand multiple pharmacological mechanisms associated with differential phenotypes in the era of modular pharmacology.

摘要

基于模块的方法在解构生物网络方面取得了很大进展。然而,定量比较不同情况下模块(变构模块[AMs])的拓扑结构变化是一项巨大挑战。在全局抗缺血小鼠网络中,分别在黄芩苷(BA)、栀子苷(JA)和熊去氧胆酸(UA)中鉴定出23个、42个和15个共表达模块。然后,我们整合了基于模块的一致性比率(MCR)方法和改良的Z模块统计量,通过与赋形剂比较来验证12个BA、22个JA和8个UA的作用模块。两两比较的MCR分别为1.55%(BA对JA)、1.45%(BA对UA)和1.27%(JA对UA)。在这些组中鉴定出5个保守变构模块(CAMs)和17个独特变构模块(UAMs)。总之,以模块为中心的分析可能为我们提供一种独特的方法,以在模块化药理学时代理解与不同表型相关的多种药理机制。

https://cdn.ncbi.nlm.nih.gov/pmc/blobs/414b/5080653/e16ff7a7c797/PSP4-5-575-g001.jpg

文献AI研究员

20分钟写一篇综述,助力文献阅读效率提升50倍。

立即体验

用中文搜PubMed

大模型驱动的PubMed中文搜索引擎

马上搜索

文档翻译

学术文献翻译模型,支持多种主流文档格式。

立即体验