Suppr超能文献

陆地植物细胞色素P450 93家族的全基因组分析、分类、进化及表达分析

Genome-Wide Analysis, Classification, Evolution, and Expression Analysis of the Cytochrome P450 93 Family in Land Plants.

作者信息

Du Hai, Ran Feng, Dong Hong-Li, Wen Jing, Li Jia-Na, Liang Zhe

机构信息

College of Agronomy and Biotechnology, Southwest University, Chongqing, 400716, China.

Department of Biological Sciences, National University of Singapore, 117543, Singapore, Singapore.

出版信息

PLoS One. 2016 Oct 19;11(10):e0165020. doi: 10.1371/journal.pone.0165020. eCollection 2016.

Abstract

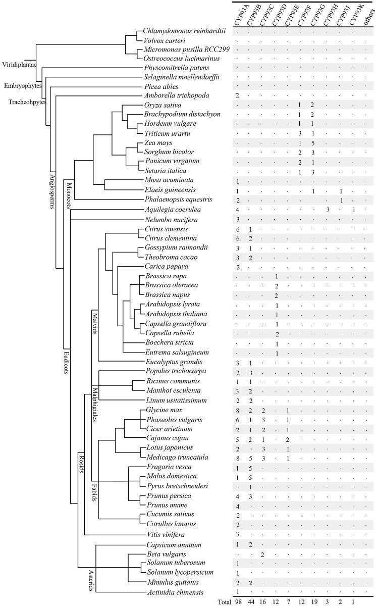
Cytochrome P450 93 family (CYP93) belonging to the cytochrome P450 superfamily plays important roles in diverse plant processes. However, no previous studies have investigated the evolution and expression of the members of this family. In this study, we performed comprehensive genome-wide analysis to identify CYP93 genes in 60 green plants. In all, 214 CYP93 proteins were identified; they were specifically found in flowering plants and could be classified into ten subfamilies-CYP93A-K, with the last two being identified first. CYP93A is the ancestor that was derived in flowering plants, and the remaining showed lineage-specific distribution-CYP93B and CYP93C are present in dicots; CYP93F is distributed only in Poaceae; CYP93G and CYP93J are monocot-specific; CYP93E is unique to legumes; CYP93H and CYP93K are only found in Aquilegia coerulea, and CYP93D is Brassicaceae-specific. Each subfamily generally has conserved gene numbers, structures, and characteristics, indicating functional conservation during evolution. Synonymous nucleotide substitution (dN/dS) analysis showed that CYP93 genes are under strong negative selection. Comparative expression analyses of CYP93 genes in dicots and monocots revealed that they are preferentially expressed in the roots and tend to be induced by biotic and/or abiotic stresses, in accordance with their well-known functions in plant secondary biosynthesis.

摘要

细胞色素P450 93家族(CYP93)属于细胞色素P450超家族,在多种植物过程中发挥重要作用。然而,此前尚无研究对该家族成员的进化和表达进行调查。在本研究中,我们进行了全面的全基因组分析,以鉴定60种绿色植物中的CYP93基因。总共鉴定出214个CYP93蛋白;它们仅在开花植物中被发现,可分为10个亚家族——CYP93A - K,其中最后两个是首次被鉴定出来的。CYP93A是开花植物中衍生出来的祖先,其余亚家族呈现出谱系特异性分布——CYP93B和CYP93C存在于双子叶植物中;CYP93F仅分布于禾本科;CYP93G和CYP93J是单子叶植物特有的;CYP93E是豆科植物特有的;CYP93H和CYP93K仅在耧斗菜中被发现,CYP93D是十字花科特有的。每个亚家族通常具有保守的基因数量、结构和特征,表明在进化过程中功能保守。同义核苷酸替换(dN/dS)分析表明,CYP93基因受到强烈的负选择。对双子叶植物和单子叶植物中CYP93基因的比较表达分析表明,它们在根中优先表达,并倾向于受到生物和/或非生物胁迫的诱导,这与其在植物次生生物合成中的已知功能一致。

https://cdn.ncbi.nlm.nih.gov/pmc/blobs/c812/5070762/853286a76a36/pone.0165020.g001.jpg

相似文献

1
Genome-Wide Analysis, Classification, Evolution, and Expression Analysis of the Cytochrome P450 93 Family in Land Plants.
PLoS One. 2016 Oct 19;11(10):e0165020. doi: 10.1371/journal.pone.0165020. eCollection 2016.
2
Plant cytochrome P450 plasticity and evolution.
Mol Plant. 2021 Aug 2;14(8):1244-1265. doi: 10.1016/j.molp.2021.06.028. Epub 2021 Jul 1.
6
Diversity and evolution of cytochrome P450s of Jacobaea vulgaris and Jacobaea aquatica.
BMC Plant Biol. 2020 Jul 20;20(1):342. doi: 10.1186/s12870-020-02532-y.
9
Identification of the transcriptionally active cytochrome P450 repertoire in Coffea arabica.
Genet Mol Res. 2015 Mar 27;14(1):2399-412. doi: 10.4238/2015.March.27.25.

引用本文的文献

1
Biochemical evaluation of molecular parts for flavonoid production using plant synthetic biology.
Front Plant Sci. 2025 Apr 15;16:1528122. doi: 10.3389/fpls.2025.1528122. eCollection 2025.
4
Friends in Arms: Flavonoids and the Auxin/Cytokinin Balance in Terrestrialization.
Plants (Basel). 2023 Jan 23;12(3):517. doi: 10.3390/plants12030517.
5
New dual functional gene involves in isoflavone biosynthesis in L.
Synth Syst Biotechnol. 2023 Jan 6;8(1):157-167. doi: 10.1016/j.synbio.2023.01.002. eCollection 2023 Mar.
9
The Common Bean Gene Encodes Flavonoid 3'5' Hydroxylase: A Major Mutational Target for Flavonoid Diversity in Angiosperms.
Front Plant Sci. 2022 Mar 31;13:869582. doi: 10.3389/fpls.2022.869582. eCollection 2022.
10
Evolution of chlorophyll degradation is associated with plant transition to land.
Plant J. 2022 Mar;109(6):1473-1488. doi: 10.1111/tpj.15645. Epub 2022 Jan 30.

本文引用的文献

1
Functional expression and purification of CYP93C20, a plant membrane-associated cytochrome P450 from Medicago truncatula.
Protein Expr Purif. 2018 Oct;150:44-52. doi: 10.1016/j.pep.2018.04.017. Epub 2018 May 4.
4
Identification of protein-protein interactions of isoflavonoid biosynthetic enzymes with 2-hydroxyisoflavanone synthase in soybean (Glycine max (L.) Merr.).
Biochem Biophys Res Commun. 2016 Jan 15;469(3):546-51. doi: 10.1016/j.bbrc.2015.12.038. Epub 2015 Dec 13.
5
Comparative analysis of CYP93E proteins for improved microbial synthesis of plant triterpenoids.
Phytochemistry. 2014 Dec;108:47-56. doi: 10.1016/j.phytochem.2014.10.002. Epub 2014 Oct 23.
6
Cytochrome P450 93G1 Is a Flavone Synthase II That Channels Flavanones to the Biosynthesis of Tricin O-Linked Conjugates in Rice.
Plant Physiol. 2014 Jul;165(3):1315-1327. doi: 10.1104/pp.114.239723. Epub 2014 May 19.
7
SWISS-MODEL: modelling protein tertiary and quaternary structure using evolutionary information.
Nucleic Acids Res. 2014 Jul;42(Web Server issue):W252-8. doi: 10.1093/nar/gku340. Epub 2014 Apr 29.
8
MEGA6: Molecular Evolutionary Genetics Analysis version 6.0.
Mol Biol Evol. 2013 Dec;30(12):2725-9. doi: 10.1093/molbev/mst197. Epub 2013 Oct 16.
9
Identification of a bifunctional maize C- and O-glucosyltransferase.
J Biol Chem. 2013 Nov 1;288(44):31678-88. doi: 10.1074/jbc.M113.510040. Epub 2013 Sep 17.
10
Structural diversity of eukaryotic membrane cytochrome p450s.
J Biol Chem. 2013 Jun 14;288(24):17082-90. doi: 10.1074/jbc.R113.452805. Epub 2013 Apr 30.

文献AI研究员

20分钟写一篇综述,助力文献阅读效率提升50倍。

立即体验

用中文搜PubMed

大模型驱动的PubMed中文搜索引擎

马上搜索

文档翻译

学术文献翻译模型,支持多种主流文档格式。

立即体验