Suppr超能文献

Geminin可防止迷走神经嵴细胞中的DNA损伤,以确保正常的肠神经发生。

Geminin prevents DNA damage in vagal neural crest cells to ensure normal enteric neurogenesis.

作者信息

Konstantinidou Chrysoula, Taraviras Stavros, Pachnis Vassilis

机构信息

The Francis Crick Institute, Mill Hill Laboratory, The Ridgeway, Mill Hill, London, NW7 1AA, UK.

Present address: MRC Clinical Sciences Centre, Imperial College London, Hammersmith Campus, Du Cane Road, London, W12 0NN, UK.

出版信息

BMC Biol. 2016 Oct 24;14(1):94. doi: 10.1186/s12915-016-0314-x.

Abstract

BACKGROUND

In vertebrate organisms, the neural crest (NC) gives rise to multipotential and highly migratory progenitors which are distributed throughout the embryo and generate, among other structures, the peripheral nervous system, including the intrinsic neuroglial networks of the gut, i.e. the enteric nervous system (ENS). The majority of enteric neurons and glia originate from vagal NC-derived progenitors which invade the foregut mesenchyme and migrate rostro-caudally to colonise the entire length of the gut. Although the migratory behaviour of NC cells has been studied extensively, it remains unclear how their properties and response to microenvironment change as they navigate through complex cellular terrains to reach their target embryonic sites.

RESULTS

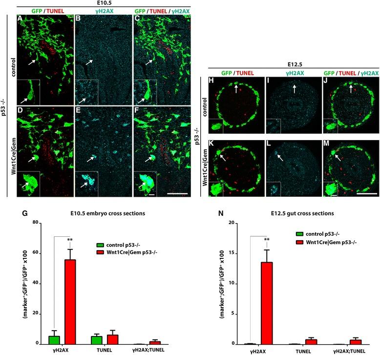
Using conditional gene inactivation in mice we demonstrate here that the cell cycle-dependent protein Geminin (Gem) is critical for the survival of ENS progenitors in a stage-dependent manner. Gem deletion in early ENS progenitors (prior to foregut invasion) resulted in cell-autonomous activation of DNA damage response and p53-dependent apoptosis, leading to severe intestinal aganglionosis. In contrast, ablation of Gem shortly after ENS progenitors had invaded the embryonic gut did not result in discernible survival or migratory deficits. In contrast to other developmental systems, we obtained no evidence for a role of Gem in commitment or differentiation of ENS lineages. The stage-dependent resistance of ENS progenitors to mutation-induced genotoxic stress was further supported by the enhanced survival of post gut invasion ENS lineages to γ-irradiation relative to their predecessors.

CONCLUSIONS

Our experiments demonstrate that, in mammals, NC-derived ENS lineages are sensitive to genotoxic stress in a stage-specific manner. Following gut invasion, ENS progenitors are distinctly resistant to Gem ablation and irradiation in comparison to their pre-enteric counterparts. These studies suggest that the microenvironment of the embryonic gut protects ENS progenitors and their progeny from genotoxic stress.

摘要

背景

在脊椎动物中,神经嵴(NC)产生多能且高度迁移的祖细胞,这些祖细胞分布于整个胚胎,并产生包括肠道固有神经胶质网络(即肠神经系统,ENS)在内的外周神经系统等多种结构。大多数肠神经元和神经胶质起源于迷走神经嵴衍生的祖细胞,这些祖细胞侵入前肠间充质并沿头 - 尾方向迁移,以定植于肠道的全长。尽管对神经嵴细胞的迁移行为进行了广泛研究,但尚不清楚它们在穿越复杂细胞区域到达目标胚胎位点时,其特性如何以及对微环境变化的反应如何。

结果

我们利用小鼠中的条件基因失活证明,细胞周期依赖性蛋白双微体蛋白(Gem)以阶段依赖性方式对肠神经系统祖细胞的存活至关重要。早期肠神经系统祖细胞(在前肠侵入之前)中的Gem缺失导致DNA损伤反应的细胞自主激活和p53依赖性凋亡,导致严重的肠道神经节发育不全。相比之下,在肠神经系统祖细胞侵入胚胎肠道后不久切除Gem并未导致明显的存活或迁移缺陷。与其他发育系统不同,我们没有获得Gem在肠神经系统谱系的定向或分化中起作用的证据。相对于其前身,肠侵入后肠神经系统谱系对γ射线照射的存活率提高,进一步支持了肠神经系统祖细胞对突变诱导的基因毒性应激的阶段依赖性抗性。

结论

我们的实验表明,在哺乳动物中,神经嵴衍生的肠神经系统谱系对基因毒性应激具有阶段特异性敏感性。与肠前对应物相比,肠道侵入后,肠神经系统祖细胞对Gem缺失和辐射具有明显的抗性。这些研究表明,胚胎肠道的微环境可保护肠神经系统祖细胞及其后代免受基因毒性应激。

https://cdn.ncbi.nlm.nih.gov/pmc/blobs/694e/5075986/ad9abb3b241f/12915_2016_314_Fig1_HTML.jpg

文献检索

告别复杂PubMed语法,用中文像聊天一样搜索,搜遍4000万医学文献。AI智能推荐,让科研检索更轻松。

立即免费搜索

文件翻译

保留排版,准确专业,支持PDF/Word/PPT等文件格式,支持 12+语言互译。

免费翻译文档

深度研究

AI帮你快速写综述,25分钟生成高质量综述,智能提取关键信息,辅助科研写作。

立即免费体验