• 文献检索
  • 文档翻译
  • 深度研究
  • 学术资讯
  • Suppr Zotero 插件Zotero 插件
  • 邀请有礼
  • 套餐&价格
  • 历史记录
应用&插件
Suppr Zotero 插件Zotero 插件浏览器插件Mac 客户端Windows 客户端微信小程序
定价
高级版会员购买积分包购买API积分包
服务
文献检索文档翻译深度研究API 文档MCP 服务
关于我们
关于 Suppr公司介绍联系我们用户协议隐私条款
关注我们

Suppr 超能文献

核心技术专利:CN118964589B侵权必究
粤ICP备2023148730 号-1Suppr @ 2026

文献检索

告别复杂PubMed语法,用中文像聊天一样搜索,搜遍4000万医学文献。AI智能推荐,让科研检索更轻松。

立即免费搜索

文件翻译

保留排版,准确专业,支持PDF/Word/PPT等文件格式,支持 12+语言互译。

免费翻译文档

深度研究

AI帮你快速写综述,25分钟生成高质量综述,智能提取关键信息,辅助科研写作。

立即免费体验

转录因子Dimmed根据神经元类型和发育阶段以多种方式影响神经元的生长和分化。

The Transcription Factor Dimmed Affects Neuronal Growth and Differentiation in Multiple Ways Depending on Neuron Type and Developmental Stage.

作者信息

Liu Yiting, Luo Jiangnan, Nässel Dick R

机构信息

Department of Zoology, Stockholm University Stockholm, Sweden.

出版信息

Front Mol Neurosci. 2016 Oct 13;9:97. doi: 10.3389/fnmol.2016.00097. eCollection 2016.

DOI:10.3389/fnmol.2016.00097
PMID:27790090
原文链接:https://pmc.ncbi.nlm.nih.gov/articles/PMC5064288/
Abstract

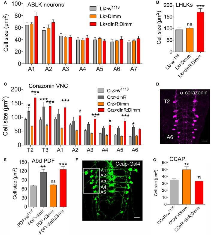
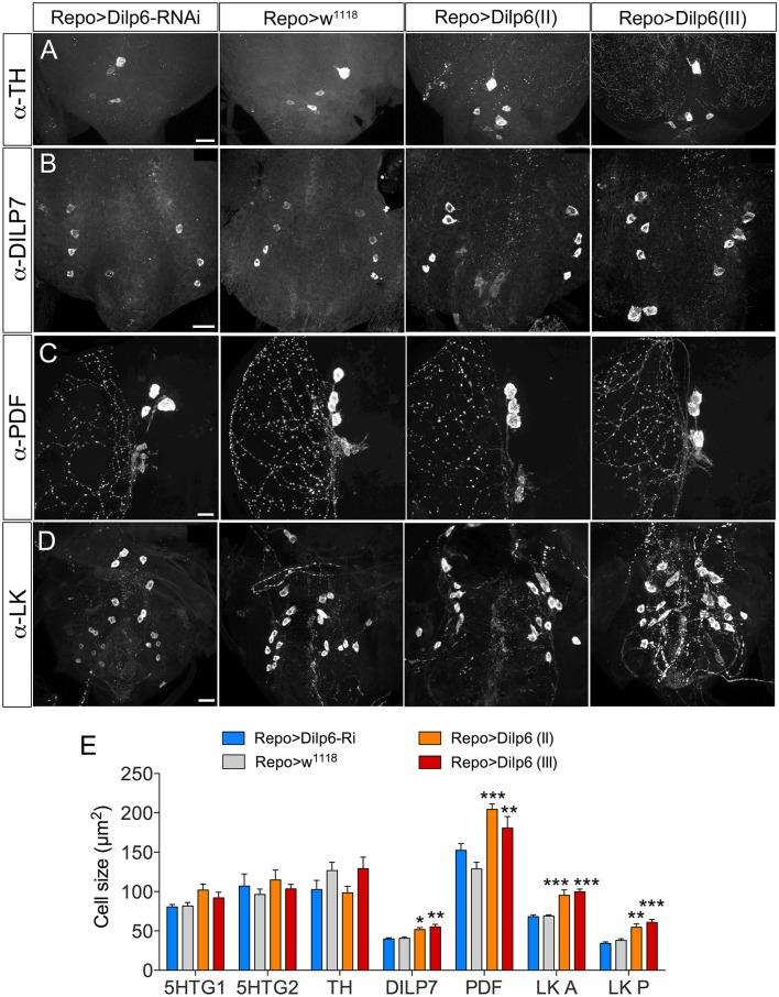
Growth of postmitotic neurons occurs during different stages of development, including metamorphosis, and may also be part of neuronal plasticity and regeneration. Recently we showed that growth of post-mitotic neuroendocrine cells expressing the basic helix loop helix (bHLH) transcription factor Dimmed (Dimm) in could be regulated by insulin/IGF signaling and the insulin receptor (dInR). Dimm is also known to confer a secretory phenotype to neuroendocrine cells and can be part of a combinatorial code specifying terminal differentiation in peptidergic neurons. To further understand the mechanisms of function we ectopically expressed Dimm or Dimm together with dInR in a wide range of Dimm positive and Dimm negative peptidergic neurons, sensory neurons, interneurons, motor neurons, and gut endocrine cells. We provide further evidence that dInR mediated cell growth occurs in a Dimm dependent manner and that one source of insulin-like peptide (DILP) for dInR mediated cell growth in the CNS is DILP6 from glial cells. Expressing both Dimm and dInR in Dimm negative neurons induced growth of cell bodies, whereas dInR alone did not. We also found that Dimm alone can regulate cell growth depending on specific cell type. This may be explained by the finding that the dInR is a direct target of Dimm. Conditional gene targeting experiments showed that Dimm alone could affect cell growth in certain neuron types during metamorphosis or in the adult stage. Another important finding was that ectopic Dimm inhibits apoptosis of several types of neurons normally destined for programmed cell death (PCD). Taken together our results suggest that Dimm plays multiple transcriptional roles at different developmental stages in a cell type-specific manner. In some cell types ectopic Dimm may act together with resident combinatorial code transcription factors and affect terminal differentiation, as well as act in transcriptional networks that participate in long term maintenance of neurons which might lead to blocked apoptosis.

摘要

有丝分裂后神经元的生长发生在发育的不同阶段,包括变态发育阶段,并且也可能是神经元可塑性和再生的一部分。最近我们发现,在[具体生物或组织]中,表达碱性螺旋-环-螺旋(bHLH)转录因子Dimmed(Dimm)的有丝分裂后神经内分泌细胞的生长可受胰岛素/胰岛素样生长因子(IGF)信号通路和胰岛素受体(dInR)的调节。已知Dimm还能赋予神经内分泌细胞分泌表型,并且可能是指定肽能神经元终末分化的组合密码的一部分。为了进一步了解[具体功能]的机制,我们在多种Dimm阳性和Dimm阴性肽能神经元、感觉神经元、中间神经元、运动神经元和肠道内分泌细胞中异位表达Dimm或Dimm与dInR。我们提供了进一步的证据表明,dInR介导的细胞生长以Dimm依赖的方式发生,并且中枢神经系统中dInR介导的细胞生长的一种胰岛素样肽(DILP)来源是来自神经胶质细胞的DILP6。在Dimm阴性神经元中同时表达Dimm和dInR可诱导细胞体生长,而单独表达dInR则不能。我们还发现,单独的Dimm可根据特定细胞类型调节细胞生长。这可能是因为dInR是Dimm的直接靶点。条件性基因靶向实验表明,单独的Dimm可在变态发育阶段或成年期影响某些神经元类型的细胞生长。另一个重要发现是,异位表达的Dimm可抑制几种通常注定要经历程序性细胞死亡(PCD)的神经元的凋亡。综上所述,我们的结果表明,Dimm在不同发育阶段以细胞类型特异性的方式发挥多种转录作用。在某些细胞类型中,异位表达的Dimm可能与常驻的组合密码转录因子共同作用,影响终末分化,并且还作用于参与神经元长期维持的转录网络,这可能导致凋亡受阻。

https://cdn.ncbi.nlm.nih.gov/pmc/blobs/512c/5064288/aad4a05bdb34/fnmol-09-00097-g0011.jpg
https://cdn.ncbi.nlm.nih.gov/pmc/blobs/512c/5064288/5132f0b52aaf/fnmol-09-00097-g0001.jpg
https://cdn.ncbi.nlm.nih.gov/pmc/blobs/512c/5064288/8dbe2d182c24/fnmol-09-00097-g0002.jpg
https://cdn.ncbi.nlm.nih.gov/pmc/blobs/512c/5064288/f489b825491c/fnmol-09-00097-g0003.jpg
https://cdn.ncbi.nlm.nih.gov/pmc/blobs/512c/5064288/bb74e89994a7/fnmol-09-00097-g0004.jpg
https://cdn.ncbi.nlm.nih.gov/pmc/blobs/512c/5064288/d6a3e3228c6f/fnmol-09-00097-g0005.jpg
https://cdn.ncbi.nlm.nih.gov/pmc/blobs/512c/5064288/9e3e4a92fd19/fnmol-09-00097-g0006.jpg
https://cdn.ncbi.nlm.nih.gov/pmc/blobs/512c/5064288/b7b27fae46d2/fnmol-09-00097-g0007.jpg
https://cdn.ncbi.nlm.nih.gov/pmc/blobs/512c/5064288/8969b3596462/fnmol-09-00097-g0008.jpg
https://cdn.ncbi.nlm.nih.gov/pmc/blobs/512c/5064288/94605ca8a54a/fnmol-09-00097-g0009.jpg
https://cdn.ncbi.nlm.nih.gov/pmc/blobs/512c/5064288/8ee89bd76cc5/fnmol-09-00097-g0010.jpg
https://cdn.ncbi.nlm.nih.gov/pmc/blobs/512c/5064288/aad4a05bdb34/fnmol-09-00097-g0011.jpg
https://cdn.ncbi.nlm.nih.gov/pmc/blobs/512c/5064288/5132f0b52aaf/fnmol-09-00097-g0001.jpg
https://cdn.ncbi.nlm.nih.gov/pmc/blobs/512c/5064288/8dbe2d182c24/fnmol-09-00097-g0002.jpg
https://cdn.ncbi.nlm.nih.gov/pmc/blobs/512c/5064288/f489b825491c/fnmol-09-00097-g0003.jpg
https://cdn.ncbi.nlm.nih.gov/pmc/blobs/512c/5064288/bb74e89994a7/fnmol-09-00097-g0004.jpg
https://cdn.ncbi.nlm.nih.gov/pmc/blobs/512c/5064288/d6a3e3228c6f/fnmol-09-00097-g0005.jpg
https://cdn.ncbi.nlm.nih.gov/pmc/blobs/512c/5064288/9e3e4a92fd19/fnmol-09-00097-g0006.jpg
https://cdn.ncbi.nlm.nih.gov/pmc/blobs/512c/5064288/b7b27fae46d2/fnmol-09-00097-g0007.jpg
https://cdn.ncbi.nlm.nih.gov/pmc/blobs/512c/5064288/8969b3596462/fnmol-09-00097-g0008.jpg
https://cdn.ncbi.nlm.nih.gov/pmc/blobs/512c/5064288/94605ca8a54a/fnmol-09-00097-g0009.jpg
https://cdn.ncbi.nlm.nih.gov/pmc/blobs/512c/5064288/8ee89bd76cc5/fnmol-09-00097-g0010.jpg
https://cdn.ncbi.nlm.nih.gov/pmc/blobs/512c/5064288/aad4a05bdb34/fnmol-09-00097-g0011.jpg

相似文献

1
The Transcription Factor Dimmed Affects Neuronal Growth and Differentiation in Multiple Ways Depending on Neuron Type and Developmental Stage.转录因子Dimmed根据神经元类型和发育阶段以多种方式影响神经元的生长和分化。
Front Mol Neurosci. 2016 Oct 13;9:97. doi: 10.3389/fnmol.2016.00097. eCollection 2016.
2
Insulin/IGF-regulated size scaling of neuroendocrine cells expressing the bHLH transcription factor Dimmed in Drosophila.胰岛素/IGF 调节的表达 bHLH 转录因子 Dimmed 的神经内分泌细胞在果蝇中的大小比例。
PLoS Genet. 2013;9(12):e1004052. doi: 10.1371/journal.pgen.1004052. Epub 2013 Dec 26.
3
Transcriptional Reorganization of Motor Neurons and Their Muscular Junctions toward a Neuroendocrine Phenotype by the bHLH Protein Dimmed.bHLH蛋白Dimmed使运动神经元及其肌肉接头向神经内分泌表型进行转录重组。
Front Mol Neurosci. 2017 Aug 14;10:260. doi: 10.3389/fnmol.2017.00260. eCollection 2017.
4
Transcriptional orchestration of the regulated secretory pathway in neurons by the bHLH protein DIMM.通过 bHLH 蛋白 DIMM 对神经元中受调控的分泌途径进行转录调控。
Curr Biol. 2010 Jan 12;20(1):9-18. doi: 10.1016/j.cub.2009.11.065. Epub 2009 Dec 31.
5
Peptidergic cell-specific synaptotagmins in Drosophila: localization to dense-core granules and regulation by the bHLH protein DIMMED.果蝇中肽能细胞特异性突触结合蛋白:定位于致密核心颗粒并受bHLH蛋白DIMMED调控。
J Neurosci. 2014 Sep 24;34(39):13195-207. doi: 10.1523/JNEUROSCI.2075-14.2014.
6
Regulation of secretory protein expression in mature cells by DIMM, a basic helix-loop-helix neuroendocrine differentiation factor.由碱性螺旋-环-螺旋神经内分泌分化因子DIMM调控成熟细胞中分泌蛋白的表达。
J Neurosci. 2006 Jul 26;26(30):7860-9. doi: 10.1523/JNEUROSCI.1759-06.2006.
7
Genome-wide features of neuroendocrine regulation in Drosophila by the basic helix-loop-helix transcription factor DIMMED.果蝇中由碱性螺旋-环-螺旋转录因子DIMMED介导的神经内分泌调节的全基因组特征
Nucleic Acids Res. 2015 Feb 27;43(4):2199-215. doi: 10.1093/nar/gku1377. Epub 2015 Jan 29.
8
Mapping peptidergic cells in Drosophila: where DIMM fits in.绘制果蝇中的肽能细胞:DIMM的作用机制
PLoS One. 2008 Mar 26;3(3):e1896. doi: 10.1371/journal.pone.0001896.
9
The Drosophila basic helix-loop-helix protein DIMMED directly activates PHM, a gene encoding a neuropeptide-amidating enzyme.果蝇碱性螺旋-环-螺旋蛋白DIMMED直接激活PHM,PHM是一种编码神经肽酰胺化酶的基因。
Mol Cell Biol. 2008 Jan;28(1):410-21. doi: 10.1128/MCB.01104-07. Epub 2007 Oct 29.
10
Peptidergic neurosecretory cells in insects: organization and control by the bHLH protein DIMMED.昆虫中的肽能神经分泌细胞:由bHLH蛋白DIMMED进行的组织与调控
Gen Comp Endocrinol. 2009 May 15;162(1):2-7. doi: 10.1016/j.ygcen.2008.12.012. Epub 2008 Dec 24.

引用本文的文献

1
Parallel Evolution of Transcription Factors in Basal Metazoans.后生动物基础转录因子的平行进化。
Methods Mol Biol. 2024;2757:491-508. doi: 10.1007/978-1-0716-3642-8_20.
2
Timed receptor tyrosine kinase signaling couples the central and a peripheral circadian clock in .时间依赖性受体酪氨酸激酶信号在 中连接中央和外周生物钟。
Proc Natl Acad Sci U S A. 2024 Mar 12;121(11):e2308067121. doi: 10.1073/pnas.2308067121. Epub 2024 Mar 5.
3
Leucokinin and Associated Neuropeptides Regulate Multiple Aspects of Physiology and Behavior in .

本文引用的文献

1
Synaptic circuitry of identified neurons in the antennal lobe of Drosophila melanogaster.黑腹果蝇触角叶中已鉴定神经元的突触回路。
J Comp Neurol. 2016 Jun 15;524(9):1920-56. doi: 10.1002/cne.23966. Epub 2016 Mar 9.
2
Axon ensheathment and metabolic supply by glial cells in Drosophila.果蝇中神经胶质细胞对轴突的包裹及代谢供应
Brain Res. 2016 Jun 15;1641(Pt A):122-129. doi: 10.1016/j.brainres.2015.09.003. Epub 2015 Sep 12.
3
The Drosophila blood-brain barrier as interface between neurons and hemolymph.果蝇血脑屏障作为神经元与血淋巴之间的界面。
脑肠肽在 中调节生理和行为的多个方面。
Int J Mol Sci. 2021 Feb 16;22(4):1940. doi: 10.3390/ijms22041940.
4
Genetic Underpinnings of Host Manipulation by as Revealed by Comparative Transcriptomics.比较转录组学揭示的宿主操纵的遗传基础。 (你提供的原文中“by”后面似乎缺少具体内容,比如某种生物等,这里按照完整的语法结构翻译了这个句子。)
G3 (Bethesda). 2020 Jul 7;10(7):2275-2296. doi: 10.1534/g3.120.401290.
5
Systematic Analysis of Transmitter Coexpression Reveals Organizing Principles of Local Interneuron Heterogeneity.系统分析递质共表达揭示局部中间神经元异质性的组织原则。
eNeuro. 2018 Oct 4;5(5). doi: 10.1523/ENEURO.0212-18.2018. eCollection 2018 Sep-Oct.
6
Substrates for Neuronal Cotransmission With Neuropeptides and Small Molecule Neurotransmitters in .与神经肽和小分子神经递质共同传递的神经元底物
Front Cell Neurosci. 2018 Mar 23;12:83. doi: 10.3389/fncel.2018.00083. eCollection 2018.
7
Neuropeptide Mapping of Dimmed Cells of Adult Drosophila Brain.成年果蝇大脑中暗细胞的神经肽图谱。
J Am Soc Mass Spectrom. 2018 May;29(5):890-902. doi: 10.1007/s13361-017-1870-1. Epub 2018 Jan 25.
8
Transcriptional Reorganization of Motor Neurons and Their Muscular Junctions toward a Neuroendocrine Phenotype by the bHLH Protein Dimmed.bHLH蛋白Dimmed使运动神经元及其肌肉接头向神经内分泌表型进行转录重组。
Front Mol Neurosci. 2017 Aug 14;10:260. doi: 10.3389/fnmol.2017.00260. eCollection 2017.
9
Behavioral Senescence and Aging-Related Changes in Motor Neurons and Brain Neuromodulator Levels Are Ameliorated by Lifespan-Extending Reproductive Dormancy in .行为衰老以及运动神经元和脑内神经调质水平与衰老相关的变化,通过秀丽隐杆线虫中延长寿命的生殖休眠得以改善。 (注:原文中“in.”后面应该有具体的生物名称,这里按常规推测为秀丽隐杆线虫进行了补充翻译)
Front Cell Neurosci. 2017 Apr 20;11:111. doi: 10.3389/fncel.2017.00111. eCollection 2017.
Mech Dev. 2015 Nov;138 Pt 1:50-5. doi: 10.1016/j.mod.2015.06.002. Epub 2015 Jun 20.
4
The Drosophila Prosecretory Transcription Factor dimmed Is Dynamically Regulated in Adult Enteroendocrine Cells and Protects Against Gram-Negative Infection.果蝇前分泌转录因子dimmed在成年肠内分泌细胞中受到动态调控,并抵御革兰氏阴性菌感染。
G3 (Bethesda). 2015 May 20;5(7):1517-24. doi: 10.1534/g3.115.019117.
5
Genome-wide features of neuroendocrine regulation in Drosophila by the basic helix-loop-helix transcription factor DIMMED.果蝇中由碱性螺旋-环-螺旋转录因子DIMMED介导的神经内分泌调节的全基因组特征
Nucleic Acids Res. 2015 Feb 27;43(4):2199-215. doi: 10.1093/nar/gku1377. Epub 2015 Jan 29.
6
Barrier mechanisms in the Drosophila blood-brain barrier.果蝇血脑屏障中的屏障机制。
Front Neurosci. 2014 Dec 16;8:414. doi: 10.3389/fnins.2014.00414. eCollection 2014.
7
Control of lipid metabolism by tachykinin in Drosophila.速激肽对果蝇脂质代谢的调控
Cell Rep. 2014 Oct 9;9(1):40-47. doi: 10.1016/j.celrep.2014.08.060. Epub 2014 Sep 25.
8
Enteroendocrine cells support intestinal stem-cell-mediated homeostasis in Drosophila.肠内分泌细胞维持果蝇中肠道干细胞介导的体内平衡。
Cell Rep. 2014 Oct 9;9(1):32-39. doi: 10.1016/j.celrep.2014.08.052. Epub 2014 Sep 25.
9
Gap junction proteins in the blood-brain barrier control nutrient-dependent reactivation of Drosophila neural stem cells.血脑屏障中的缝隙连接蛋白控制果蝇神经干细胞的营养依赖性再激活。
Dev Cell. 2014 Aug 11;30(3):309-21. doi: 10.1016/j.devcel.2014.05.021. Epub 2014 Jul 24.
10
Neuronal remodeling during metamorphosis is regulated by the alan shepard (shep) gene in Drosophila melanogaster.果蝇变态发育过程中的神经元重塑受丙氨酸·谢泼德(Shep)基因调控。
Genetics. 2014 Aug;197(4):1267-83. doi: 10.1534/genetics.114.166181. Epub 2014 Jun 14.