• 文献检索
  • 文档翻译
  • 深度研究
  • 学术资讯
  • Suppr Zotero 插件Zotero 插件
  • 邀请有礼
  • 套餐&价格
  • 历史记录
应用&插件
Suppr Zotero 插件Zotero 插件浏览器插件Mac 客户端Windows 客户端微信小程序
定价
高级版会员购买积分包购买API积分包
服务
文献检索文档翻译深度研究API 文档MCP 服务
关于我们
关于 Suppr公司介绍联系我们用户协议隐私条款
关注我们

Suppr 超能文献

核心技术专利:CN118964589B侵权必究
粤ICP备2023148730 号-1Suppr @ 2026

文献检索

告别复杂PubMed语法,用中文像聊天一样搜索,搜遍4000万医学文献。AI智能推荐,让科研检索更轻松。

立即免费搜索

文件翻译

保留排版,准确专业,支持PDF/Word/PPT等文件格式,支持 12+语言互译。

免费翻译文档

深度研究

AI帮你快速写综述,25分钟生成高质量综述,智能提取关键信息,辅助科研写作。

立即免费体验

2009年至2013年中国东部地区实验室确诊的呼吸道合胞病毒感染住院患者的临床和流行病学特征:一项回顾性研究

Clinical and Epidemiologic Characteristics of Hospitalized Patients with Laboratory-Confirmed Respiratory Syncytial Virus Infection in Eastern China between 2009 and 2013: A Retrospective Study.

作者信息

Cui Dawei, Feng Luzhao, Chen Yu, Lai Shengjie, Zhang Zike, Yu Fei, Zheng Shufa, Li Zhongjie, Yu Hongjie

机构信息

Department of Laboratory Medicine, First Affiliated Hospital, College of Medicine, Zhejiang University, 79 Qingchun Road, Hangzhou, 310003, China.

Key Laboratory of Clinical In Vitro Diagnostic Techniques of Zhejiang Province, Hangzhou, 310003, China.

出版信息

PLoS One. 2016 Nov 1;11(11):e0165437. doi: 10.1371/journal.pone.0165437. eCollection 2016.

DOI:10.1371/journal.pone.0165437
PMID:27802292
原文链接:https://pmc.ncbi.nlm.nih.gov/articles/PMC5089734/
Abstract

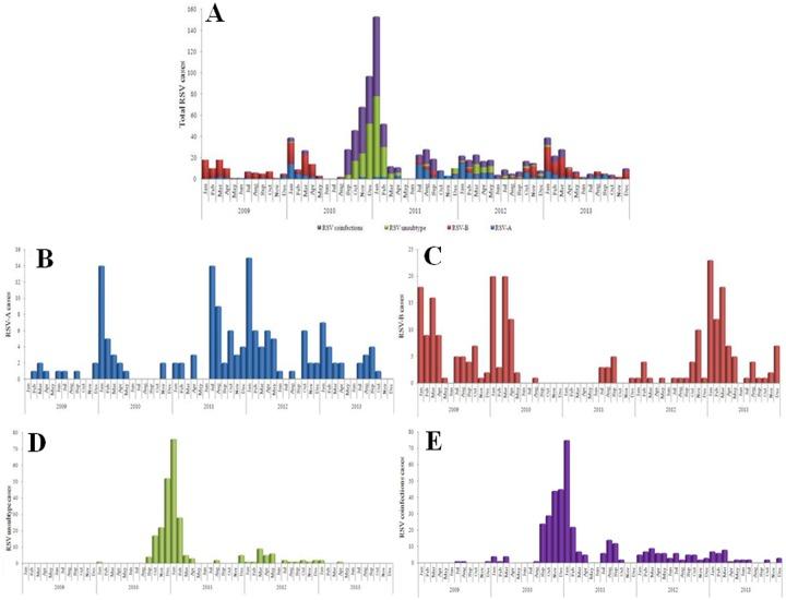
Respiratory syncytial virus (RSV) is a leading cause of morbidity and mortality worldwide in children aged <5 years and older adults with acute lower respiratory infections (ALRIs). However, few studies regarding the epidemiology of hospitalizations for RSV infection have been performed previously in China. Here, we aimed to describe the clinical and epidemiologic characteristics of hospitalized patients with laboratory-confirmed RSV infection in eastern China. Active surveillance for hospitalized ALRI patients using a broad case definition based on symptoms was performed from 2009-2013 in 12 sentinel hospitals in eastern China. Clinical and epidemiologic data pertaining to hospitalized patients of all ages with laboratory-confirmed RSV infection by PCR assay were collected and analyzed in this study. From 2009 to 2013, 1046 hospitalized patients with laboratory-confirmed RSV infection were enrolled in this study, and 14.7% of patients had subtype A, 24.2% of patients had subtype B, 23.8% of patients with subtype not performed, and 37.3% of patients had RSV coinfections with other viruses. RSV and influenza coinfections (33.3%) were the most common coinfections noted in this study. Moreover, young children aged <5 years (89.1%, 932/1046), particularly young infants aged <1 year (43.3%, 453/1046), represented the highest proportion of patients with RSV infections. In contrast, older adults aged ≥60 years (1.1%, 12/1046) represented the lowest proportion of patients with RSV infections among enrolled patients. The peak RSV infection period occurred mainly during autumn and winter, and 57% and 66% of patients exhibited symptoms such as fever (body temperature ≥38°C) and cough separately. Additionally, only a small number of patients were treated with broad-spectrum antiviral drugs, and most of patients were treated with antimicrobial drugs that were not appropriate for RSV infection. RSV is a leading viral pathogen and a common cause of viral infection in young children aged <5 years with ALRIs in eastern China. Effective vaccines and antiviral agents targeting RSV are needed to mitigate its large public health impact.

摘要

呼吸道合胞病毒(RSV)是全球5岁以下儿童和患有急性下呼吸道感染(ALRI)的老年人发病和死亡的主要原因。然而,此前中国很少有关于RSV感染住院流行病学的研究。在此,我们旨在描述中国东部地区实验室确诊的RSV感染住院患者的临床和流行病学特征。2009年至2013年期间,在中国东部的12家哨点医院对住院的ALRI患者进行了基于症状的广泛病例定义的主动监测。本研究收集并分析了所有年龄通过PCR检测确诊为RSV感染的住院患者的临床和流行病学数据。2009年至2013年期间,本研究纳入了1046例实验室确诊的RSV感染住院患者,其中14.7%的患者为A亚型,24.2%的患者为B亚型,23.8%的患者未进行亚型检测,37.3%的患者RSV与其他病毒合并感染。RSV与流感病毒合并感染(33.3%)是本研究中最常见的合并感染。此外,5岁以下儿童(89.1%,932/1046),尤其是1岁以下幼儿(43.3%,453/1046),在RSV感染患者中占比最高。相比之下,60岁及以上老年人(1.1%,12/1046)在纳入患者中RSV感染患者占比最低。RSV感染高峰期主要发生在秋季和冬季,分别有57%和66%的患者出现发热(体温≥38°C)和咳嗽等症状。此外,只有少数患者接受了广谱抗病毒药物治疗,大多数患者接受了不适合RSV感染的抗菌药物治疗。RSV是中国东部5岁以下患有ALRI的幼儿中主要的病毒病原体和常见的病毒感染原因。需要有效的针对RSV的疫苗和抗病毒药物来减轻其对公共卫生的巨大影响。

https://cdn.ncbi.nlm.nih.gov/pmc/blobs/8ece/5089734/ae274eb8de72/pone.0165437.g003.jpg
https://cdn.ncbi.nlm.nih.gov/pmc/blobs/8ece/5089734/0ba6b7069939/pone.0165437.g001.jpg
https://cdn.ncbi.nlm.nih.gov/pmc/blobs/8ece/5089734/6412551e322c/pone.0165437.g002.jpg
https://cdn.ncbi.nlm.nih.gov/pmc/blobs/8ece/5089734/ae274eb8de72/pone.0165437.g003.jpg
https://cdn.ncbi.nlm.nih.gov/pmc/blobs/8ece/5089734/0ba6b7069939/pone.0165437.g001.jpg
https://cdn.ncbi.nlm.nih.gov/pmc/blobs/8ece/5089734/6412551e322c/pone.0165437.g002.jpg
https://cdn.ncbi.nlm.nih.gov/pmc/blobs/8ece/5089734/ae274eb8de72/pone.0165437.g003.jpg

相似文献

1
Clinical and Epidemiologic Characteristics of Hospitalized Patients with Laboratory-Confirmed Respiratory Syncytial Virus Infection in Eastern China between 2009 and 2013: A Retrospective Study.2009年至2013年中国东部地区实验室确诊的呼吸道合胞病毒感染住院患者的临床和流行病学特征:一项回顾性研究
PLoS One. 2016 Nov 1;11(11):e0165437. doi: 10.1371/journal.pone.0165437. eCollection 2016.
2
Hospitalizations for acute lower respiratory tract infection due to respiratory syncytial virus in Thailand, 2008-2011.2008-2011 年泰国因呼吸道合胞病毒导致的急性下呼吸道感染住院治疗情况。
J Infect Dis. 2013 Dec 15;208 Suppl 3:S238-45. doi: 10.1093/infdis/jit456.
3
[Risk factors for acute respiratory syncytial virus infection of lower respiratory tract in hospitalized infants].[住院婴儿下呼吸道急性呼吸道合胞病毒感染的危险因素]
Zhonghua Er Ke Za Zhi. 2014 May;52(5):373-7.
4
Comparison of the prevalence of respiratory viruses in patients with acute respiratory infections at different hospital settings in North China, 2012-2015.2012 - 2015年华北地区不同医院环境下急性呼吸道感染患者呼吸道病毒流行率的比较
BMC Infect Dis. 2018 Feb 8;18(1):72. doi: 10.1186/s12879-018-2982-3.
5
Clinical characteristics and outcome of respiratory syncytial virus infection among adults hospitalized with influenza-like illness in France.法国流感样疾病住院成人中呼吸道合胞病毒感染的临床特征与转归
Clin Microbiol Infect. 2017 Apr;23(4):253-259. doi: 10.1016/j.cmi.2016.11.014. Epub 2016 Nov 27.
6
Clinical and epidemiologic characteristics of respiratory syncytial virus infection among children aged <5 years, Jingzhou City, China, 2011.2011 年中国荆州市 5 岁以下儿童呼吸道合胞病毒感染的临床和流行病学特征。
J Infect Dis. 2013 Dec 15;208 Suppl 3:S184-8. doi: 10.1093/infdis/jit518.
7
Respiratory syncytial virus and influenza are the key viral pathogens in children <2 years hospitalized with bronchiolitis and pneumonia in Islamabad Pakistan.呼吸道合胞病毒和流感是巴基斯坦伊斯兰堡2岁以下因细支气管炎和肺炎住院儿童的主要病毒病原体。
Arch Virol. 2017 Mar;162(3):763-773. doi: 10.1007/s00705-016-3146-7. Epub 2016 Nov 24.
8
Performance of surveillance case definitions for respiratory syncytial virus infections through the sentinel influenza surveillance system, Portugal, 2010 to 2018.2010 年至 2018 年葡萄牙通过哨点流感监测系统监测呼吸道合胞病毒感染的病例定义表现。
Euro Surveill. 2019 Nov;24(45). doi: 10.2807/1560-7917.ES.2019.24.45.1900140.
9
Prevalence of co-infection between respiratory syncytial virus and influenza in children.儿童呼吸道合胞病毒与流感病毒合并感染的患病率
Am J Emerg Med. 2017 Mar;35(3):495-498. doi: 10.1016/j.ajem.2016.12.001. Epub 2016 Dec 8.
10
[Viral etiology of acute respiratory tract infection among pediatric inpatients and outpatients from 2010 to 2012 in Beijing, China].[2010年至2012年中国北京儿科住院患者和门诊患者急性呼吸道感染的病毒病因学]
Zhonghua Er Ke Za Zhi. 2013 Apr;51(4):255-9.

引用本文的文献

1
Risk factors for recurrent wheezing after infant bronchiolitis: a 6-year single-centre follow up study in China.婴儿毛细支气管炎后反复喘息的危险因素:一项在中国进行的为期6年的单中心随访研究。
Front Pediatr. 2025 Aug 7;13:1549475. doi: 10.3389/fped.2025.1549475. eCollection 2025.
2
Vitamin D Status in Roma Mothers and Newborns: Socioeconomic Factors and Impact on Neonatal Outcome.罗姆族母亲和新生儿的维生素D状况:社会经济因素及其对新生儿结局的影响。
Nutrients. 2024 Dec 18;16(24):4361. doi: 10.3390/nu16244361.
3
What 'case definition' for respiratory syncytial virus infection? Results of a systematic literature review to improve surveillance among the adults.

本文引用的文献

1
Incidence of Hospitalization for Respiratory Syncytial Virus Infection amongst Children in Ontario, Canada: A Population-Based Study Using Validated Health Administrative Data.加拿大安大略省儿童呼吸道合胞病毒感染住院率:一项基于人群的研究,使用经过验证的卫生行政数据
PLoS One. 2016 Mar 9;11(3):e0150416. doi: 10.1371/journal.pone.0150416. eCollection 2016.
2
Modelling estimates of the burden of Respiratory Syncytial virus infection in adults and the elderly in the United Kingdom.英国成人和老年人呼吸道合胞病毒感染负担的建模估计
BMC Infect Dis. 2015 Oct 23;15:443. doi: 10.1186/s12879-015-1218-z.
3
Epidemiological and clinical profiles of respiratory syncytial virus infection in hospitalized neonates in Suzhou, China.
呼吸道合胞病毒感染的“病例定义”是什么?一项系统文献回顾的结果,旨在改善成年人的监测。
J Public Health (Oxf). 2024 Aug 25;46(3):326-334. doi: 10.1093/pubmed/fdae066.
4
The changing pattern of common respiratory viruses among children from 2018 to 2021 in Wuhan, China.中国武汉 2018 年至 2021 年儿童常见呼吸道病毒的变化模式。
Arch Virol. 2023 Nov 14;168(12):291. doi: 10.1007/s00705-023-05891-7.
5
The Impact of Vitamin D Deficiency on Infants' Health.维生素 D 缺乏对婴儿健康的影响。
Nutrients. 2023 Oct 16;15(20):4379. doi: 10.3390/nu15204379.
6
Admissions for Bronchiolitis at Children's Hospitals Before and During the COVID-19 Pandemic.儿童医院毛细支气管炎在 COVID-19 大流行前后的入院情况。
JAMA Netw Open. 2023 Oct 2;6(10):e2339884. doi: 10.1001/jamanetworkopen.2023.39884.
7
Age and respiratory syncytial virus etiology in bronchiolitis clinical outcomes.毛细支气管炎临床结局中的年龄与呼吸道合胞病毒病因
J Allergy Clin Immunol Glob. 2022 Jul 14;1(3):91-98. doi: 10.1016/j.jacig.2022.05.005. eCollection 2022 Aug.
8
Hospitalization rate of respiratory syncytial virus-associated acute lower respiratory infection among young children in Suzhou, China, 2010-2014.2010-2014 年中国苏州地区婴幼儿呼吸道合胞病毒相关急性下呼吸道感染的住院率。
Influenza Other Respir Viruses. 2022 Jul;16(4):789-799. doi: 10.1111/irv.12958. Epub 2022 Jan 5.
9
Respiratory Syncytial Virus: New Challenges for Molecular Epidemiology Surveillance and Vaccination Strategy in Patients with ILI/SARI.呼吸道合胞病毒:流感样疾病/严重急性呼吸道感染患者分子流行病学监测和疫苗接种策略面临的新挑战
Vaccines (Basel). 2021 Nov 16;9(11):1334. doi: 10.3390/vaccines9111334.
10
Etiologies of Hospitalized Acute Bronchiolitis in Children 2 Years of Age and Younger: A 3 Years' Study During a Epidemic.2岁及以下儿童住院急性细支气管炎的病因:一项流行期间的3年研究
Front Pediatr. 2021 Aug 12;9:621381. doi: 10.3389/fped.2021.621381. eCollection 2021.
中国苏州住院新生儿呼吸道合胞病毒感染的流行病学和临床特征
BMC Infect Dis. 2015 Oct 15;15:431. doi: 10.1186/s12879-015-1155-x.
4
Human respiratory syncytial virus in children with lower respiratory tract infections or influenza-like illness and its co-infection characteristics with viruses and atypical bacteria in Hangzhou, China.中国杭州地区下呼吸道感染或流感样疾病儿童中的人呼吸道合胞病毒及其与病毒和非典型细菌的共感染特征
J Clin Virol. 2015 Aug;69:1-6. doi: 10.1016/j.jcv.2015.05.015. Epub 2015 May 21.
5
High Viral Load and Respiratory Failure in Adults Hospitalized for Respiratory Syncytial Virus Infections.因呼吸道合胞病毒感染住院的成人患者的高病毒载量与呼吸衰竭
J Infect Dis. 2015 Oct 15;212(8):1237-40. doi: 10.1093/infdis/jiv248. Epub 2015 Apr 22.
6
Characterizing the epidemiology, virology, and clinical features of influenza in China's first severe acute respiratory infection sentinel surveillance system, February 2011-October 2013.2011年2月至2013年10月中国首个严重急性呼吸道感染哨点监测系统中流感的流行病学、病毒学及临床特征分析
BMC Infect Dis. 2015 Mar 22;15:143. doi: 10.1186/s12879-015-0884-1.
7
Challenges and opportunities in developing respiratory syncytial virus therapeutics.开发呼吸道合胞病毒治疗方法的挑战与机遇。
J Infect Dis. 2015 Mar 15;211 Suppl 1(Suppl 1):S1-S20. doi: 10.1093/infdis/jiu828.
8
Prevalence and Incidence of Respiratory Syncytial Virus and Other Respiratory Viral Infections in Children Aged 6 Months to 10 Years With Influenza-like Illness Enrolled in a Randomized Trial.纳入一项随机试验的6个月至10岁患流感样疾病儿童中呼吸道合胞病毒及其他呼吸道病毒感染的患病率和发病率
Clin Infect Dis. 2015 Jun 1;60(11):e80-9. doi: 10.1093/cid/civ065. Epub 2015 Feb 11.
9
Clinical characteristics and risk factors of severe respiratory syncytial virus-associated acute lower respiratory tract infections in hospitalized infants.住院婴儿严重呼吸道合胞病毒相关急性下呼吸道感染的临床特征和危险因素。
World J Pediatr. 2014 Nov;10(4):360-4. doi: 10.1007/s12519-014-0513-x. Epub 2014 Dec 17.
10
Respiratory syncytial virus-associated mortality in hospitalized infants and young children.住院婴幼儿中呼吸道合胞病毒相关的死亡率
Pediatrics. 2015 Jan;135(1):e24-31. doi: 10.1542/peds.2014-2151. Epub 2014 Dec 8.