Aguirre-Gamboa Raul, Joosten Irma, Urbano Paulo C M, van der Molen Renate G, van Rijssen Esther, van Cranenbroek Bram, Oosting Marije, Smeekens Sanne, Jaeger Martin, Zorro Maria, Withoff Sebo, van Herwaarden Antonius E, Sweep Fred C G J, Netea Romana T, Swertz Morris A, Franke Lude, Xavier Ramnik J, Joosten Leo A B, Netea Mihai G, Wijmenga Cisca, Kumar Vinod, Li Yang, Koenen Hans J P M
Department of Genetics, University Medical Center Groningen, University of Groningen, 9713 AV Groningen, the Netherlands.
Department of Laboratory Medicine, Laboratory for Medical Immunology, Radboud University Medical Center, 6525 GA Nijmegen, the Netherlands.
Cell Rep. 2016 Nov 22;17(9):2474-2487. doi: 10.1016/j.celrep.2016.10.053. Epub 2016 Nov 3.
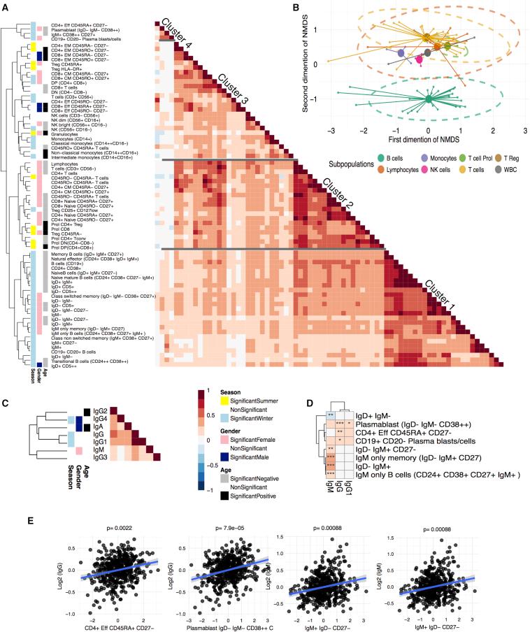
Effective immunity requires a complex network of cellular and humoral components that interact with each other and are influenced by different environmental and host factors. We used a systems biology approach to comprehensively assess the impact of environmental and genetic factors on immune cell populations in peripheral blood, including associations with immunoglobulin concentrations, from ∼500 healthy volunteers from the Human Functional Genomics Project. Genetic heritability estimation showed that variations in T cell numbers are more strongly driven by genetic factors, while B cell counts are more environmentally influenced. Quantitative trait loci (QTL) mapping identified eight independent genomic loci associated with leukocyte count variation, including four associations with T and B cell subtypes. The QTLs identified were enriched among genome-wide association study (GWAS) SNPs reported to increase susceptibility to immune-mediated diseases. Our systems approach provides insights into cellular and humoral immune trait variability in humans.
有效的免疫需要一个由细胞和体液成分组成的复杂网络,这些成分相互作用,并受到不同环境和宿主因素的影响。我们采用系统生物学方法,全面评估环境和遗传因素对来自人类功能基因组计划的约500名健康志愿者外周血免疫细胞群体的影响,包括与免疫球蛋白浓度的关联。遗传遗传力估计表明,T细胞数量的变化受遗传因素的驱动更强,而B细胞计数受环境影响更大。数量性状位点(QTL)定位确定了八个与白细胞计数变化相关的独立基因组位点,包括四个与T细胞和B细胞亚型的关联。所确定的QTL在据报道会增加免疫介导疾病易感性的全基因组关联研究(GWAS)单核苷酸多态性(SNP)中富集。我们的系统方法为人类细胞和体液免疫性状的变异性提供了见解。