• 文献检索
  • 文档翻译
  • 深度研究
  • 学术资讯
  • Suppr Zotero 插件Zotero 插件
  • 邀请有礼
  • 套餐&价格
  • 历史记录
应用&插件
Suppr Zotero 插件Zotero 插件浏览器插件Mac 客户端Windows 客户端微信小程序
定价
高级版会员购买积分包购买API积分包
服务
文献检索文档翻译深度研究API 文档MCP 服务
关于我们
关于 Suppr公司介绍联系我们用户协议隐私条款
关注我们

Suppr 超能文献

核心技术专利:CN118964589B侵权必究
粤ICP备2023148730 号-1Suppr @ 2026

文献检索

告别复杂PubMed语法,用中文像聊天一样搜索,搜遍4000万医学文献。AI智能推荐,让科研检索更轻松。

立即免费搜索

文件翻译

保留排版,准确专业,支持PDF/Word/PPT等文件格式,支持 12+语言互译。

免费翻译文档

深度研究

AI帮你快速写综述,25分钟生成高质量综述,智能提取关键信息,辅助科研写作。

立即免费体验

与哺乳动物细胞中同源重组的非规范终止相关的复杂断点和模板转换

Complex Breakpoints and Template Switching Associated with Non-canonical Termination of Homologous Recombination in Mammalian Cells.

作者信息

Hartlerode Andrea J, Willis Nicholas A, Rajendran Anbazhagan, Manis John P, Scully Ralph

机构信息

Department of Medicine, Beth Israel Deaconess Medical Center and Harvard Medical School, Boston, Massachusetts, United States of America.

Department of Pathology, Boston Children's Hospital and Harvard Medical School, Boston, Massachusetts, United States of America.

出版信息

PLoS Genet. 2016 Nov 10;12(11):e1006410. doi: 10.1371/journal.pgen.1006410. eCollection 2016 Nov.

DOI:10.1371/journal.pgen.1006410
PMID:27832076
原文链接:https://pmc.ncbi.nlm.nih.gov/articles/PMC5104497/
Abstract

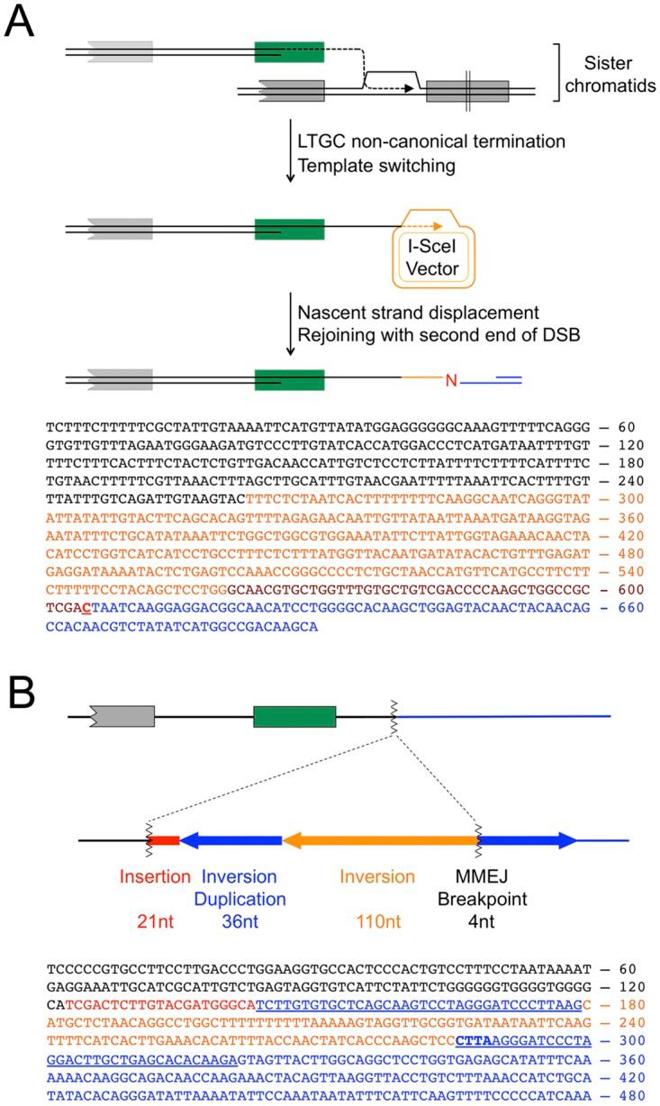
A proportion of homologous recombination (HR) events in mammalian cells resolve by "long tract" gene conversion, reflecting copying of several kilobases from the donor sister chromatid prior to termination. Cells lacking the major hereditary breast/ovarian cancer predisposition genes, BRCA1 or BRCA2, or certain other HR-defective cells, reveal a bias in favor of long tract gene conversion, suggesting that this aberrant HR outcome might be connected with genomic instability. If termination of gene conversion occurs in regions lacking homology with the second end of the break, the normal mechanism of HR termination by annealing (i.e., homologous pairing) is not available and termination must occur by as yet poorly defined non-canonical mechanisms. Here we use a previously described HR reporter to analyze mechanisms of non-canonical termination of long tract gene conversion in mammalian cells. We find that non-canonical HR termination can occur in the absence of the classical non-homologous end joining gene XRCC4. We observe obligatory use of microhomology (MH)-mediated end joining and/or nucleotide addition during rejoining with the second end of the break. Notably, non-canonical HR termination is associated with complex breakpoints. We identify roles for homology-mediated template switching and, potentially, MH-mediated template switching/microhomology-mediated break-induced replication, in the formation of complex breakpoints at sites of non-canonical HR termination. This work identifies non-canonical HR termination as a potential contributor to genomic instability and to the formation of complex breakpoints in cancer.

摘要

哺乳动物细胞中一部分同源重组(HR)事件通过“长片段”基因转换得以解决,这反映出在终止之前从供体姐妹染色单体复制了几千个碱基对。缺乏主要遗传性乳腺癌/卵巢癌易感基因BRCA1或BRCA2的细胞,或某些其他HR缺陷型细胞,表现出有利于长片段基因转换的偏向性,这表明这种异常的HR结果可能与基因组不稳定有关。如果基因转换的终止发生在与断裂的第二个末端缺乏同源性的区域,那么通过退火(即同源配对)进行HR终止的正常机制就不可用了,终止必须通过尚未明确的非经典机制发生。在这里,我们使用先前描述的HR报告基因来分析哺乳动物细胞中长片段基因转换的非经典终止机制。我们发现,在没有经典的非同源末端连接基因XRCC4的情况下,非经典HR终止也可以发生。我们观察到在与断裂的第二个末端重新连接的过程中,必须使用微同源性(MH)介导的末端连接和/或核苷酸添加。值得注意的是,非经典HR终止与复杂的断点有关。我们确定了同源性介导的模板切换以及潜在的MH介导的模板切换/微同源性介导的断裂诱导复制在非经典HR终止位点复杂断点形成中的作用。这项工作确定非经典HR终止是基因组不稳定和癌症中复杂断点形成的一个潜在因素。

https://cdn.ncbi.nlm.nih.gov/pmc/blobs/78e3/5104497/b9ec79f7a65c/pgen.1006410.g007.jpg
https://cdn.ncbi.nlm.nih.gov/pmc/blobs/78e3/5104497/03e07fcf4d4a/pgen.1006410.g001.jpg
https://cdn.ncbi.nlm.nih.gov/pmc/blobs/78e3/5104497/1068420018b6/pgen.1006410.g002.jpg
https://cdn.ncbi.nlm.nih.gov/pmc/blobs/78e3/5104497/6862ee867b99/pgen.1006410.g003.jpg
https://cdn.ncbi.nlm.nih.gov/pmc/blobs/78e3/5104497/c66144694d84/pgen.1006410.g004.jpg
https://cdn.ncbi.nlm.nih.gov/pmc/blobs/78e3/5104497/b99f64a61215/pgen.1006410.g005.jpg
https://cdn.ncbi.nlm.nih.gov/pmc/blobs/78e3/5104497/ec3b33590616/pgen.1006410.g006.jpg
https://cdn.ncbi.nlm.nih.gov/pmc/blobs/78e3/5104497/b9ec79f7a65c/pgen.1006410.g007.jpg
https://cdn.ncbi.nlm.nih.gov/pmc/blobs/78e3/5104497/03e07fcf4d4a/pgen.1006410.g001.jpg
https://cdn.ncbi.nlm.nih.gov/pmc/blobs/78e3/5104497/1068420018b6/pgen.1006410.g002.jpg
https://cdn.ncbi.nlm.nih.gov/pmc/blobs/78e3/5104497/6862ee867b99/pgen.1006410.g003.jpg
https://cdn.ncbi.nlm.nih.gov/pmc/blobs/78e3/5104497/c66144694d84/pgen.1006410.g004.jpg
https://cdn.ncbi.nlm.nih.gov/pmc/blobs/78e3/5104497/b99f64a61215/pgen.1006410.g005.jpg
https://cdn.ncbi.nlm.nih.gov/pmc/blobs/78e3/5104497/ec3b33590616/pgen.1006410.g006.jpg
https://cdn.ncbi.nlm.nih.gov/pmc/blobs/78e3/5104497/b9ec79f7a65c/pgen.1006410.g007.jpg

相似文献

1
Complex Breakpoints and Template Switching Associated with Non-canonical Termination of Homologous Recombination in Mammalian Cells.与哺乳动物细胞中同源重组的非规范终止相关的复杂断点和模板转换
PLoS Genet. 2016 Nov 10;12(11):e1006410. doi: 10.1371/journal.pgen.1006410. eCollection 2016 Nov.
2
BRCA1 controls homologous recombination at Tus/Ter-stalled mammalian replication forks.BRCA1 控制 Tus/Ter 停滞的哺乳动物复制叉处的同源重组。
Nature. 2014 Jun 26;510(7506):556-9. doi: 10.1038/nature13295. Epub 2014 Apr 28.
3
Mechanism of tandem duplication formation in BRCA1-mutant cells.BRCA1 突变细胞中串联重复形成的机制。
Nature. 2017 Nov 30;551(7682):590-595. doi: 10.1038/nature24477. Epub 2017 Nov 22.
4
BRCA1 regulates RAD51 function in response to DNA damage and suppresses spontaneous sister chromatid replication slippage: implications for sister chromatid cohesion, genome stability, and carcinogenesis.BRCA1在DNA损伤应答中调节RAD51功能,并抑制自发的姐妹染色单体复制滑移:对姐妹染色单体黏连、基因组稳定性和致癌作用的影响。
Cancer Res. 2005 Dec 15;65(24):11384-91. doi: 10.1158/0008-5472.CAN-05-2156.
5
[BRCA1 and BRCA2 - pathologists starting kit].[BRCA1和BRCA2——病理学家入门套件]
Cesk Patol. 2016 Fall;52(4):193-196.
6
Minding the gap: the underground functions of BRCA1 and BRCA2 at stalled replication forks.留意差距:BRCA1和BRCA2在停滞复制叉处的潜在功能
DNA Repair (Amst). 2007 Jul 1;6(7):1018-31. doi: 10.1016/j.dnarep.2007.02.020. Epub 2007 Mar 26.
7
Recent Patents for Homologous Recombination Deficiency Assays Among Women with Ovarian Cancer.卵巢癌女性同源重组缺陷检测的近期专利
Recent Pat Biotechnol. 2016;9(2):86-101. doi: 10.2174/187220830902160308184054.
8
EEPD1 Rescues Stressed Replication Forks and Maintains Genome Stability by Promoting End Resection and Homologous Recombination Repair.EEPD1通过促进末端切除和同源重组修复来拯救应激的复制叉并维持基因组稳定性。
PLoS Genet. 2015 Dec 18;11(12):e1005675. doi: 10.1371/journal.pgen.1005675. eCollection 2015 Dec.
9
Microhomology-mediated end joining: Good, bad and ugly.微同源性介导的末端连接:利弊与隐患
Mutat Res. 2018 May;809:81-87. doi: 10.1016/j.mrfmmm.2017.07.002. Epub 2017 Jul 16.
10
BRCA1 and CtIP suppress long-tract gene conversion between sister chromatids.BRCA1 和 CtIP 抑制姐妹染色单体间的长片段基因转换。
Nat Commun. 2013;4:2404. doi: 10.1038/ncomms3404.

引用本文的文献

1
The Evolutionary Potential of Chromoanagenesis.染色体片段化的进化潜力
Methods Mol Biol. 2025;2968:615-632. doi: 10.1007/978-1-0716-4750-9_37.
2
One-ended and two-ended breaks at nickase-broken replication forks.在切口酶切割的复制叉处的单端和双端断裂。
DNA Repair (Amst). 2024 Dec;144:103783. doi: 10.1016/j.dnarep.2024.103783. Epub 2024 Nov 4.
3
Microsatellite break-induced replication generates highly mutagenized extrachromosomal circular DNAs.微卫星断裂诱导复制产生高度诱变的染色体外环状DNA。

本文引用的文献

1
Essential Roles for Polymerase θ-Mediated End Joining in the Repair of Chromosome Breaks.聚合酶θ介导的末端连接在染色体断裂修复中的重要作用
Mol Cell. 2016 Aug 18;63(4):662-673. doi: 10.1016/j.molcel.2016.06.020. Epub 2016 Jul 21.
2
Deciphering the Code of the Cancer Genome: Mechanisms of Chromosome Rearrangement.解读癌症基因组密码:染色体重排机制
Trends Cancer. 2015 Dec 1;1(4):217-230. doi: 10.1016/j.trecan.2015.10.007.
3
Translesion Polymerases Drive Microhomology-Mediated Break-Induced Replication Leading to Complex Chromosomal Rearrangements.
NAR Cancer. 2024 Jun 8;6(2):zcae027. doi: 10.1093/narcan/zcae027. eCollection 2024 Jun.
4
Concatenation of Transgenic DNA: Random or Orchestrated?转基因 DNA 的串联:随机还是有序?
Genes (Basel). 2021 Dec 10;12(12):1969. doi: 10.3390/genes12121969.
5
Noncanonical outcomes of break-induced replication produce complex, extremely long-tract gene conversion events in yeast.非规范复制的结果会在酵母中产生复杂的、非常长的基因转换事件。
G3 (Bethesda). 2021 Sep 27;11(10). doi: 10.1093/g3journal/jkab245.
6
Mako: A Graph-based Pattern Growth Approach to Detect Complex Structural Variants.Mako:一种基于图的模式生长方法,用于检测复杂结构变异。
Genomics Proteomics Bioinformatics. 2022 Feb;20(1):205-218. doi: 10.1016/j.gpb.2021.03.007. Epub 2021 Jul 3.
7
How Chaotic Is Genome Chaos?基因组的混乱程度究竟如何?
Cancers (Basel). 2021 Mar 17;13(6):1358. doi: 10.3390/cancers13061358.
8
Thermodynamic analysis of DNA hybridization signatures near mitochondrial DNA deletion breakpoints.线粒体DNA缺失断点附近DNA杂交特征的热力学分析
iScience. 2021 Feb 4;24(3):102138. doi: 10.1016/j.isci.2021.102138. eCollection 2021 Mar 19.
9
XRCC1 promotes replication restart, nascent fork degradation and mutagenic DNA repair in BRCA2-deficient cells.XRCC1在BRCA2缺陷细胞中促进复制重启、新生叉降解和诱变DNA修复。
NAR Cancer. 2020 Sep;2(3):zcaa013. doi: 10.1093/narcan/zcaa013. Epub 2020 Aug 1.
10
Joint single cell DNA-seq and RNA-seq of gastric cancer cell lines reveals rules of evolution.胃癌细胞系的联合单细胞DNA测序和RNA测序揭示了进化规律。
NAR Genom Bioinform. 2020 Jun;2(2):lqaa016. doi: 10.1093/nargab/lqaa016. Epub 2020 Mar 14.
跨损伤聚合酶驱动微同源性介导的断裂诱导复制,导致复杂的染色体重排。
Mol Cell. 2015 Dec 17;60(6):860-72. doi: 10.1016/j.molcel.2015.10.041. Epub 2015 Dec 6.
4
What is the DNA repair defect underlying Fanconi anemia?范可尼贫血背后的DNA修复缺陷是什么?
Curr Opin Cell Biol. 2015 Dec;37:49-60. doi: 10.1016/j.ceb.2015.09.002. Epub 2015 Nov 11.
5
DNA REPAIR. Mus81 and converging forks limit the mutagenicity of replication fork breakage.DNA修复。Mus81和汇聚叉限制复制叉断裂的致突变性。
Science. 2015 Aug 14;349(6249):742-7. doi: 10.1126/science.aaa8391.
6
Chromosome rearrangements via template switching between diverged repeated sequences.通过分歧重复序列之间的模板切换进行的染色体重排。
Genes Dev. 2014 Nov 1;28(21):2394-406. doi: 10.1101/gad.250258.114.
7
Mechanism of suppression of chromosomal instability by DNA polymerase POLQ.DNA聚合酶POLQ抑制染色体不稳定性的机制。
PLoS Genet. 2014 Oct 2;10(10):e1004654. doi: 10.1371/journal.pgen.1004654. eCollection 2014 Oct.
8
High-resolution mapping of two types of spontaneous mitotic gene conversion events in Saccharomyces cerevisiae.酿酒酵母中两种自发有丝分裂基因转换事件的高分辨率图谱。
Genetics. 2014 Sep;198(1):181-92. doi: 10.1534/genetics.114.167395. Epub 2014 Jul 1.
9
BRCA1 controls homologous recombination at Tus/Ter-stalled mammalian replication forks.BRCA1 控制 Tus/Ter 停滞的哺乳动物复制叉处的同源重组。
Nature. 2014 Jun 26;510(7506):556-9. doi: 10.1038/nature13295. Epub 2014 Apr 28.
10
Polymerase theta-mediated end joining of replication-associated DNA breaks in C. elegans.聚合酶θ介导的秀丽隐杆线虫中与复制相关的 DNA 断裂的末端连接。
Genome Res. 2014 Jun;24(6):954-62. doi: 10.1101/gr.170431.113. Epub 2014 Mar 10.