Suppr超能文献

长链非编码RNA H19通过对促凋亡基因BIK进行表观遗传沉默,赋予雌激素受体α阳性乳腺癌化学抗性。

LncRNA H19 confers chemoresistance in ERα-positive breast cancer through epigenetic silencing of the pro-apoptotic gene BIK.

作者信息

Si Xinxin, Zang Ruochen, Zhang Erbao, Liu Yue, Shi Xiao, Zhang Ershao, Shao Lipei, Li Andi, Yang Nan, Han Xiao, Pan Beijing, Zhang Zhihong, Sun Luan, Sun Yujie

机构信息

Key Laboratory of Human Functional Genomics of Jiangsu Province, Nanjing Medical University, Nanjing, Jiangsu, China.

Department of Cell Biology, Nanjing Medical University, Nanjing, Jiangsu, China.

出版信息

Oncotarget. 2016 Dec 6;7(49):81452-81462. doi: 10.18632/oncotarget.13263.

Abstract

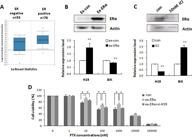
Breast cancer is a common malignancy in women. Acquisition of drug resistance is one of the main obstacles encountered in breast cancer therapy. Long non-coding RNA (lncRNA) has been demonstrated to play vital roles in both development and tumorigenesis. However, the relationship between lncRNAs and the development of chemoresistance is not well established. In the present study, the high expression of lncRNA H19 was identified as a powerful factor associated with paclitaxel (PTX) resistance in ERα-positive breast cancer cells, but not in ERα-negative breast cancer cells. LncRNA H19 attenuated cell apoptosis in response to PTX treatment by inhibiting transcription of pro-apoptotic genes BIK and NOXA. H19 was further confirmed to suppress the promoter activity of BIK by recruiting EZH2 and by trimethylating the histone H3 at lysine 27. Interestingly, our data showed that lncRNA H19 was one of the downstream target molecules of ERα. Altered ERα expression may therefore change H19 levels to modulate the apoptosis response to chemotherapy in breast cancer cells. Our data suggest that the ERα-H19-BIK signaling axis plays an important role in promoting chemoresistance.

摘要

乳腺癌是女性常见的恶性肿瘤。获得耐药性是乳腺癌治疗中遇到的主要障碍之一。长链非编码RNA(lncRNA)已被证明在发育和肿瘤发生中都起着至关重要的作用。然而,lncRNAs与化疗耐药性发展之间的关系尚未完全明确。在本研究中,lncRNA H19的高表达被确定为与ERα阳性乳腺癌细胞中紫杉醇(PTX)耐药相关的一个重要因素,但在ERα阴性乳腺癌细胞中并非如此。lncRNA H19通过抑制促凋亡基因BIK和NOXA的转录,减弱了PTX处理诱导的细胞凋亡。进一步证实,H19通过招募EZH2并使组蛋白H3在赖氨酸27处三甲基化来抑制BIK的启动子活性。有趣的是,我们的数据表明lncRNA H19是ERα的下游靶分子之一。因此,ERα表达的改变可能会改变H19水平,从而调节乳腺癌细胞对化疗诱导的凋亡反应。我们的数据表明,ERα-H19-BIK信号轴在促进化疗耐药中起重要作用。

https://cdn.ncbi.nlm.nih.gov/pmc/blobs/ce34/5348405/fab9c918b742/oncotarget-07-81452-g001.jpg

文献检索

告别复杂PubMed语法,用中文像聊天一样搜索,搜遍4000万医学文献。AI智能推荐,让科研检索更轻松。

立即免费搜索

文件翻译

保留排版,准确专业,支持PDF/Word/PPT等文件格式,支持 12+语言互译。

免费翻译文档

深度研究

AI帮你快速写综述,25分钟生成高质量综述,智能提取关键信息,辅助科研写作。

立即免费体验