Suppr超能文献

α-苦瓜素和茉莉酸在调节[具体对象]对[具体事物]反应中的作用 。 需注意,原文中存在信息缺失部分,用方括号表示了,完整准确的翻译需补充完整准确的原文内容。

The Roles of Alpha-Momorcharin and Jasmonic Acid in Modulating the Response of to .

作者信息

Yang Ting, Meng Yao, Chen Li-Juan, Lin Hong-Hui, Xi De-Hui

机构信息

Ministry of Education Key Laboratory for Bio-Resource and Eco-Environment, College of Life Science, Sichuan University Chengdu, China.

School of Medical Laboratory Science, Chengdu Medical College Chengdu, China.

出版信息

Front Microbiol. 2016 Nov 9;7:1796. doi: 10.3389/fmicb.2016.01796. eCollection 2016.

Abstract

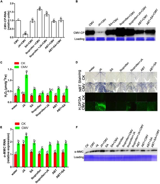
Alpha-momorcharin (α-MMC) is a type-I ribosome inactivating protein with a molecular weight of 29 kDa that is found in , and has been shown to be effective against a broad range of human viruses as well as having anti-tumor activities. However, the role of endogenous α-MMC under viral infection and the mechanism of the anti-viral activities of α-MMC in plants are still unknown. To study the effect of α-MMC on plant viral defense and how α-MMC increases plant resistance to virus, the - (CMV) interaction system was investigated. The results showed that the α-MMC level was positively correlated with the resistance of to CMV. α-MMC treatment could alleviate photosystem damage and enhance the ratio of glutathione/glutathione disulfide in under CMV infection. The relationship of α-MMC and defense related phytohormones, and their roles in plant defense were further investigated. α-MMC treatment led to a significant increase of jasmonic acid (JA) and vice versa, while there was no obvious relevance between salicylic acid and α-MMC. In addition, reactive oxygen species (ROS) were induced in α-MMC-pretreated plants, in a similar way to the ROS burst in JA-pretreated plants. The production of ROS in both ibuprofen (JA inhibitor) and (α-MMC+ibuprofen)-pretreated plants was reduced markedly, leading to a greater susceptibility of to CMV. Our results indicate that the anti-viral activities of α-MMC in may be accomplished through the JA related signaling pathway.

摘要

α-苦瓜素(α-MMC)是一种分子量为29 kDa的I型核糖体失活蛋白,存在于[具体来源未给出],已被证明对多种人类病毒有效且具有抗肿瘤活性。然而,内源性α-MMC在病毒感染中的作用以及α-MMC在植物中的抗病毒活性机制仍不清楚。为了研究α-MMC对植物病毒防御的影响以及α-MMC如何增强植物对病毒的抗性,研究了[具体植物未给出]与黄瓜花叶病毒(CMV)的相互作用系统。结果表明,α-MMC水平与[具体植物未给出]对CMV的抗性呈正相关。α-MMC处理可减轻CMV感染下[具体植物未给出]的光系统损伤并提高谷胱甘肽/谷胱甘肽二硫化物的比例。进一步研究了α-MMC与防御相关植物激素的关系及其在植物防御中的作用。α-MMC处理导致茉莉酸(JA)显著增加,反之亦然,而水杨酸与α-MMC之间没有明显相关性。此外,α-MMC预处理的植物中诱导了活性氧(ROS),类似于JA预处理植物中的ROS爆发。布洛芬(JA抑制剂)和(α-MMC+布洛芬)预处理的植物中ROS的产生均明显减少,导致[具体植物未给出]对CMV的易感性增加。我们的结果表明,α-MMC在[具体植物未给出]中的抗病毒活性可能通过JA相关信号通路实现。

https://cdn.ncbi.nlm.nih.gov/pmc/blobs/3935/5101195/8d81290d284a/fmicb-07-01796-g001.jpg

文献AI研究员

20分钟写一篇综述,助力文献阅读效率提升50倍。

立即体验

用中文搜PubMed

大模型驱动的PubMed中文搜索引擎

马上搜索

文档翻译

学术文献翻译模型,支持多种主流文档格式。

立即体验