Park Ju-Hwang, Park Hang-Soo, Hong Sunghoi, Kang Seongman
Division of Life Sciences, College of Life Sciences and Biotechnology, Korea University, Seoul, Republic of Korea.
Department of Integrated Biomedical and Life Science, College of Health Science, Korea University, Seoul, Republic of Korea.
Exp Mol Med. 2016 Dec 9;48(12):e276. doi: 10.1038/emm.2016.113.
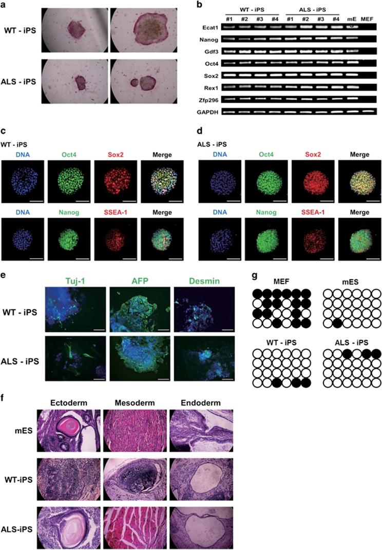
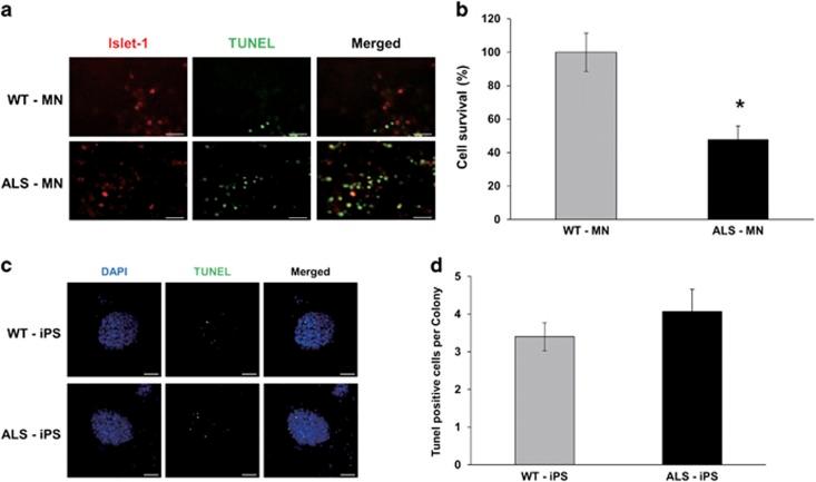
Amyotrophic lateral sclerosis (ALS) is a late-onset progressive neurodegenerative disease characterized by the loss of motor neurons in the spinal cord and brain. Mutations in Cu/Zn superoxide dismutase 1 (SOD1) are known to induce ALS. Although many research models have been developed, the exact pathological mechanism of ALS remains unknown. The recently developed induced pluripotent stem (iPS) cell technology is expected to illuminate the pathological mechanisms and new means of treatment for neurodegenerative diseases. To determine the pathological mechanism of ALS, we generated mouse iPS (miPS) cells from experimental ALS transgenic mice and control mice and characterized the cells using molecular biological methods. The generated miPS cells expressed many pluripotent genes and differentiated into three germ layers in vitro and in vivo. Motor neurons derived from ALS-related miPS cells recapitulated the pathological features of ALS. The ALS-model motor neurons showed SOD1 aggregates, as well as decreased cell survival rate and neurite length compared with wild-type motor neurons. Our study will be helpful in revealing the mechanism of motor neuronal cell death in ALS.
肌萎缩侧索硬化症(ALS)是一种迟发性进行性神经退行性疾病,其特征是脊髓和大脑中的运动神经元丧失。已知铜/锌超氧化物歧化酶1(SOD1)突变会诱发ALS。尽管已经开发了许多研究模型,但ALS的确切病理机制仍然未知。最近开发的诱导多能干细胞(iPS)技术有望阐明神经退行性疾病的病理机制和新的治疗方法。为了确定ALS的病理机制,我们从实验性ALS转基因小鼠和对照小鼠中生成了小鼠iPS(miPS)细胞,并使用分子生物学方法对这些细胞进行了表征。生成的miPS细胞表达了许多多能基因,并在体外和体内分化为三个胚层。源自与ALS相关的miPS细胞的运动神经元重现了ALS的病理特征。与野生型运动神经元相比,ALS模型运动神经元显示出SOD1聚集物,以及细胞存活率和神经突长度降低。我们的研究将有助于揭示ALS中运动神经元细胞死亡的机制。