Suppr超能文献

类固醇硫酸酯酶在人宫颈癌细胞中诱导整合素信号传导

Induction of Integrin Signaling by Steroid Sulfatase in Human Cervical Cancer Cells.

作者信息

Ye Dong-Jin, Kwon Yeo-Jung, Shin Sangyun, Baek Hyoung-Seok, Shin Dong-Won, Chun Young-Jin

机构信息

College of Pharmacy, Chung-Ang University, Seoul 06974, Republic of Korea.

出版信息

Biomol Ther (Seoul). 2017 May 1;25(3):321-328. doi: 10.4062/biomolther.2016.155.

Abstract

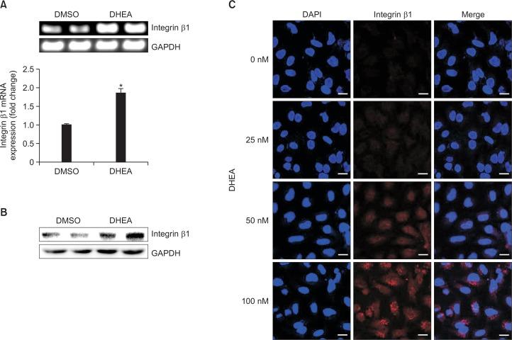
Steroid sulfatase (STS) is an enzyme responsible for the hydrolysis of aryl and alkyl sulfates. STS plays a pivotal role in the regulation of estrogens and androgens that promote the growth of hormone-dependent tumors, such as those of breast or prostate cancer. However, the molecular function of STS in tumor growth is still not clear. To elucidate the role of STS in cancer cell proliferation, we investigated whether STS is able to regulate the integrin signaling pathway. We found that overexpression of STS in HeLa cells increases the protein and mRNA levels of integrin β1 and fibronectin, a ligand of integrin α5β1. Dehydroepiandrosterone (DHEA), one of the main metabolites of STS, also increases mRNA and protein expression of integrin β1 and fibronectin. Further, STS expression and DHEA treatment enhanced phosphorylation of focal adhesion kinase (FAK) at the Tyr 925 residue. Moreover, increased phosphorylation of ERK at Thr 202 and Tyr 204 residues by STS indicates that STS activates the MAPK/ ERK pathway. In conclusion, these results suggest that STS expression and DHEA treatment may enhance MAPK/ERK signaling through up-regulation of integrin β1 and activation of FAK.

摘要

类固醇硫酸酯酶(STS)是一种负责水解芳基和烷基硫酸盐的酶。STS在调节促进激素依赖性肿瘤(如乳腺癌或前列腺癌)生长的雌激素和雄激素方面发挥着关键作用。然而,STS在肿瘤生长中的分子功能仍不清楚。为了阐明STS在癌细胞增殖中的作用,我们研究了STS是否能够调节整合素信号通路。我们发现,在HeLa细胞中过表达STS会增加整合素β1和纤连蛋白(整合素α5β1的配体)的蛋白质和mRNA水平。脱氢表雄酮(DHEA)是STS的主要代谢产物之一,也会增加整合素β1和纤连蛋白的mRNA和蛋白质表达。此外,STS表达和DHEA处理增强了粘着斑激酶(FAK)在Tyr 925残基处的磷酸化。此外,STS使ERK在Thr 202和Tyr 204残基处的磷酸化增加,表明STS激活了MAPK/ERK通路。总之,这些结果表明,STS表达和DHEA处理可能通过上调整合素β1和激活FAK来增强MAPK/ERK信号传导。

https://cdn.ncbi.nlm.nih.gov/pmc/blobs/1506/5424643/7fcf4fd7b8a9/bt-25-321f1.jpg

文献AI研究员

20分钟写一篇综述,助力文献阅读效率提升50倍。

立即体验

用中文搜PubMed

大模型驱动的PubMed中文搜索引擎

马上搜索

文档翻译

学术文献翻译模型,支持多种主流文档格式。

立即体验