• 文献检索
  • 文档翻译
  • 深度研究
  • 学术资讯
  • Suppr Zotero 插件Zotero 插件
  • 邀请有礼
  • 套餐&价格
  • 历史记录
应用&插件
Suppr Zotero 插件Zotero 插件浏览器插件Mac 客户端Windows 客户端微信小程序
定价
高级版会员购买积分包购买API积分包
服务
文献检索文档翻译深度研究API 文档MCP 服务
关于我们
关于 Suppr公司介绍联系我们用户协议隐私条款
关注我们

Suppr 超能文献

核心技术专利:CN118964589B侵权必究
粤ICP备2023148730 号-1Suppr @ 2026

文献检索

告别复杂PubMed语法,用中文像聊天一样搜索,搜遍4000万医学文献。AI智能推荐,让科研检索更轻松。

立即免费搜索

文件翻译

保留排版,准确专业,支持PDF/Word/PPT等文件格式,支持 12+语言互译。

免费翻译文档

深度研究

AI帮你快速写综述,25分钟生成高质量综述,智能提取关键信息,辅助科研写作。

立即免费体验

艾迪注射液通过调节PLAT/FAK/AKT通路抑制吉非替尼耐药肺腺癌细胞的迁移和侵袭。

Aidi injection inhibits the migration and invasion of gefitinib-resistant lung adenocarcinoma cells by regulating the PLAT/FAK/AKT pathway.

作者信息

Zhang Jingyuan, Yang Siyun, Chen Xiaodong, Zhang Fanqin, Guo Siyu, Wu Chao, Wang Tieshan, Wang Haojia, Lu Shan, Qiao Chuanqi, Sheng Xiaoguang, Liu Shuqi, Zhang Xiaomeng, Luo Hua, Li Qinglin, Wu Jiarui

机构信息

Department of Clinical Chinese Pharmacy, School of Chinese Materia Medica, Beijing University of Chinese Medicine, Beijing, 102488, China.

Institute of Chinese Materia Medica, China Academy of Chinese Medical Sciences, Beijing, 100700, China.

出版信息

Chin Med. 2025 Jan 3;20(1):2. doi: 10.1186/s13020-024-01054-1.

DOI:10.1186/s13020-024-01054-1
PMID:39754146
原文链接:https://pmc.ncbi.nlm.nih.gov/articles/PMC11699780/
Abstract

BACKGROUND

With extended gefitinib treatment, the therapeutic effect in some non-small cell lung cancer (NSCLC) patients declined with the development of drug resistance. Aidi injection (ADI) is utilized in various cancers as a traditional Chinese medicine prescription. This study explores the molecular mechanism by which ADI, when combined with gefitinib, attenuates gefitinib resistance in PC9GR NSCLC cells.

METHODS

In vitro and in vivo pharmacological experiments were conducted in PC9GR cells and NSG mice with PC9GR cell-derived tumors, respectively. The molecular mechanism of ADI was further studied using whole-transcriptome sequencing technology. Bioinformatics and molecular biology methods were employed to validate the critical targets of ADI.

RESULTS

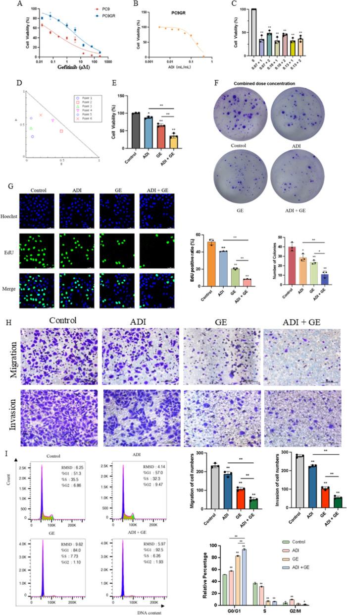
Firstly, ADI treatment alone and combined with gefitinib significantly inhibited the proliferation, migration, and invasion of PC9GR cells. Then, whole-transcriptome sequencing and bioinformatics analysis revealed that PLAT is a key target for the increased efficacy of ADI combined with gefitinib. Additionally, ADI downregulates the expression of PLAT, TNC, ITGB3, p-AKT, p-PI3K, and p-FAK. ADI inhibits the migration and invasion of PC9GR cells by regulating the PLAT/FAK/AKT pathway.

CONCLUSIONS

Aidi injection inhibits the migration and invasion of gefitinib-resistant lung adenocarcinoma cells by regulating the PLAT/FAK/AKT pathway. This study provides essential evidence for elucidating the mechanism of ADI in synergistic therapy for lung cancer.

摘要

背景

随着吉非替尼治疗时间的延长,一些非小细胞肺癌(NSCLC)患者的治疗效果会随着耐药性的产生而下降。艾迪注射液(ADI)作为一种中药方剂,被应用于多种癌症的治疗。本研究探讨了ADI与吉非替尼联合使用时,在PC9GR NSCLC细胞中减弱吉非替尼耐药性的分子机制。

方法

分别在PC9GR细胞和携带PC9GR细胞源性肿瘤的NSG小鼠中进行了体外和体内药理学实验。利用全转录组测序技术进一步研究了ADI的分子机制。采用生物信息学和分子生物学方法验证了ADI的关键靶点。

结果

首先,单独使用ADI治疗以及与吉非替尼联合使用均显著抑制了PC9GR细胞的增殖、迁移和侵袭。然后,全转录组测序和生物信息学分析表明,PLAT是ADI联合吉非替尼疗效增强的关键靶点。此外,ADI下调PLAT、TNC、ITGB3、p-AKT、p-PI3K和p-FAK的表达。ADI通过调节PLAT/FAK/AKT信号通路抑制PC9GR细胞的迁移和侵袭。

结论

艾迪注射液通过调节PLAT/FAK/AKT信号通路抑制吉非替尼耐药肺腺癌细胞的迁移和侵袭。本研究为阐明ADI在肺癌协同治疗中的作用机制提供了重要证据。

https://cdn.ncbi.nlm.nih.gov/pmc/blobs/9420/11699780/40b10d6f1a50/13020_2024_1054_Fig9_HTML.jpg
https://cdn.ncbi.nlm.nih.gov/pmc/blobs/9420/11699780/580d2746c22d/13020_2024_1054_Fig1_HTML.jpg
https://cdn.ncbi.nlm.nih.gov/pmc/blobs/9420/11699780/e55a21f0ab76/13020_2024_1054_Fig2_HTML.jpg
https://cdn.ncbi.nlm.nih.gov/pmc/blobs/9420/11699780/0f2c69028461/13020_2024_1054_Fig3_HTML.jpg
https://cdn.ncbi.nlm.nih.gov/pmc/blobs/9420/11699780/8c25f85243a0/13020_2024_1054_Fig4_HTML.jpg
https://cdn.ncbi.nlm.nih.gov/pmc/blobs/9420/11699780/d03015ed857e/13020_2024_1054_Fig5_HTML.jpg
https://cdn.ncbi.nlm.nih.gov/pmc/blobs/9420/11699780/b8d18a826612/13020_2024_1054_Fig6_HTML.jpg
https://cdn.ncbi.nlm.nih.gov/pmc/blobs/9420/11699780/bf4f56967bcd/13020_2024_1054_Fig7_HTML.jpg
https://cdn.ncbi.nlm.nih.gov/pmc/blobs/9420/11699780/1128ef843877/13020_2024_1054_Fig8_HTML.jpg
https://cdn.ncbi.nlm.nih.gov/pmc/blobs/9420/11699780/40b10d6f1a50/13020_2024_1054_Fig9_HTML.jpg
https://cdn.ncbi.nlm.nih.gov/pmc/blobs/9420/11699780/580d2746c22d/13020_2024_1054_Fig1_HTML.jpg
https://cdn.ncbi.nlm.nih.gov/pmc/blobs/9420/11699780/e55a21f0ab76/13020_2024_1054_Fig2_HTML.jpg
https://cdn.ncbi.nlm.nih.gov/pmc/blobs/9420/11699780/0f2c69028461/13020_2024_1054_Fig3_HTML.jpg
https://cdn.ncbi.nlm.nih.gov/pmc/blobs/9420/11699780/8c25f85243a0/13020_2024_1054_Fig4_HTML.jpg
https://cdn.ncbi.nlm.nih.gov/pmc/blobs/9420/11699780/d03015ed857e/13020_2024_1054_Fig5_HTML.jpg
https://cdn.ncbi.nlm.nih.gov/pmc/blobs/9420/11699780/b8d18a826612/13020_2024_1054_Fig6_HTML.jpg
https://cdn.ncbi.nlm.nih.gov/pmc/blobs/9420/11699780/bf4f56967bcd/13020_2024_1054_Fig7_HTML.jpg
https://cdn.ncbi.nlm.nih.gov/pmc/blobs/9420/11699780/1128ef843877/13020_2024_1054_Fig8_HTML.jpg
https://cdn.ncbi.nlm.nih.gov/pmc/blobs/9420/11699780/40b10d6f1a50/13020_2024_1054_Fig9_HTML.jpg

相似文献

1
Aidi injection inhibits the migration and invasion of gefitinib-resistant lung adenocarcinoma cells by regulating the PLAT/FAK/AKT pathway.艾迪注射液通过调节PLAT/FAK/AKT通路抑制吉非替尼耐药肺腺癌细胞的迁移和侵袭。
Chin Med. 2025 Jan 3;20(1):2. doi: 10.1186/s13020-024-01054-1.
2
Correction: Aidi injection inhibits the migration and invasion of gefitinib-resistant lung adenocarcinoma cells by regulating the PLAT/FAK/AKT pathway.更正:艾迪注射液通过调节PLAT/FAK/AKT通路抑制吉非替尼耐药肺腺癌细胞的迁移和侵袭。
Chin Med. 2025 Feb 10;20(1):20. doi: 10.1186/s13020-025-01070-9.
3
Exploring the mechanism of aidi injection for lung cancer by network pharmacology approach and molecular docking validation.用网络药理学方法和分子对接验证探索艾迪注射液治疗肺癌的作用机制。
Biosci Rep. 2021 Feb 26;41(2). doi: 10.1042/BSR20204062.
4
Apatinib preferentially inhibits PC9 gefitinib-resistant cancer cells by inducing cell cycle arrest and inhibiting VEGFR signaling pathway.阿帕替尼通过诱导细胞周期停滞和抑制血管内皮生长因子受体(VEGFR)信号通路,优先抑制PC9吉非替尼耐药癌细胞。
Cancer Cell Int. 2019 May 2;19:117. doi: 10.1186/s12935-019-0836-8. eCollection 2019.
5
The anti-hepatocellular carcinoma effect of Aidi injection was related to the synergistic action of cantharidin, formononetin, and isofraxidin through BIRC5, FEN1, and EGFR.艾迪注射液的抗肝癌作用与斑蝥素、芒柄花素和异土木香内酯通过 BIRC5、FEN1 和 EGFR 的协同作用有关。
J Ethnopharmacol. 2024 Jan 30;319(Pt 2):117209. doi: 10.1016/j.jep.2023.117209. Epub 2023 Sep 25.
6
Network Pharmacology and Molecular Docking Analysis on Molecular Targets and Mechanisms of Aidi Injection Treating of Nonsmall Cell Lung Cancer.艾迪注射液治疗非小细胞肺癌的分子靶点及机制的网络药理学与分子对接分析
Evid Based Complement Alternat Med. 2022 Dec 6;2022:8350218. doi: 10.1155/2022/8350218. eCollection 2022.
7
Synergistic anti-tumor effects of lenalidomide and gefitinib by upregulating ADRB2 and inactivating the mTOR/PI3K/AKT signaling pathway in lung adenocarcinoma.来那度胺和吉非替尼通过上调 ADRB2 并抑制 mTOR/PI3K/AKT 信号通路在肺腺癌中协同抗肿瘤作用。
Cell Mol Biol (Noisy-le-grand). 2024 Feb 29;70(2):120-127. doi: 10.14715/cmb/2024.70.2.17.
8
Transcriptome Profiling of Acquired Gefitinib Resistant Lung Cancer Cells Reveals Dramatically Changed Transcription Programs and New Treatment Targets.获得性吉非替尼耐药肺癌细胞的转录组分析揭示了显著改变的转录程序和新的治疗靶点。
Front Oncol. 2020 Aug 14;10:1424. doi: 10.3389/fonc.2020.01424. eCollection 2020.
9
Knockdown of enhances the anticancer effect of gefitinib in non-small cell lung cancer.敲低……增强了吉非替尼在非小细胞肺癌中的抗癌效果。(原文中“Knockdown of ”后面缺少具体内容)
J Thorac Dis. 2020 Mar;12(3):712-723. doi: 10.21037/jtd.2019.12.106.
10
MicroRNA‑506‑3p reverses gefitinib resistance in non‑small cell lung cancer by targeting Yes‑associated protein 1.miR-506-3p 通过靶向 Yes 相关蛋白 1 逆转非小细胞肺癌对吉非替尼的耐药性。
Mol Med Rep. 2019 Feb;19(2):1331-1339. doi: 10.3892/mmr.2018.9710. Epub 2018 Nov 29.

引用本文的文献

1
Traditional Chinese medicine in lung cancer treatment.中医在肺癌治疗中的应用。
Mol Cancer. 2025 Feb 26;24(1):57. doi: 10.1186/s12943-025-02245-6.
2
Correction: Aidi injection inhibits the migration and invasion of gefitinib-resistant lung adenocarcinoma cells by regulating the PLAT/FAK/AKT pathway.更正:艾迪注射液通过调节PLAT/FAK/AKT通路抑制吉非替尼耐药肺腺癌细胞的迁移和侵袭。
Chin Med. 2025 Feb 10;20(1):20. doi: 10.1186/s13020-025-01070-9.

本文引用的文献

1
[Cancer incidence and mortality in China, 2022].[2022年中国癌症发病率和死亡率]
Zhonghua Zhong Liu Za Zhi. 2024 Mar 23;46(3):221-231. doi: 10.3760/cma.j.cn112152-20240119-00035.
2
Synergistic anti-tumor effects of lenalidomide and gefitinib by upregulating ADRB2 and inactivating the mTOR/PI3K/AKT signaling pathway in lung adenocarcinoma.来那度胺和吉非替尼通过上调 ADRB2 并抑制 mTOR/PI3K/AKT 信号通路在肺腺癌中协同抗肿瘤作用。
Cell Mol Biol (Noisy-le-grand). 2024 Feb 29;70(2):120-127. doi: 10.14715/cmb/2024.70.2.17.
3
Identification of key pharmacological components and targets for Aidi injection in the treatment of pancreatic cancer by UPLC-MS, network pharmacology, and in vivo experiments.
通过超高效液相色谱-质谱联用、网络药理学和体内实验鉴定艾迪注射液治疗胰腺癌的关键药理成分及靶点。
Chin Med. 2023 Jan 14;18(1):7. doi: 10.1186/s13020-023-00710-2.
4
Cancer statistics, 2023.癌症统计数据,2023 年。
CA Cancer J Clin. 2023 Jan;73(1):17-48. doi: 10.3322/caac.21763.
5
Advances on the roles of tenascin-C in cancer.层粘连蛋白 C 在癌症中的作用研究进展。
J Cell Sci. 2022 Sep 15;135(18). doi: 10.1242/jcs.260244. Epub 2022 Sep 14.
6
Aidi injection reduces doxorubicin-induced cardiotoxicity by inhibiting carbonyl reductase 1 expression.艾迪注射液通过抑制羰基还原酶 1 的表达减少阿霉素所致心脏毒性。
Pharm Biol. 2022 Dec;60(1):1616-1624. doi: 10.1080/13880209.2022.2110127.
7
Interdependence of Angiogenesis and Arteriogenesis in Development and Disease.血管生成和动脉生成在发育和疾病中的相互依存关系。
Int J Mol Sci. 2022 Mar 31;23(7):3879. doi: 10.3390/ijms23073879.
8
Cancer statistics in China and United States, 2022: profiles, trends, and determinants.中国和美国 2022 年癌症统计数据:概况、趋势和决定因素。
Chin Med J (Engl). 2022 Feb 9;135(5):584-590. doi: 10.1097/CM9.0000000000002108.
9
Yang-Yin-Jie-Du decoction overcomes gefitinib resistance in non-small cell lung cancer via down-regulation of the PI3K/Akt signalling pathway.阳抑解毒汤通过下调 PI3K/Akt 信号通路克服非小细胞肺癌对吉非替尼的耐药性。
Pharm Biol. 2021 Dec;59(1):1294-1304. doi: 10.1080/13880209.2021.1972122.
10
Lung cancer.肺癌。
Lancet. 2021 Aug 7;398(10299):535-554. doi: 10.1016/S0140-6736(21)00312-3. Epub 2021 Jul 21.