Suppr超能文献

姜黄素通过抑制NFκB生存信号通路使人类胃癌细胞对5-氟尿嘧啶敏感。

Curcumin sensitizes human gastric cancer cells to 5-fluorouracil through inhibition of the NFκB survival-signaling pathway.

作者信息

Kang Yanting, Hu Wanle, Bai Encheng, Zheng Hailun, Liu Zhiguo, Wu Jianzhang, Jin Rong, Zhao Chengguang, Liang Guang

机构信息

Chemical Biology Research Center, School of Pharmaceutical Sciences; Department of Epidemiology, First Affiliated Hospital.

Department of Coloproctology, Second Affiliated Hospital, Wenzhou Medical University, Wenzhou, Zhejiang, China.

出版信息

Onco Targets Ther. 2016 Dec 5;9:7373-7384. doi: 10.2147/OTT.S118272. eCollection 2016.

Abstract

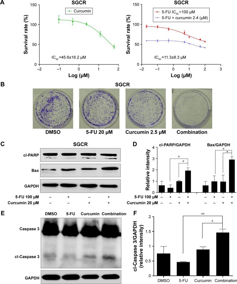
Fluorouracil (5-FU) is the most commonly used chemotherapeutic agent for gastric cancer (GC). However, the occurrence of resistance to 5-FU treatment poses a major problem for its clinical efficacy. In this study, we found that the NFκB-signaling pathway can mediate 5-FU resistance in GC cells. We developed a 5-FU-resistant GC cell line named SGCR/5-FU and found that the 5-FU-induced resistance increased cytosolic IκBα degradation and promoted NFκB nuclear translocation in GC cells. These findings were further confirmed by the activation of the NFκB survival-signaling pathway in clinical specimens. Curcumin, a natural compound, can reverse 5-FU resistance and inhibits proliferation in GC cells by downregulating the NFκB-signaling pathway. Moreover, it can also decrease the expression level of TNFα messenger RNA. Flow cytometry and Western blot analysis results showed that the combination of curcumin and 5-FU caused synergistic inhibition of growth and induction of potent apoptosis in the resistant cancer cell lines in vitro. In conclusion, our results demonstrate that the combination of 5-FU and curcumin could be further developed as a potential therapy for human GC.

摘要

氟尿嘧啶(5-FU)是胃癌(GC)最常用的化疗药物。然而,对5-FU治疗产生耐药性是其临床疗效面临的一个主要问题。在本研究中,我们发现NFκB信号通路可介导GC细胞对5-FU的耐药性。我们建立了一种名为SGCR/5-FU的耐5-FU GC细胞系,并发现5-FU诱导的耐药性增加了GC细胞中胞质IκBα的降解并促进了NFκB的核转位。临床标本中NFκB生存信号通路的激活进一步证实了这些发现。姜黄素是一种天然化合物,可通过下调NFκB信号通路逆转5-FU耐药性并抑制GC细胞增殖。此外,它还可降低TNFα信使RNA的表达水平。流式细胞术和蛋白质印迹分析结果表明,姜黄素与5-FU联合使用可在体外对耐药癌细胞系产生协同生长抑制作用并诱导强效凋亡。总之,我们的结果表明,5-FU与姜黄素联合使用可进一步开发为人类GC的潜在治疗方法。

https://cdn.ncbi.nlm.nih.gov/pmc/blobs/41f6/5147405/94ac91d91dab/ott-9-7373Fig1.jpg

文献AI研究员

20分钟写一篇综述,助力文献阅读效率提升50倍。

立即体验

用中文搜PubMed

大模型驱动的PubMed中文搜索引擎

马上搜索

文档翻译

学术文献翻译模型,支持多种主流文档格式。

立即体验