Leow San Min, Chua Shu Xian Serene, Venkatachalam Gireedhar, Shen Liang, Luo Le, Clement Marie-Veronique
Department of Biochemistry, Yong Loo Lin School of Medicine, National University of Singapore, Singapore, Singapore.
National University of Singapore Graduate School for Integrative Sciences and Engineering, Singapore, Singapore.
Oncotarget. 2017 Mar 7;8(10):16170-16189. doi: 10.18632/oncotarget.14016.
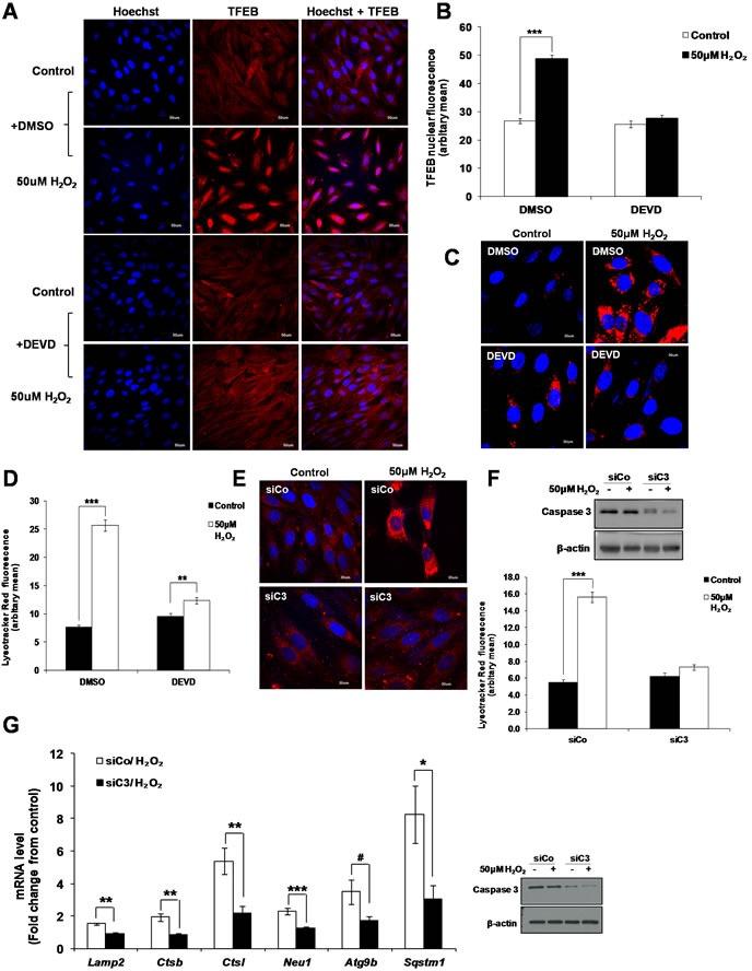
Here we provide evidence to link sub-lethal oxidative stress to lysosome biogenesis. Exposure of cells to sub-lethal concentrations of exogenously added hydrogen peroxide resulted in cytosol to nuclear translocation of the Transcription Factor EB (TFEB), the master controller of lysosome biogenesis and function. Nuclear translocation of TFEB was dependent upon the activation of a cathepsin-caspase 3 signaling pathway, downstream of lysosomal membrane permeabilization and accompanied by a significant increase in lysosome numbers as well as induction of TFEB-dependent lysosome-associated genes expression such as Ctsl, Lamp2 and its spliced variant Lamp2a, Neu1and Ctsb and Sqstm1 and Atg9b. The effects of sub-lethal oxidative stress on lysosomal gene expression and biogenesis were rescued upon gene silencing of caspase 3 and TFEB. Notably, caspase 3 activation was not associated with phenotypic hallmarks of apoptosis, evidenced by the absence of caspase 3 substrate cleavage, such as PARP, Lamin A/C or gelsolin. Taken together, these data demonstrate for the first time an unexpected and non-canonical role of a cathepsin-caspase 3 axis in the nuclear translocation of TFEB leading to lysosome biogenesis under conditions of sub-lethal oxidative stress.
在此,我们提供证据表明亚致死性氧化应激与溶酶体生物发生相关。将细胞暴露于外源添加的亚致死浓度过氧化氢中,导致转录因子EB(TFEB)从细胞质转运至细胞核,TFEB是溶酶体生物发生和功能的主要调控因子。TFEB的核转位依赖于组织蛋白酶-半胱天冬酶3信号通路的激活,该通路位于溶酶体膜通透性下游,并伴随着溶酶体数量显著增加以及TFEB依赖性溶酶体相关基因表达的诱导,如Ctsl、Lamp2及其剪接变体Lamp2a、Neu1、Ctsb、Sqstm1和Atg9b。在半胱天冬酶3和TFEB基因沉默后,亚致死性氧化应激对溶酶体基因表达和生物发生的影响得到挽救。值得注意的是,半胱天冬酶3的激活与凋亡的表型特征无关,这通过缺乏半胱天冬酶3底物切割得以证明,如PARP、核纤层蛋白A/C或凝溶胶蛋白。综上所述,这些数据首次证明了在亚致死性氧化应激条件下,组织蛋白酶-半胱天冬酶3轴在导致溶酶体生物发生的TFEB核转位中具有意想不到的非经典作用。