Suppr超能文献

时间和区室特异性信号协调有丝分裂退出与纺锤体位置。

Temporal and compartment-specific signals coordinate mitotic exit with spindle position.

机构信息

DKFZ-ZMBH Alliance, Department of Cell and Tumour Biology, German Cancer Research Centre (DKFZ), Im Neuenheimer Feld 280, 69120 Heidelberg, Germany.

Centre for Organismal Studies (COS), University of Heidelberg, Im Neuenheimer Feld 230, 69120 Heidelberg, Germany.

出版信息

Nat Commun. 2017 Jan 24;8:14129. doi: 10.1038/ncomms14129.

Abstract

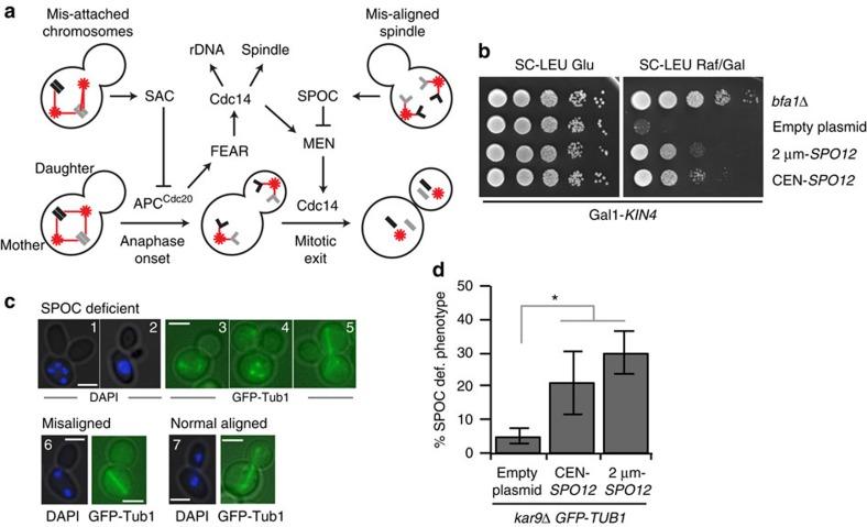
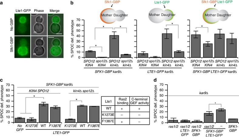
The spatiotemporal control of mitotic exit is crucial for faithful chromosome segregation during mitosis. In budding yeast, the mitotic exit network (MEN) drives cells out of mitosis, whereas the spindle position checkpoint (SPOC) blocks MEN activity when the anaphase spindle is mispositioned. How the SPOC operates at a molecular level remains unclear. Here, we report novel insights into how mitotic signalling pathways orchestrate chromosome segregation in time and space. We establish that the key function of the central SPOC kinase, Kin4, is to counterbalance MEN activation by the cdc fourteen early anaphase release (FEAR) network in the mother cell compartment. Remarkably, Kin4 becomes dispensable for SPOC function in the absence of FEAR. Cells lacking both FEAR and Kin4 show that FEAR contributes to mitotic exit through regulation of the SPOC component Bfa1 and the MEN kinase Cdc15. Furthermore, we uncover controls that specifically promote mitotic exit in the daughter cell compartment.

摘要

有丝分裂后期的时空控制对于有丝分裂过程中染色体的正确分离至关重要。在 budding yeast 中,有丝分裂后期网络(MEN)驱动细胞退出有丝分裂,而当后期纺锤体错位时,纺锤体位置检查点(SPOC)会阻止 MEN 活性。SPOC 在分子水平上是如何运作的仍不清楚。在这里,我们报告了关于有丝分裂信号通路如何在时间和空间上协调染色体分离的新见解。我们确定中央 SPOC 激酶 Kin4 的关键功能是通过在母细胞区室中的 cdc fourteen early anaphase release (FEAR) 网络来平衡 MEN 的激活。值得注意的是,在没有 FEAR 的情况下,Kin4 对于 SPOC 功能不再是必需的。缺乏 FEAR 和 Kin4 的细胞表明,FEAR 通过调节 SPOC 成分 Bfa1 和 MEN 激酶 Cdc15 来促进有丝分裂后期的完成。此外,我们发现了专门促进子细胞区室有丝分裂后期的控制。

https://cdn.ncbi.nlm.nih.gov/pmc/blobs/a0d8/5286211/4cc93863ceda/ncomms14129-f1.jpg

文献检索

告别复杂PubMed语法,用中文像聊天一样搜索,搜遍4000万医学文献。AI智能推荐,让科研检索更轻松。

立即免费搜索

文件翻译

保留排版,准确专业,支持PDF/Word/PPT等文件格式,支持 12+语言互译。

免费翻译文档

深度研究

AI帮你快速写综述,25分钟生成高质量综述,智能提取关键信息,辅助科研写作。

立即免费体验