• 文献检索
  • 文档翻译
  • 深度研究
  • 学术资讯
  • Suppr Zotero 插件Zotero 插件
  • 邀请有礼
  • 套餐&价格
  • 历史记录
应用&插件
Suppr Zotero 插件Zotero 插件浏览器插件Mac 客户端Windows 客户端微信小程序
定价
高级版会员购买积分包购买API积分包
服务
文献检索文档翻译深度研究API 文档MCP 服务
关于我们
关于 Suppr公司介绍联系我们用户协议隐私条款
关注我们

Suppr 超能文献

核心技术专利:CN118964589B侵权必究
粤ICP备2023148730 号-1Suppr @ 2026

文献检索

告别复杂PubMed语法,用中文像聊天一样搜索,搜遍4000万医学文献。AI智能推荐,让科研检索更轻松。

立即免费搜索

文件翻译

保留排版,准确专业,支持PDF/Word/PPT等文件格式,支持 12+语言互译。

免费翻译文档

深度研究

AI帮你快速写综述,25分钟生成高质量综述,智能提取关键信息,辅助科研写作。

立即免费体验

Cdc5 依赖性的 bfa1 不对称定位精细调节适时有丝分裂退出。

Cdc5-dependent asymmetric localization of bfa1 fine-tunes timely mitotic exit.

机构信息

Department of Biochemistry, College of Biotechnology and Life Science, Yonsei University, Seoul, Korea.

出版信息

PLoS Genet. 2012 Jan;8(1):e1002450. doi: 10.1371/journal.pgen.1002450. Epub 2012 Jan 12.

DOI:10.1371/journal.pgen.1002450
PMID:22253605
原文链接:https://pmc.ncbi.nlm.nih.gov/articles/PMC3257293/
Abstract

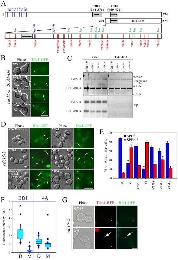
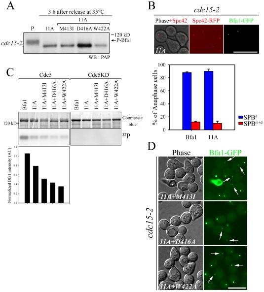
In budding yeast, the major regulator of the mitotic exit network (MEN) is Tem1, a GTPase, which is inhibited by the GTPase-activating protein (GAP), Bfa1/Bub2. Asymmetric Bfa1 localization to the bud-directed spindle pole body (SPB) during metaphase also controls mitotic exit, but the molecular mechanism and function of this localization are not well understood, particularly in unperturbed cells. We identified four novel Cdc5 target residues within the Bfa1 C-terminus: (452)S, (453)S, (454)S, and (559)S. A Bfa1 mutant in which all of these residues had been changed to alanine (Bfa1(4A)) persisted on both SPBs at anaphase and was hypo-phosphorylated, despite retaining its GAP activity for Tem1. A Bfa1 phospho-mimetic mutant in which all of these residues were switched to aspartate (Bfa1(4D)) always localized asymmetrically to the SPB. These observations demonstrate that asymmetric localization of Bfa1 is tightly linked to its Cdc5-dependent phosphorylation, but not to its GAP activity. Consistent with this, in kinase-defective cdc5-2 cells Bfa1 was not phosphorylated and localized to both SPBs, whereas Bfa1(4D) was asymmetrically localized. BFA1(4A) cells progressed through anaphase normally but displayed delayed mitotic exit in unperturbed cell cycles, while BFA1(4D) cells underwent mitotic exit with the same kinetics as wild-type cells. We suggest that Cdc5 induces the asymmetric distribution of Bfa1 to the bud-directed SPB independently of Bfa1 GAP activity at anaphase and that Bfa1 asymmetry fine-tunes the timing of MEN activation in unperturbed cell cycles.

摘要

在芽殖酵母中,有丝分裂退出网络(MEN)的主要调节因子是 Tem1,它是一种 GTPase,被 GTPase 激活蛋白(GAP)Bfa1/Bub2 抑制。在中期,Bfa1 不对称地定位于朝向芽的纺锤体极体(SPB)也控制着有丝分裂的退出,但这种定位的分子机制和功能还不是很清楚,特别是在未受干扰的细胞中。我们在 Bfa1 的 C 端发现了四个新的 Cdc5 靶位残基:(452)S、(453)S、(454)S 和(559)S。一个 Bfa1 突变体,其所有这些残基都突变为丙氨酸(Bfa1(4A)),在后期仍然存在于两个 SPB 上,并且磷酸化程度较低,尽管它保留了对 Tem1 的 GAP 活性。一个 Bfa1 磷酸模拟突变体,其所有这些残基都突变为天冬氨酸(Bfa1(4D)),总是不对称地定位于 SPB。这些观察结果表明,Bfa1 的不对称定位与 Cdc5 依赖性磷酸化紧密相关,但与 GAP 活性无关。与此一致的是,在激酶缺陷型 cdc5-2 细胞中,Bfa1 没有被磷酸化,并且定位在两个 SPB 上,而 Bfa1(4D)则是不对称定位的。BFA1(4A)细胞正常进入后期,但在未受干扰的细胞周期中,有丝分裂退出延迟,而 BFA1(4D)细胞的有丝分裂退出与野生型细胞的动力学相同。我们认为,Cdc5 在后期独立于 Bfa1 GAP 活性诱导 Bfa1 不对称分布到朝向芽的 SPB,而 Bfa1 不对称性精细调整了 MEN 在未受干扰的细胞周期中激活的时机。

https://cdn.ncbi.nlm.nih.gov/pmc/blobs/d8fd/3257293/52815ee391b7/pgen.1002450.g009.jpg
https://cdn.ncbi.nlm.nih.gov/pmc/blobs/d8fd/3257293/867220e9d854/pgen.1002450.g001.jpg
https://cdn.ncbi.nlm.nih.gov/pmc/blobs/d8fd/3257293/cbcafe3fd90a/pgen.1002450.g002.jpg
https://cdn.ncbi.nlm.nih.gov/pmc/blobs/d8fd/3257293/d22b729a819e/pgen.1002450.g003.jpg
https://cdn.ncbi.nlm.nih.gov/pmc/blobs/d8fd/3257293/f1d861aa10b3/pgen.1002450.g004.jpg
https://cdn.ncbi.nlm.nih.gov/pmc/blobs/d8fd/3257293/5d4af9eb8a3f/pgen.1002450.g005.jpg
https://cdn.ncbi.nlm.nih.gov/pmc/blobs/d8fd/3257293/1c7b27a6252a/pgen.1002450.g006.jpg
https://cdn.ncbi.nlm.nih.gov/pmc/blobs/d8fd/3257293/66b8fd881222/pgen.1002450.g007.jpg
https://cdn.ncbi.nlm.nih.gov/pmc/blobs/d8fd/3257293/66971d2482f1/pgen.1002450.g008.jpg
https://cdn.ncbi.nlm.nih.gov/pmc/blobs/d8fd/3257293/52815ee391b7/pgen.1002450.g009.jpg
https://cdn.ncbi.nlm.nih.gov/pmc/blobs/d8fd/3257293/867220e9d854/pgen.1002450.g001.jpg
https://cdn.ncbi.nlm.nih.gov/pmc/blobs/d8fd/3257293/cbcafe3fd90a/pgen.1002450.g002.jpg
https://cdn.ncbi.nlm.nih.gov/pmc/blobs/d8fd/3257293/d22b729a819e/pgen.1002450.g003.jpg
https://cdn.ncbi.nlm.nih.gov/pmc/blobs/d8fd/3257293/f1d861aa10b3/pgen.1002450.g004.jpg
https://cdn.ncbi.nlm.nih.gov/pmc/blobs/d8fd/3257293/5d4af9eb8a3f/pgen.1002450.g005.jpg
https://cdn.ncbi.nlm.nih.gov/pmc/blobs/d8fd/3257293/1c7b27a6252a/pgen.1002450.g006.jpg
https://cdn.ncbi.nlm.nih.gov/pmc/blobs/d8fd/3257293/66b8fd881222/pgen.1002450.g007.jpg
https://cdn.ncbi.nlm.nih.gov/pmc/blobs/d8fd/3257293/66971d2482f1/pgen.1002450.g008.jpg
https://cdn.ncbi.nlm.nih.gov/pmc/blobs/d8fd/3257293/52815ee391b7/pgen.1002450.g009.jpg

相似文献

1
Cdc5-dependent asymmetric localization of bfa1 fine-tunes timely mitotic exit.Cdc5 依赖性的 bfa1 不对称定位精细调节适时有丝分裂退出。
PLoS Genet. 2012 Jan;8(1):e1002450. doi: 10.1371/journal.pgen.1002450. Epub 2012 Jan 12.
2
Disappearance of the budding yeast Bub2-Bfa1 complex from the mother-bound spindle pole contributes to mitotic exit.母本结合的纺锤极上出芽酵母Bub2-Bfa1复合物的消失有助于有丝分裂退出。
J Cell Biol. 2006 Jan 30;172(3):335-46. doi: 10.1083/jcb.200507162.
3
Asymmetry of the budding yeast Tem1 GTPase at spindle poles is required for spindle positioning but not for mitotic exit.纺锤体极处出芽酵母Tem1 GTP酶的不对称性是纺锤体定位所必需的,但不是有丝分裂退出所必需的。
PLoS Genet. 2015 Feb 6;11(2):e1004938. doi: 10.1371/journal.pgen.1004938. eCollection 2015 Feb.
4
The N-Terminal Domain of Bfa1 Coordinates Mitotic Exit Independent of GAP Activity in .Bfa1 N 端结构域独立于 GAP 活性协调有丝分裂退出
Cells. 2022 Jul 12;11(14):2179. doi: 10.3390/cells11142179.
5
The Bub2-dependent mitotic pathway in yeast acts every cell cycle and regulates cytokinesis.酵母中依赖Bub2的有丝分裂途径在每个细胞周期发挥作用并调节胞质分裂。
J Cell Sci. 2001 Jun;114(Pt 12):2345-54. doi: 10.1242/jcs.114.12.2345.
6
In vitro regulation of budding yeast Bfa1/Bub2 GAP activity by Cdc5.Cdc5对出芽酵母Bfa1/Bub2 GAP活性的体外调控
J Biol Chem. 2003 Apr 25;278(17):14591-4. doi: 10.1074/jbc.C300059200. Epub 2003 Mar 10.
7
A dynamical model of the spindle position checkpoint.纺锤体位置检验点的动力学模型。
Mol Syst Biol. 2012 May 8;8:582. doi: 10.1038/msb.2012.15.
8
Regulation of the Bub2/Bfa1 GAP complex by Cdc5 and cell cycle checkpoints.Cdc5和细胞周期检查点对Bub2/Bfa1 GAP复合体的调控
Cell. 2001 Nov 30;107(5):655-65. doi: 10.1016/s0092-8674(01)00580-3.
9
Different levels of Bfa1/Bub2 GAP activity are required to prevent mitotic exit of budding yeast depending on the type of perturbations.根据扰动类型的不同,芽殖酵母防止有丝分裂退出需要不同水平的Bfa1/Bub2 GAP活性。
Mol Biol Cell. 2008 Oct;19(10):4328-40. doi: 10.1091/mbc.e08-02-0149. Epub 2008 Jul 30.
10
Coupling spindle position with mitotic exit in budding yeast: The multifaceted role of the small GTPase Tem1.在芽殖酵母中将纺锤体位置与有丝分裂退出相耦合:小GTP酶Tem1的多方面作用。
Small GTPases. 2015 Oct 2;6(4):196-201. doi: 10.1080/21541248.2015.1109023.

引用本文的文献

1
Characterization of a novel interaction of the Nup159 nucleoporin with asymmetrically localized spindle pole body proteins and its link with autophagy.鉴定核孔蛋白 Nup159 与纺锤体极体蛋白不对称定位的新型相互作用及其与自噬的关系。
PLoS Biol. 2023 Aug 3;21(8):e3002224. doi: 10.1371/journal.pbio.3002224. eCollection 2023 Aug.
2
The N-Terminal Domain of Bfa1 Coordinates Mitotic Exit Independent of GAP Activity in .Bfa1 N 端结构域独立于 GAP 活性协调有丝分裂退出
Cells. 2022 Jul 12;11(14):2179. doi: 10.3390/cells11142179.
3
Protein phosphatase 1 in association with Bud14 inhibits mitotic exit in .

本文引用的文献

1
The cortical protein Lte1 promotes mitotic exit by inhibiting the spindle position checkpoint kinase Kin4.皮质蛋白 Lte1 通过抑制纺锤体位置检查点激酶 Kin4 促进有丝分裂退出。
J Cell Biol. 2011 Jun 13;193(6):1033-48. doi: 10.1083/jcb.201101056.
2
Tem1 localization to the spindle pole bodies is essential for mitotic exit and impairs spindle checkpoint function.Tem1 定位于纺锤体极体对于有丝分裂退出是必不可少的,并损害了纺锤体检验点功能。
J Cell Biol. 2011 Feb 21;192(4):599-614. doi: 10.1083/jcb.201007044. Epub 2011 Feb 14.
3
Mutual regulation of cyclin-dependent kinase and the mitotic exit network.
蛋白质磷酸酶 1 与 Bud14 结合抑制. 的有丝分裂退出。
Elife. 2021 Oct 11;10:e72833. doi: 10.7554/eLife.72833.
4
Cdc14 activation requires coordinated Cdk1-dependent phosphorylation of Net1 and PP2A-Cdc55 at anaphase onset.Cdc14 的激活需要在后期起始时协调 Cdk1 依赖性磷酸化 Net1 和 PP2A-Cdc55。
Cell Mol Life Sci. 2019 Sep;76(18):3601-3620. doi: 10.1007/s00018-019-03086-5. Epub 2019 Mar 29.
5
Budding Yeast Has Multiple Positive Roles in Directing Late Mitotic Events.出芽酵母在指导有丝分裂后期事件中具有多种积极作用。
G3 (Bethesda). 2018 Nov 6;8(11):3397-3410. doi: 10.1534/g3.118.200672.
6
Functions and regulation of the Polo-like kinase Cdc5 in the absence and presence of DNA damage.在有无DNA损伤情况下Polo样激酶Cdc5的功能及调控
Curr Genet. 2018 Feb;64(1):87-96. doi: 10.1007/s00294-017-0727-2. Epub 2017 Aug 2.
7
The Mitotic Exit Network Regulates Spindle Pole Body Selection During Sporulation of .有丝分裂退出网络在……孢子形成过程中调节纺锤极体的选择。 (原文句末不完整,缺少具体物种等信息)
Genetics. 2017 Jun;206(2):919-937. doi: 10.1534/genetics.116.194522. Epub 2017 Apr 26.
8
The budding yeast Polo-like kinase localizes to distinct populations at centrosomes during mitosis.在有丝分裂期间,出芽酵母中的Polo样激酶定位于中心体的不同群体。
Mol Biol Cell. 2017 Apr 15;28(8):1011-1020. doi: 10.1091/mbc.E16-05-0324. Epub 2017 Feb 22.
9
Temporal and compartment-specific signals coordinate mitotic exit with spindle position.时间和区室特异性信号协调有丝分裂退出与纺锤体位置。
Nat Commun. 2017 Jan 24;8:14129. doi: 10.1038/ncomms14129.
10
A FRET-based study reveals site-specific regulation of spindle position checkpoint proteins at yeast centrosomes.一项基于荧光共振能量转移的研究揭示了酵母中心体上纺锤体位置检查点蛋白的位点特异性调控。
Elife. 2016 May 9;5:e14029. doi: 10.7554/eLife.14029.
细胞周期蛋白依赖性激酶与有丝分裂后网络的相互调节。
J Cell Biol. 2010 Feb 8;188(3):351-68. doi: 10.1083/jcb.200911128. Epub 2010 Feb 1.
4
Lte1 contributes to Bfa1 localization rather than stimulating nucleotide exchange by Tem1.Lte1有助于Bfa1的定位,而不是刺激Tem1进行核苷酸交换。
J Cell Biol. 2009 Nov 16;187(4):497-511. doi: 10.1083/jcb.200905114.
5
Analysis of the mitotic exit control system using locked levels of stable mitotic cyclin.利用稳定有丝分裂周期蛋白的锁定水平分析有丝分裂退出控制系统。
Mol Syst Biol. 2009;5:328. doi: 10.1038/msb.2009.78. Epub 2009 Nov 17.
6
Spindle alignment regulates the dynamic association of checkpoint proteins with yeast spindle pole bodies.纺锤体排列调节检查点蛋白与酵母纺锤体极体的动态关联。
Dev Cell. 2009 Jan;16(1):146-56. doi: 10.1016/j.devcel.2008.10.013.
7
Cell polarity determinants establish asymmetry in MEN signaling.细胞极性决定因素在MEN信号传导中建立不对称性。
Dev Cell. 2009 Jan;16(1):132-45. doi: 10.1016/j.devcel.2008.11.002.
8
Cdk-counteracting phosphatases unlock mitotic exit.细胞周期蛋白依赖性激酶拮抗磷酸酶开启有丝分裂退出。
Curr Opin Cell Biol. 2008 Dec;20(6):661-8. doi: 10.1016/j.ceb.2008.09.003. Epub 2008 Oct 22.
9
Different levels of Bfa1/Bub2 GAP activity are required to prevent mitotic exit of budding yeast depending on the type of perturbations.根据扰动类型的不同,芽殖酵母防止有丝分裂退出需要不同水平的Bfa1/Bub2 GAP活性。
Mol Biol Cell. 2008 Oct;19(10):4328-40. doi: 10.1091/mbc.e08-02-0149. Epub 2008 Jul 30.
10
The yeast centrosome translates the positional information of the anaphase spindle into a cell cycle signal.酵母中心体将后期纺锤体的位置信息转化为细胞周期信号。
J Cell Biol. 2007 Nov 5;179(3):423-36. doi: 10.1083/jcb.200705197. Epub 2007 Oct 29.