Shoji Masaki, Woo So-Yeun, Masuda Aki, Win Nwet Nwet, Ngwe Hla, Takahashi Etsuhisa, Kido Hiroshi, Morita Hiroyuki, Ito Takuya, Kuzuhara Takashi
Laboratory of Biochemistry, Faculty of Pharmaceutical Sciences, Tokushima Bunri University, 180 Yamashiro-cho, Tokushima, 770-8514, Japan.
Institute of Natural Medicine, University of Toyama, 2630, Sugitani, Toyama, 930-0194, Japan.
BMC Complement Altern Med. 2017 Feb 7;17(1):96. doi: 10.1186/s12906-017-1612-8.
To contribute to the development of novel anti-influenza drugs, we investigated the anti-influenza activity of crude extracts from 118 medicinal plants collected in Myanmar. We discovered that extract from the stems of Jatropha multifida Linn. showed anti-influenza activity. J. multifida has been used in traditional medicine for the treatment of various diseases, and the stem has been reported to possess antimicrobial, antimalarial, and antitumor activities. However, the anti-influenza activity of this extract has not yet been investigated.
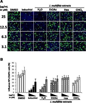
We prepared water (HO), ethyl acetate (EtOAc), n-hexane (Hex), and chloroform (CHCl) extracts from the stems of J. multifida collected in Myanmar, and examined the survival of Madin-Darby canine kidney (MDCK) cells infected with the influenza A (H1N1) virus, and the inhibitory effects of these crude extracts on influenza A viral infection and growth in MDCK cells.
The HO extracts from the stems of J. multifida promoted the survival of MDCK cells infected with the influenza A H1N1 virus. The EtOAc and CHCl extracts resulted in similar, but weaker, effects. The HO, EtOAc, and CHCl extracts from the stems of J. multifida inhibited influenza A virus H1N1 infection; the HO extract possessed the strongest inhibitory effect on influenza infection in MDCK cells. The EtOAc, Hex, and CHCl extracts all inhibited the growth of influenza A H1N1 virus, and the CHCl extract demonstrated the strongest activity in MDCK cells.
The HO or CHCl extracts from the stems of J. multifida collected in Myanmar demonstrated the strongest inhibition of influenza A H1N1 viral infection or growth in MDCK cells, respectively. These results indicated that the stems of J. multifida could be regarded as an anti-influenza herbal medicine as well as a potential crude drug source for the development of anti-influenza compounds.
为推动新型抗流感药物的研发,我们对从缅甸采集的118种药用植物的粗提物的抗流感活性进行了研究。我们发现麻疯树茎部的提取物具有抗流感活性。麻疯树已被用于传统医学治疗多种疾病,据报道其茎部具有抗菌、抗疟和抗肿瘤活性。然而,该提取物的抗流感活性尚未得到研究。
我们制备了从缅甸采集的麻疯树茎部的水提取物(HO)、乙酸乙酯提取物(EtOAc)、正己烷提取物(Hex)和氯仿提取物(CHCl),并检测了感染甲型流感病毒(H1N1)的马德堡犬肾(MDCK)细胞的存活率,以及这些粗提物对MDCK细胞中甲型流感病毒感染和生长的抑制作用。
麻疯树茎部的HO提取物促进了感染甲型H1N1流感病毒的MDCK细胞的存活。EtOAc和CHCl提取物产生了类似但较弱的效果。麻疯树茎部的HO、EtOAc和CHCl提取物抑制了甲型流感病毒H1N1的感染;HO提取物对MDCK细胞中的流感感染具有最强的抑制作用。EtOAc、Hex和CHCl提取物均抑制了甲型H1N1流感病毒的生长,CHCl提取物在MDCK细胞中表现出最强的活性。
从缅甸采集的麻疯树茎部的HO或CHCl提取物分别对MDCK细胞中甲型H1N1流感病毒的感染或生长表现出最强的抑制作用。这些结果表明,麻疯树的茎部可被视为一种抗流感草药以及开发抗流感化合物的潜在粗药物来源。