Hartmaier Ryan J, Charo Jehad, Fabrizio David, Goldberg Michael E, Albacker Lee A, Pao William, Chmielecki Juliann
Foundation Medicine, Inc, 150 2nd St, Cambridge, MA, 02141, USA.
Roche Pharma Research & Early Development, Basel, Switzerland.
Genome Med. 2017 Feb 24;9(1):16. doi: 10.1186/s13073-017-0408-2.
The integration of genomics with immunotherapy has potential value for cancer vaccine development. Given the clinical successes of immune checkpoint modulators, interest in cancer vaccines as therapeutic options has been revived. Current data suggest that each tumor contains a unique set of mutations (mutanome), thus requiring the creation of individualized cancer vaccines. However, rigorous analysis of non-individualized cancer immunotherapy approaches across multiple cancer types and in the context of known driver alterations has yet to be reported. We therefore set out to determine the feasibility of a generalizable cancer vaccine strategy based on targeting multiple neoantigens in an HLA-A/B subtype-directed manner.
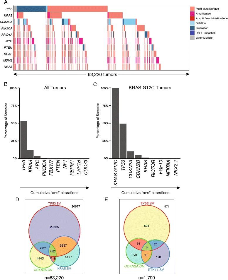
A cancer gene-focused, hybrid capture-based genomic analysis was performed on 63,220 unique tumors. Neoantigens were predicted using a combined peptide processing and MHC-I binding prediction tool (IEDB) for all recurrent (>10 tumors) missense alterations and non-frameshift indels for the two most common HLA-A/B subtypes in North American/European populations.
Despite being overwhelmingly unique overall, many mutanomes (~45%) contain at least one mutation from a set of ten mutations chosen to maximize the number of unique tumors. This held true for tumors driven by KRAS G12C (n = 1799), PIK3CA E545K (n = 1713), or EGFR L858R (n = 478) alterations, which define distinct sample subsets. We therefore hypothesized that sets of carefully selected mutations/neoantigens may allow the development of broadly applicable semi-universal cancer vaccines. To test the feasibility of such an approach, antigen processing and MHC-I binding prediction was applied for HLA subtypes A01:01/B08:01 and A02:01/B44:02. In tumors with a specific HLA type, 0.7 and 2.5% harbored at least one of a set of ten neoantigens predicted to bind to each subtype, respectively. In comparison, KRAS G12C-driven tumors produced similar results (0.8 and 2.6% for each HLA subtype, respectively), indicating that neoantigen targets still remain highly diverse even within the context of major driver mutations.
This "best case scenario" analysis of a large tumor set across multiple cancer types and in the context of driver alterations reveals that semi-universal, HLA-specific cancer vaccine strategies will be relevant to only a small subset of the general population. Similar analysis of whole exome/genome sequencing, although not currently feasible at scale in a clinical setting, will likely uncover further diversity.
基因组学与免疫疗法的整合对癌症疫苗开发具有潜在价值。鉴于免疫检查点调节剂在临床上取得的成功,人们对癌症疫苗作为治疗选择的兴趣得以复苏。目前的数据表明,每个肿瘤都包含一组独特的突变(突变组),因此需要研发个性化癌症疫苗。然而,尚未有关于在多种癌症类型以及已知驱动改变的背景下对非个性化癌症免疫疗法进行严格分析的报道。因此,我们着手确定一种基于以HLA - A/B亚型导向方式靶向多种新抗原的通用癌症疫苗策略的可行性。
对63220个独特肿瘤进行了基于癌症基因聚焦、杂交捕获的基因组分析。使用组合的肽处理和MHC - I结合预测工具(免疫表位数据库)对北美/欧洲人群中两种最常见的HLA - A/B亚型的所有复发性(>10个肿瘤)错义改变和非移码插入缺失预测新抗原。
尽管总体上绝大多数肿瘤的突变组是独特的,但许多突变组(约45%)包含从一组十个突变中至少一个突变,选择这组突变是为了使独特肿瘤的数量最大化。对于由KRAS G12C(n = 1799)、PIK3CA E545K(n = 1713)或EGFR L858R(n = 478)改变驱动的肿瘤(这些改变定义了不同的样本子集)也是如此。因此,我们假设精心挑选的突变/新抗原组可能有助于开发广泛适用的半通用癌症疫苗。为了测试这种方法的可行性,对HLA亚型A01:01/B08:01和A02:01/B44:02进行了抗原处理和MHC - I结合预测。在具有特定HLA类型的肿瘤中,分别有0.7%和2.5%的肿瘤含有预测与每种亚型结合的一组十个新抗原中的至少一个。相比之下,KRAS G12C驱动的肿瘤产生了类似的结果(每种HLA亚型分别为0.8%和2.6%),这表明即使在主要驱动突变的背景下,新抗原靶点仍然高度多样。
这种对多种癌症类型的大量肿瘤集在驱动改变背景下的“最佳情况”分析表明,半通用的、HLA特异性的癌症疫苗策略仅适用于一小部分普通人群。对全外显子组/基因组测序的类似分析,尽管目前在临床环境中大规模进行不可行,但可能会发现更多的多样性。