Suppr超能文献

钾通道相互作用蛋白2(KChIP2)是心脏兴奋性的核心转录调节因子。

KChIP2 is a core transcriptional regulator of cardiac excitability.

作者信息

Nassal Drew M, Wan Xiaoping, Liu Haiyan, Maleski Danielle, Ramirez-Navarro Angelina, Moravec Christine S, Ficker Eckhard, Laurita Kenneth R, Deschênes Isabelle

机构信息

Heart and Vascular Research Center, Department of Medicine, Case Western Reserve University, Cleveland, United States.

Department of Physiology and Biophysics, Case Western Reserve University, Cleveland, United States.

出版信息

Elife. 2017 Mar 6;6:e17304. doi: 10.7554/eLife.17304.

Abstract

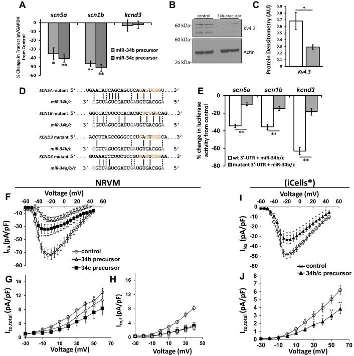
Arrhythmogenesis from aberrant electrical remodeling is a primary cause of death among patients with heart disease. Amongst a multitude of remodeling events, reduced expression of the ion channel subunit KChIP2 is consistently observed in numerous cardiac pathologies. However, it remains unknown if KChIP2 loss is merely a symptom or involved in disease development. Using rat and human derived cardiomyocytes, we identify a previously unobserved transcriptional capacity for cardiac KChIP2 critical in maintaining electrical stability. Through interaction with genetic elements, KChIP2 transcriptionally repressed the miRNAs miR-34b and miR-34c, which subsequently targeted key depolarizing () and repolarizing () currents altered in cardiac disease. Genetically maintaining KChIP2 expression or inhibiting miR-34 under pathologic conditions restored channel function and moreover, prevented the incidence of reentrant arrhythmias. This identifies the KChIP2/miR-34 axis as a central regulator in developing electrical dysfunction and reveals miR-34 as a therapeutic target for treating arrhythmogenesis in heart disease.

摘要

异常电重构引发的心律失常是心脏病患者死亡的主要原因。在众多重构事件中,离子通道亚基KChIP2的表达降低在多种心脏疾病中均持续被观察到。然而,KChIP2缺失仅仅是一种症状还是参与疾病发展仍不清楚。利用大鼠和人源心肌细胞,我们发现了心脏KChIP2一种此前未被观察到的转录能力,这对维持电稳定性至关重要。通过与遗传元件相互作用,KChIP2转录抑制了miRNA miR-34b和miR-34c,而这两种miRNA随后靶向了在心脏病中发生改变的关键去极化()和复极化()电流。在病理条件下通过基因方式维持KChIP2表达或抑制miR-34可恢复通道功能,此外,还可预防折返性心律失常的发生。这确定了KChIP2/miR-34轴是电功能障碍发展过程中的核心调节因子,并揭示了miR-34是治疗心脏病心律失常的一个治疗靶点。

https://cdn.ncbi.nlm.nih.gov/pmc/blobs/ff26/5338919/edb6aedc9924/elife-17304-fig1.jpg

文献AI研究员

20分钟写一篇综述,助力文献阅读效率提升50倍。

立即体验

用中文搜PubMed

大模型驱动的PubMed中文搜索引擎

马上搜索

文档翻译

学术文献翻译模型,支持多种主流文档格式。

立即体验