Suppr超能文献

黄曲霉毒素B1诱导巨噬细胞中活性氧介导的自噬和细胞外陷阱形成。

Aflatoxin B1 Induces Reactive Oxygen Species-Mediated Autophagy and Extracellular Trap Formation in Macrophages.

作者信息

An Yanan, Shi Xiaochen, Tang Xudong, Wang Yang, Shen Fengge, Zhang Qiaoli, Wang Chao, Jiang Mingguo, Liu Mingyuan, Yu Lu

机构信息

Key Laboratory for Zoonosis Research, Ministry of Education, Institute of Zoonosis, First Hospital of Jilin University, College of Veterinary Medicine and College of Animal Science, Jilin University Changchun, China.

Key Lab for New Drug Research of TCM, Research Institute of Tsinghua University in Shenzhen Shenzhen, China.

出版信息

Front Cell Infect Microbiol. 2017 Feb 23;7:53. doi: 10.3389/fcimb.2017.00053. eCollection 2017.

Abstract

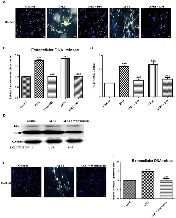
Aflatoxins are a group of highly toxic mycotoxins with high carcinogenicity that are commonly found in foods. Aflatoxin B1 (AFB1) is the most toxic member of the aflatoxin family. A recent study reported that AFB1 can induce autophagy, but whether AFB1 can induce extracellular traps (ETs) and the relationships among innate immune responses, reactive oxygen species (ROS), and autophagy and the ETs induced by AFB1 remain unknown. Here, we demonstrated that AFB1 induced a complete autophagic process in macrophages (MΦ) (THP-1 cells and RAW264.7 cells). In addition, AFB1 induced the generation of MΦ ETs (METs) in a dose-dependent manner. In particular, the formation of METs significantly reduced the AFB1 content. Further analysis using specific inhibitors showed that the inhibition of either autophagy or ROS prevented MET formation caused by AFB1, indicating that autophagy and ROS were required for AFB1-induced MET formation. The inhibition of ROS prevented autophagy, indicating that ROS generation occurred upstream of AFB1-induced autophagy. Taken together, these data suggest that AFB1 induces ROS-mediated autophagy and ETs formation and an M1 phenotype in MΦ.

摘要

黄曲霉毒素是一组具有高致癌性的剧毒霉菌毒素,常见于食物中。黄曲霉毒素B1(AFB1)是黄曲霉毒素家族中毒性最强的成员。最近一项研究报道,AFB1可诱导自噬,但AFB1是否能诱导细胞外陷阱(ETs)以及天然免疫反应、活性氧(ROS)、自噬与AFB1诱导的ETs之间的关系仍不清楚。在此,我们证明AFB1在巨噬细胞(MΦ)(THP-1细胞和RAW264.7细胞)中诱导了一个完整的自噬过程。此外,AFB1以剂量依赖的方式诱导MΦ ETs(METs)的产生。特别地,METs的形成显著降低了AFB1含量。使用特异性抑制剂的进一步分析表明,抑制自噬或ROS均可阻止AFB1引起的MET形成,这表明自噬和ROS是AFB1诱导MET形成所必需的。抑制ROS可阻止自噬,这表明ROS的产生发生在AFB1诱导的自噬上游。综上所述,这些数据表明AFB1诱导ROS介导的自噬和ETs形成以及MΦ中的M1表型。

https://cdn.ncbi.nlm.nih.gov/pmc/blobs/90eb/5322174/a5aa092e37bd/fcimb-07-00053-g0001.jpg

文献检索

告别复杂PubMed语法,用中文像聊天一样搜索,搜遍4000万医学文献。AI智能推荐,让科研检索更轻松。

立即免费搜索

文件翻译

保留排版,准确专业,支持PDF/Word/PPT等文件格式,支持 12+语言互译。

免费翻译文档

深度研究

AI帮你快速写综述,25分钟生成高质量综述,智能提取关键信息,辅助科研写作。

立即免费体验