Suppr超能文献

自然杀伤细胞的激活有助于乙型肝炎病毒在小鼠模型中的控制。

Natural killer cell activation contributes to hepatitis B viral control in a mouse model.

机构信息

Key Laboratory of Molecular Biology for Infectious Diseases (Ministry of Education), Institute for Viral Hepatitis, Department of Infectious Diseases, The Second Affiliated Hospital, Chongqing Medical University, Chongqing, China.

Department of Clinical Nutrition, The Second Affiliated Hospital of Chongqing Medical University, Chongqing, China.

出版信息

Sci Rep. 2017 Mar 22;7(1):314. doi: 10.1038/s41598-017-00387-2.

Abstract

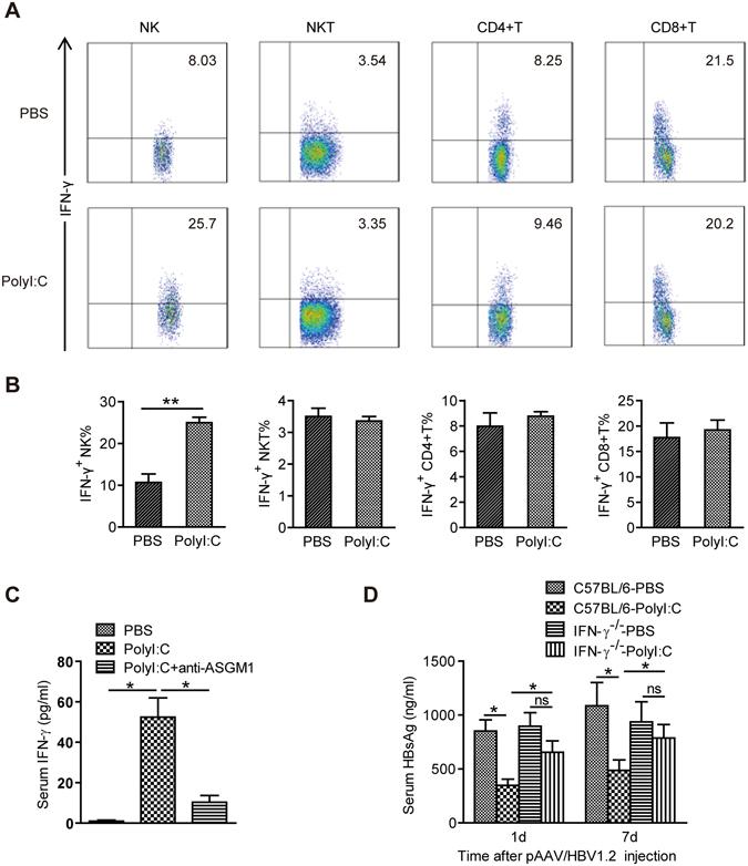
The roles of CD4 + T cells and CD8 + T cells in hepatitis B virus (HBV) infection have been well documented. However, the role of innate immunity in HBV infection remains obscure. Here we examined the effect of activation of innate immunity by polyinosinic: polycytidylic acid (PolyI:C) on HBV infection. A chronic HBV replication mouse model was established by hydrodynamical injection of pAAV/HBV1.2 plasmid into C57BL/6 mice. We found that HBV did not seem to induce an active NK-cell response in the mouse model. Early PolyI:C treatment markedly decreased serum HBV levels and led to HBV clearance. Following PolyI:C injection, NK cells were activated and accumulated in the liver. Depletion of NK cells markedly attenuated the anti-HBV activity of PolyI:C. Moreover, we found that IFN-γ production from NK cells was essential for the antiviral effect of PolyI:C in the model. Importantly, activation of NK cells by PolyI:C could also lead to HBV suppression in HBV-tolerant mice and HBV-transgenic mice. These results suggest that activated NK cells might suppress HBV and contribute to HBV clearance during natural HBV infection. In addition, therapeutic activation of NK cells may represent a new strategy for the treatment of chronic HBV infection.

摘要

CD4+T 细胞和 CD8+T 细胞在乙型肝炎病毒(HBV)感染中的作用已得到充分证实。然而,固有免疫在 HBV 感染中的作用仍不清楚。在这里,我们研究了多聚肌苷酸:多聚胞苷酸(PolyI:C)激活固有免疫对 HBV 感染的影响。通过向 C57BL/6 小鼠水动力注射 pAAV/HBV1.2 质粒,建立了慢性 HBV 复制小鼠模型。我们发现 HBV 在小鼠模型中似乎不会诱导NK 细胞的主动反应。早期 PolyI:C 治疗显著降低血清 HBV 水平并导致 HBV 清除。PolyI:C 注射后,NK 细胞被激活并在肝脏中积聚。NK 细胞耗竭显著减弱了 PolyI:C 的抗 HBV 活性。此外,我们发现 NK 细胞产生 IFN-γ对于模型中 PolyI:C 的抗病毒作用至关重要。重要的是,PolyI:C 激活 NK 细胞也可以抑制 HBV 耐受小鼠和 HBV 转基因小鼠中的 HBV。这些结果表明,激活的 NK 细胞可能抑制 HBV 并有助于自然 HBV 感染期间的 HBV 清除。此外,NK 细胞的治疗性激活可能代表治疗慢性 HBV 感染的一种新策略。

https://cdn.ncbi.nlm.nih.gov/pmc/blobs/5df6/5428210/e0701958b0cf/41598_2017_387_Fig1_HTML.jpg

文献检索

告别复杂PubMed语法,用中文像聊天一样搜索,搜遍4000万医学文献。AI智能推荐,让科研检索更轻松。

立即免费搜索

文件翻译

保留排版,准确专业,支持PDF/Word/PPT等文件格式,支持 12+语言互译。

免费翻译文档

深度研究

AI帮你快速写综述,25分钟生成高质量综述,智能提取关键信息,辅助科研写作。

立即免费体验