Suppr超能文献

Wnt/Tcf1信号通路通过激活Ink4/Arf基因座来限制胚胎干细胞周期。

Wnt/Tcf1 pathway restricts embryonic stem cell cycle through activation of the Ink4/Arf locus.

作者信息

De Jaime-Soguero Anchel, Aulicino Francesco, Ertaylan Gokhan, Griego Anna, Cerrato Aniello, Tallam Aravind, Del Sol Antonio, Cosma Maria Pia, Lluis Frederic

机构信息

KU Leuven Stem Cell Institute, Department of Development and Regeneration, Stem Cell Signalling laboratory, Herestraat 49, Onderwijs en Navorsing 4, Leuven, Belgium.

Centre for Genomic Regulation (CRG), The Barcelona Institute of Science and Technology, Dr. Aiguader 88, Barcelona, Spain.

出版信息

PLoS Genet. 2017 Mar 27;13(3):e1006682. doi: 10.1371/journal.pgen.1006682. eCollection 2017 Mar.

Abstract

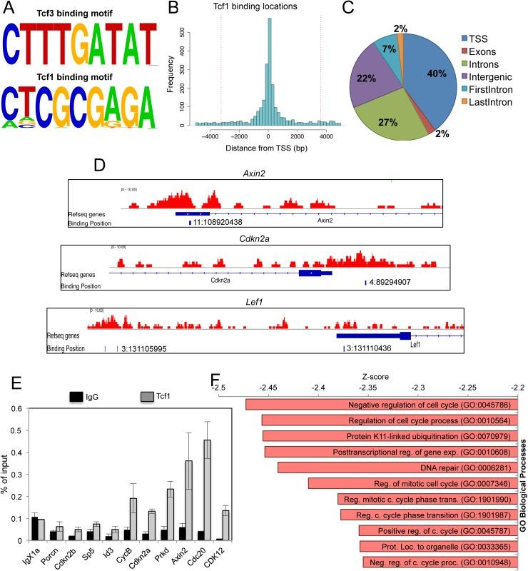
Understanding the mechanisms regulating cell cycle, proliferation and potency of pluripotent stem cells guarantees their safe use in the clinic. Embryonic stem cells (ESCs) present a fast cell cycle with a short G1 phase. This is due to the lack of expression of cell cycle inhibitors, which ultimately determines naïve pluripotency by holding back differentiation. The canonical Wnt/β-catenin pathway controls mESC pluripotency via the Wnt-effector Tcf3. However, if the activity of the Wnt/β-catenin controls the cell cycle of mESCs remains unknown. Here we show that the Wnt-effector Tcf1 is recruited to and triggers transcription of the Ink4/Arf tumor suppressor locus. Thereby, the activation of the Wnt pathway, a known mitogenic pathway in somatic tissues, restores G1 phase and drastically reduces proliferation of mESCs without perturbing pluripotency. Tcf1, but not Tcf3, is recruited to a palindromic motif enriched in the promoter of cell cycle repressor genes, such as p15Ink4b, p16Ink4a and p19Arf, which mediate the Wnt-dependent anti-proliferative effect in mESCs. Consistently, ablation of β-catenin or Tcf1 expression impairs Wnt-dependent cell cycle regulation. All together, here we showed that Wnt signaling controls mESC pluripotency and proliferation through non-overlapping functions of distinct Tcf factors.

摘要

了解调节多能干细胞的细胞周期、增殖和潜能的机制,能确保其在临床中的安全应用。胚胎干细胞(ESC)具有快速的细胞周期,G1期较短。这是由于缺乏细胞周期抑制剂的表达,而细胞周期抑制剂通过抑制分化最终决定了原始多能性。经典的Wnt/β-连环蛋白信号通路通过Wnt效应因子Tcf3控制小鼠胚胎干细胞(mESC)的多能性。然而,Wnt/β-连环蛋白的活性是否控制mESC的细胞周期仍不清楚。在这里,我们表明Wnt效应因子Tcf1被招募到Ink4/Arf肿瘤抑制基因座并触发其转录。因此,Wnt信号通路(一种在体细胞组织中已知的促有丝分裂信号通路)的激活恢复了G1期并显著降低了mESC的增殖,而不会干扰其多能性。Tcf1而非Tcf3被招募到富含细胞周期抑制基因(如p15Ink4b、p16Ink4a和p19Arf)启动子中的回文基序上,这些基因介导了Wnt依赖的mESC抗增殖作用。一致地,β-连环蛋白或Tcf1表达的缺失会损害Wnt依赖的细胞周期调控。总之,我们在此表明Wnt信号通过不同Tcf因子的非重叠功能控制mESC的多能性和增殖。

https://cdn.ncbi.nlm.nih.gov/pmc/blobs/0237/5386305/a74e03f3aecc/pgen.1006682.g001.jpg

文献AI研究员

20分钟写一篇综述,助力文献阅读效率提升50倍。

立即体验

用中文搜PubMed

大模型驱动的PubMed中文搜索引擎

马上搜索

文档翻译

学术文献翻译模型,支持多种主流文档格式。

立即体验