• 文献检索
  • 文档翻译
  • 深度研究
  • 学术资讯
  • Suppr Zotero 插件Zotero 插件
  • 邀请有礼
  • 套餐&价格
  • 历史记录
应用&插件
Suppr Zotero 插件Zotero 插件浏览器插件Mac 客户端Windows 客户端微信小程序
定价
高级版会员购买积分包购买API积分包
服务
文献检索文档翻译深度研究API 文档MCP 服务
关于我们
关于 Suppr公司介绍联系我们用户协议隐私条款
关注我们

Suppr 超能文献

核心技术专利:CN118964589B侵权必究
粤ICP备2023148730 号-1Suppr @ 2026

文献检索

告别复杂PubMed语法,用中文像聊天一样搜索,搜遍4000万医学文献。AI智能推荐,让科研检索更轻松。

立即免费搜索

文件翻译

保留排版,准确专业,支持PDF/Word/PPT等文件格式,支持 12+语言互译。

免费翻译文档

深度研究

AI帮你快速写综述,25分钟生成高质量综述,智能提取关键信息,辅助科研写作。

立即免费体验

Yip1A在人宫颈癌细胞中的新型促生存功能:未折叠蛋白反应的IRE1和PERK途径的组成性激活

Novel prosurvival function of Yip1A in human cervical cancer cells: constitutive activation of the IRE1 and PERK pathways of the unfolded protein response.

作者信息

Taguchi Yuki, Horiuchi Yuta, Kano Fumi, Murata Masayuki

机构信息

Laboratory of Frontier Image Analysis, Graduate School of Arts and Sciences, The University of Tokyo, 3-8-1 Komaba, Meguro-ku, Tokyo 153-8902, Japan.

Department of Life Sciences, Graduate School of Arts and Sciences, The University of Tokyo, 3-8-1 Komaba, Meguro-ku, Tokyo 153-8902, Japan.

出版信息

Cell Death Dis. 2017 Mar 30;8(3):e2718. doi: 10.1038/cddis.2017.147.

DOI:10.1038/cddis.2017.147
PMID:28358375
原文链接:https://pmc.ncbi.nlm.nih.gov/articles/PMC5386543/
Abstract

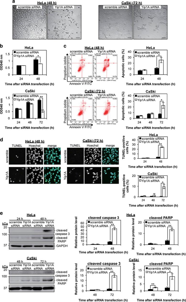
Cancer cells are under chronic endoplasmic reticulum (ER) stress due to hypoxia, low levels of nutrients, and a high metabolic demand for proliferation. To survive, they constitutively activate the unfolded protein response (UPR). The inositol-requiring protein 1 (IRE1) and protein kinase RNA-like ER kinase (PERK) signaling branches of the UPR have been shown to have cytoprotective roles in cancer cells. UPR-induced autophagy is another prosurvival strategy of cancer cells, possibly to remove misfolded proteins and supply nutrients. However, the mechanisms by which cancer cells exploit the UPR and autophagy machinery to promote survival and the molecules that are essential for these processes remain to be elucidated. Recently, a multipass membrane protein, Yip1A, was shown to function in the activation of IRE1 and in UPR-induced autophagy. In the present study, we explored the possible role of Yip1A in activation of the UPR by cancer cells for their survival, and found that depletion of Yip1A by RNA interference (RNAi) induced apoptotic cell death in HeLa and CaSki cervical cancer cells. Intriguingly, Yip1A was found to activate the IRE1 and PERK pathways of the UPR constitutively in HeLa and CaSki cells. Yip1A mediated the phosphorylation of IRE1 and also engaged in the transcription of PERK. The activation of these signaling pathways upregulated the expression of anti-apoptotic proteins and autophagy-related proteins. These events might enhance resistance to apoptosis and promote cytoprotective autophagy in HeLa and CaSki cells. The present study is the first to uncover a key prosurvival modulator, Yip1A, which coordinates IRE1 signaling with PERK signaling to support the survival of HeLa and CaSki cervical cancer cells.

摘要

由于缺氧、营养物质水平低以及增殖对代谢的高需求,癌细胞处于慢性内质网(ER)应激状态。为了存活,它们持续激活未折叠蛋白反应(UPR)。UPR的肌醇需求蛋白1(IRE1)和蛋白激酶RNA样内质网激酶(PERK)信号分支已被证明在癌细胞中具有细胞保护作用。UPR诱导的自噬是癌细胞的另一种促生存策略,可能用于清除错误折叠的蛋白质并提供营养物质。然而,癌细胞利用UPR和自噬机制促进存活的机制以及这些过程所必需的分子仍有待阐明。最近,一种多次跨膜蛋白Yip1A被证明在IRE1的激活和UPR诱导的自噬中发挥作用。在本研究中,我们探讨了Yip1A在癌细胞激活UPR以促进其存活中的可能作用,发现通过RNA干扰(RNAi)耗尽Yip1A会诱导HeLa和CaSki宫颈癌细胞发生凋亡性细胞死亡。有趣的是,在HeLa和CaSki细胞中发现Yip1A持续激活UPR的IRE1和PERK途径。Yip1A介导IRE1的磷酸化,还参与PERK的转录。这些信号通路的激活上调了抗凋亡蛋白和自噬相关蛋白的表达。这些事件可能增强HeLa和CaSki细胞对凋亡的抗性并促进细胞保护性自噬。本研究首次揭示了一种关键的促生存调节因子Yip1A,它协调IRE1信号与PERK信号以支持HeLa和CaSki宫颈癌细胞的存活。

https://cdn.ncbi.nlm.nih.gov/pmc/blobs/8195/5386543/2bc4492a918b/cddis2017147f7.jpg
https://cdn.ncbi.nlm.nih.gov/pmc/blobs/8195/5386543/4a6e761fa9eb/cddis2017147f1.jpg
https://cdn.ncbi.nlm.nih.gov/pmc/blobs/8195/5386543/31c6e7c0d444/cddis2017147f2.jpg
https://cdn.ncbi.nlm.nih.gov/pmc/blobs/8195/5386543/49419d0fb8f3/cddis2017147f3.jpg
https://cdn.ncbi.nlm.nih.gov/pmc/blobs/8195/5386543/4187d38807e5/cddis2017147f5.jpg
https://cdn.ncbi.nlm.nih.gov/pmc/blobs/8195/5386543/2a0593f79825/cddis2017147f6.jpg
https://cdn.ncbi.nlm.nih.gov/pmc/blobs/8195/5386543/2bc4492a918b/cddis2017147f7.jpg
https://cdn.ncbi.nlm.nih.gov/pmc/blobs/8195/5386543/4a6e761fa9eb/cddis2017147f1.jpg
https://cdn.ncbi.nlm.nih.gov/pmc/blobs/8195/5386543/31c6e7c0d444/cddis2017147f2.jpg
https://cdn.ncbi.nlm.nih.gov/pmc/blobs/8195/5386543/49419d0fb8f3/cddis2017147f3.jpg
https://cdn.ncbi.nlm.nih.gov/pmc/blobs/8195/5386543/4187d38807e5/cddis2017147f5.jpg
https://cdn.ncbi.nlm.nih.gov/pmc/blobs/8195/5386543/2a0593f79825/cddis2017147f6.jpg
https://cdn.ncbi.nlm.nih.gov/pmc/blobs/8195/5386543/2bc4492a918b/cddis2017147f7.jpg

相似文献

1
Novel prosurvival function of Yip1A in human cervical cancer cells: constitutive activation of the IRE1 and PERK pathways of the unfolded protein response.Yip1A在人宫颈癌细胞中的新型促生存功能:未折叠蛋白反应的IRE1和PERK途径的组成性激活
Cell Death Dis. 2017 Mar 30;8(3):e2718. doi: 10.1038/cddis.2017.147.
2
Yip1A, a novel host factor for the activation of the IRE1 pathway of the unfolded protein response during Brucella infection.Yip1A,一种在布鲁氏菌感染期间激活未折叠蛋白反应的IRE1途径的新型宿主因子。
PLoS Pathog. 2015 Mar 5;11(3):e1004747. doi: 10.1371/journal.ppat.1004747. eCollection 2015 Mar.
3
The kinase PERK and the transcription factor ATF4 play distinct and essential roles in autophagy resulting from tunicamycin-induced ER stress.PERK 激酶和 ATF4 转录因子在衣霉素诱导的内质网应激导致的自噬中发挥独特且必不可少的作用。
J Biol Chem. 2019 May 17;294(20):8197-8217. doi: 10.1074/jbc.RA118.002829. Epub 2019 Mar 29.
4
A Systems Biological View of Life-and-Death Decision with Respect to Endoplasmic Reticulum Stress-The Role of PERK Pathway.关于内质网应激的生死抉择的系统生物学观点——PERK 途径的作用
Int J Mol Sci. 2017 Jan 5;18(1):58. doi: 10.3390/ijms18010058.
5
Imaging of single cell responses to ER stress indicates that the relative dynamics of IRE1/XBP1 and PERK/ATF4 signalling rather than a switch between signalling branches determine cell survival.对内质网应激的单细胞反应成像表明,IRE1/XBP1和PERK/ATF4信号通路的相对动力学而非信号分支之间的转换决定细胞存活。
Cell Death Differ. 2015 Sep;22(9):1502-16. doi: 10.1038/cdd.2014.241. Epub 2015 Jan 30.
6
Coordination between Two Branches of the Unfolded Protein Response Determines Apoptotic Cell Fate.未折叠蛋白反应两个分支之间的协调决定细胞凋亡命运。
Mol Cell. 2018 Aug 16;71(4):629-636.e5. doi: 10.1016/j.molcel.2018.06.038.
7
The Human Cytomegalovirus Endoplasmic Reticulum-Resident Glycoprotein UL148 Activates the Unfolded Protein Response.人巨细胞病毒内质网驻留糖蛋白 UL148 激活未折叠蛋白反应。
J Virol. 2018 Sep 26;92(20). doi: 10.1128/JVI.00896-18. Print 2018 Oct 15.
8
Divergent effects of PERK and IRE1 signaling on cell viability.PERK和IRE1信号通路对细胞活力的不同影响。
PLoS One. 2009;4(1):e4170. doi: 10.1371/journal.pone.0004170. Epub 2009 Jan 12.
9
PDI is an essential redox-sensitive activator of PERK during the unfolded protein response (UPR).在未折叠蛋白反应(UPR)过程中,PDI是PERK必需的氧化还原敏感激活剂。
Cell Death Dis. 2017 Aug 10;8(8):e2986. doi: 10.1038/cddis.2017.369.
10
TMEM33: a new stress-inducible endoplasmic reticulum transmembrane protein and modulator of the unfolded protein response signaling.跨膜蛋白33(TMEM33):一种新的应激诱导型内质网跨膜蛋白及未折叠蛋白反应信号的调节剂。
Breast Cancer Res Treat. 2015 Sep;153(2):285-97. doi: 10.1007/s10549-015-3536-7. Epub 2015 Aug 13.

引用本文的文献

1
Vitamin D receptor (VDR) mediates the quiescence of activated hepatic stellate cells (aHSCs) by regulating M2 macrophage exosomal smooth muscle cell-associated protein 5 (SMAP-5).维生素 D 受体 (VDR) 通过调节 M2 巨噬细胞外泌体平滑肌细胞相关蛋白 5 (SMAP-5) 来介导活化的肝星状细胞 (aHSCs) 的静止。
J Zhejiang Univ Sci B. 2023 Mar 15;24(3):248-261. doi: 10.1631/jzus.B2200383.
2
SFN Enhanced the Radiosensitivity of Cervical Cancer Cells via Activating LATS2 and Blocking Rad51/MDC1 Recruitment to DNA Damage Site.SFN通过激活LATS2并阻止Rad51/MDC1募集到DNA损伤位点来增强宫颈癌细胞的放射敏感性。
Cancers (Basel). 2022 Apr 8;14(8):1872. doi: 10.3390/cancers14081872.
3

本文引用的文献

1
An initial phase of JNK activation inhibits cell death early in the endoplasmic reticulum stress response.JNK激活的初始阶段在内质网应激反应早期抑制细胞死亡。
J Cell Sci. 2016 Jun 15;129(12):2317-2328. doi: 10.1242/jcs.179127. Epub 2016 Apr 27.
2
Activation of unfolded protein response protects osteosarcoma cells from cisplatin-induced apoptosis through NF-κB pathway.未折叠蛋白反应的激活通过核因子κB途径保护骨肉瘤细胞免受顺铂诱导的凋亡。
Int J Clin Exp Pathol. 2015 Sep 1;8(9):10204-15. eCollection 2015.
3
Proteostasis control by the unfolded protein response.
Unfolded Protein Response Is Activated by Aurora Kinase A in Esophageal Adenocarcinoma.
未折叠蛋白反应在食管腺癌中由极光激酶A激活。
Cancers (Basel). 2022 Mar 9;14(6):1401. doi: 10.3390/cancers14061401.
4
HEPN RNases - an emerging class of functionally distinct RNA processing and degradation enzymes.HEP N 核糖核酸酶——一类具有不同功能的新兴 RNA 加工和降解酶。
Crit Rev Biochem Mol Biol. 2021 Feb;56(1):88-108. doi: 10.1080/10409238.2020.1856769. Epub 2020 Dec 22.
5
YIPF5 mutations cause neonatal diabetes and microcephaly through endoplasmic reticulum stress.YIPF5 突变通过内质网应激导致新生儿糖尿病和小头畸形。
J Clin Invest. 2020 Dec 1;130(12):6338-6353. doi: 10.1172/JCI141455.
6
FNDC3B is associated with ER stress and poor prognosis in cervical cancer.FNDC3B与宫颈癌中的内质网应激及不良预后相关。
Oncol Lett. 2020 Jan;19(1):406-414. doi: 10.3892/ol.2019.11098. Epub 2019 Nov 14.
7
Endoplasmic Reticulum Stress Pathway, the Unfolded Protein Response, Modulates Immune Function in the Tumor Microenvironment to Impact Tumor Progression and Therapeutic Response.内质网应激途径、未折叠蛋白反应调节肿瘤微环境中的免疫功能,影响肿瘤进展和治疗反应。
Int J Mol Sci. 2019 Dec 25;21(1):169. doi: 10.3390/ijms21010169.
8
Characteristics and Functions of the Yip1 Domain Family (YIPF), Multi-Span Transmembrane Proteins Mainly Localized to the Golgi Apparatus.Yip1结构域家族(YIPF)的特征与功能,YIPF是主要定位于高尔基体的多跨膜蛋白。
Front Cell Dev Biol. 2019 Jul 30;7:130. doi: 10.3389/fcell.2019.00130. eCollection 2019.
9
Treatment of established TH2 cells with 4μ8c, an inhibitor of IRE1α, blocks IL-5 but not IL-4 secretion.用 IRE1α 抑制剂 4μ8c 处理已建立的 TH2 细胞会阻断 IL-5 的分泌,但不影响 IL-4 的分泌。
BMC Immunol. 2019 Jan 10;20(1):3. doi: 10.1186/s12865-018-0283-7.
未折叠蛋白反应对蛋白质稳态的调控
Nat Cell Biol. 2015 Jul;17(7):829-38. doi: 10.1038/ncb3184.
4
Yip1A, a novel host factor for the activation of the IRE1 pathway of the unfolded protein response during Brucella infection.Yip1A,一种在布鲁氏菌感染期间激活未折叠蛋白反应的IRE1途径的新型宿主因子。
PLoS Pathog. 2015 Mar 5;11(3):e1004747. doi: 10.1371/journal.ppat.1004747. eCollection 2015 Mar.
5
Oncogenic BRAF induces chronic ER stress condition resulting in increased basal autophagy and apoptotic resistance of cutaneous melanoma.致癌性BRAF诱导慢性内质网应激状态,导致皮肤黑色素瘤的基础自噬增加和凋亡抗性增强。
Cell Death Differ. 2015 Jun;22(6):946-58. doi: 10.1038/cdd.2014.183. Epub 2014 Nov 7.
6
The impact of the endoplasmic reticulum protein-folding environment on cancer development.内质网蛋白折叠环境对癌症发展的影响。
Nat Rev Cancer. 2014 Sep;14(9):581-97. doi: 10.1038/nrc3800.
7
The unfolded protein response as a target for cancer therapy.作为癌症治疗靶点的未折叠蛋白反应
Biochim Biophys Acta. 2014 Dec;1846(2):277-84. doi: 10.1016/j.bbcan.2014.07.006. Epub 2014 Jul 25.
8
Targeting ER stress-induced autophagy overcomes BRAF inhibitor resistance in melanoma.靶向 ER 应激诱导的自噬克服黑色素瘤中 BRAF 抑制剂耐药性。
J Clin Invest. 2014 Mar;124(3):1406-17. doi: 10.1172/JCI70454. Epub 2014 Feb 24.
9
Oxidized lipids activate autophagy in a JNK-dependent manner by stimulating the endoplasmic reticulum stress response.氧化脂质通过刺激内质网应激反应,以JNK依赖的方式激活自噬。
Redox Biol. 2013 Jan 26;1(1):56-64. doi: 10.1016/j.redox.2012.10.003. eCollection 2013.
10
New small molecule inhibitors of UPR activation demonstrate that PERK, but not IRE1α signaling is essential for promoting adaptation and survival to hypoxia.新型小分子 UPR 激活抑制剂表明,PERK 信号通路而非 IRE1α 信号通路对于促进低氧适应和生存是必需的。
Radiother Oncol. 2013 Sep;108(3):541-7. doi: 10.1016/j.radonc.2013.06.005. Epub 2013 Jul 3.