• 文献检索
  • 文档翻译
  • 深度研究
  • 学术资讯
  • Suppr Zotero 插件Zotero 插件
  • 邀请有礼
  • 套餐&价格
  • 历史记录
应用&插件
Suppr Zotero 插件Zotero 插件浏览器插件Mac 客户端Windows 客户端微信小程序
定价
高级版会员购买积分包购买API积分包
服务
文献检索文档翻译深度研究API 文档MCP 服务
关于我们
关于 Suppr公司介绍联系我们用户协议隐私条款
关注我们

Suppr 超能文献

核心技术专利:CN118964589B侵权必究
粤ICP备2023148730 号-1Suppr @ 2026

文献检索

告别复杂PubMed语法,用中文像聊天一样搜索,搜遍4000万医学文献。AI智能推荐,让科研检索更轻松。

立即免费搜索

文件翻译

保留排版,准确专业,支持PDF/Word/PPT等文件格式,支持 12+语言互译。

免费翻译文档

深度研究

AI帮你快速写综述,25分钟生成高质量综述,智能提取关键信息,辅助科研写作。

立即免费体验

RelA/p65抑制通过调节炎症、细胞增殖和凋亡来预防肌腱粘连。

RelA/p65 inhibition prevents tendon adhesion by modulating inflammation, cell proliferation, and apoptosis.

作者信息

Chen Shuai, Jiang Shichao, Zheng Wei, Tu Bing, Liu Shen, Ruan Hongjiang, Fan Cunyi

机构信息

Department of Orthopaedics, Shanghai Jiao Tong University Affiliated Sixth People's Hospital, 600 Yishan Road, Shanghai 200233, People's Republic of China.

Department of Orthopaedics, Shandong Provincial Hospital Affiliated to Shandong University, No. 324 Jingwu Road, Jinan 250021, Shandong, People's Republic of China.

出版信息

Cell Death Dis. 2017 Mar 30;8(3):e2710. doi: 10.1038/cddis.2017.135.

DOI:10.1038/cddis.2017.135
PMID:28358376
原文链接:https://pmc.ncbi.nlm.nih.gov/articles/PMC5386538/
Abstract

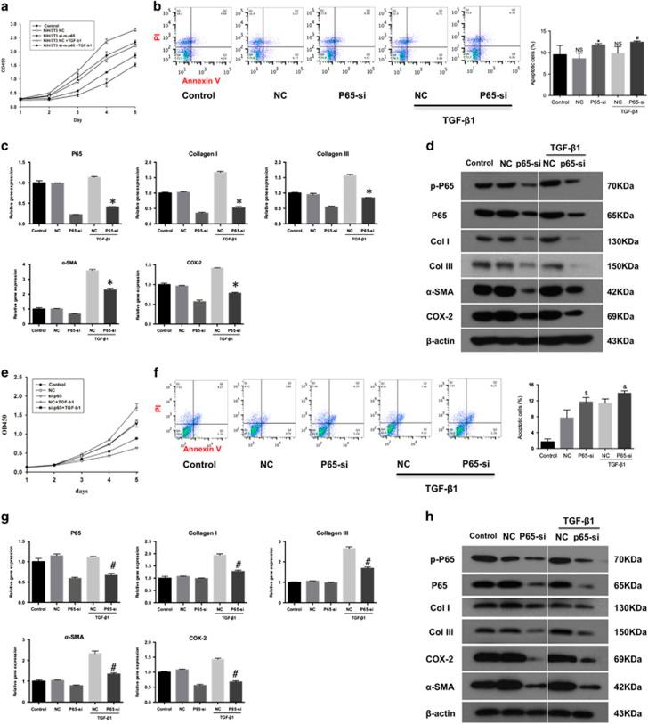
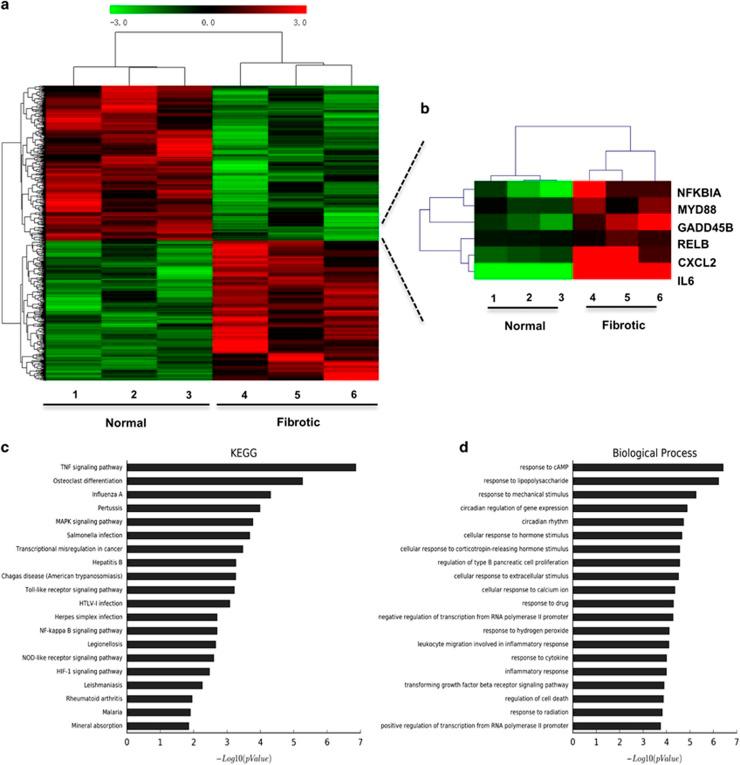
Peritendinous tissue fibrosis which leads to poor tendon function is a worldwide clinical problem; however, its mechanism remains unclear. Transcription factor RelA/p65, an important subunit in the NF-κB complex, is known to have a critical role in many fibrotic diseases. Here, we show that RelA/p65 functions as a core fibrogenic regulator in tendon adhesion and that its inhibition exerts an anti-fibrogenic effect on peritendinous adhesion. We detected the upregulation of the NF-κB pathway in human tendon adhesion using a gene chip microarray assay and revealed the overexpression of p65 and extracellular matrix (ECM) proteins Collagen I, Collagen III, and α-smooth muscle actin (α-SMA) in human fibrotic tissues by immunohistochemistry and western blotting. We also found that in a rat model of tendon injury, p65 expression correlated with tendon adhesion, whereas its inhibition by small interfering (si)RNA prevented fibrous tissue formation and inflammatory reaction as evidenced by macroscopic, biomechanical, histological, immunohistochemical, and western blotting analyses. Furthermore, in cultured fibroblasts, p65-siRNA, p65-specific inhibitor, Helenalin and JSH23 suppressed cell proliferation and promoted apoptosis, whereas inhibiting the mRNA and protein expression of ECM components and cyclo-oxygenase-2, an inflammatory factor involved in tendon adhesion. Our findings indicate that p65 has a critical role in peritendinous tissue fibrosis and suggest that p65 knockdown may be a promising therapeutic approach to prevent tendon adhesion.

摘要

导致肌腱功能不良的腱周组织纤维化是一个全球性的临床问题;然而,其机制仍不清楚。转录因子RelA/p65是核因子κB(NF-κB)复合物中的一个重要亚基,已知在许多纤维化疾病中起关键作用。在此,我们表明RelA/p65在肌腱粘连中作为核心促纤维化调节因子发挥作用,并且对其抑制可对腱周粘连产生抗纤维化作用。我们使用基因芯片微阵列分析检测了人肌腱粘连中NF-κB通路的上调,并通过免疫组织化学和蛋白质印迹法揭示了人纤维化组织中p65以及细胞外基质(ECM)蛋白Ⅰ型胶原、Ⅲ型胶原和α平滑肌肌动蛋白(α-SMA)的过表达。我们还发现,在大鼠肌腱损伤模型中,p65表达与肌腱粘连相关,而小干扰(si)RNA对其的抑制可防止纤维组织形成和炎症反应,宏观、生物力学、组织学、免疫组织化学和蛋白质印迹分析均证实了这一点。此外,在培养的成纤维细胞中,p65-siRNA、p65特异性抑制剂海伦alin和JSH23抑制细胞增殖并促进细胞凋亡,同时抑制ECM成分以及参与肌腱粘连的炎症因子环氧合酶-2的mRNA和蛋白表达。我们的研究结果表明,p65在腱周组织纤维化中起关键作用,并提示敲低p65可能是预防肌腱粘连的一种有前景的治疗方法。

https://cdn.ncbi.nlm.nih.gov/pmc/blobs/f87d/5386538/7c47d156566b/cddis2017135f7.jpg
https://cdn.ncbi.nlm.nih.gov/pmc/blobs/f87d/5386538/93d1e25973d7/cddis2017135f1.jpg
https://cdn.ncbi.nlm.nih.gov/pmc/blobs/f87d/5386538/dbc7e1b06202/cddis2017135f2.jpg
https://cdn.ncbi.nlm.nih.gov/pmc/blobs/f87d/5386538/99f6d45ecefe/cddis2017135f3.jpg
https://cdn.ncbi.nlm.nih.gov/pmc/blobs/f87d/5386538/7bbb158aa21e/cddis2017135f4.jpg
https://cdn.ncbi.nlm.nih.gov/pmc/blobs/f87d/5386538/6d78bf4406af/cddis2017135f5.jpg
https://cdn.ncbi.nlm.nih.gov/pmc/blobs/f87d/5386538/aafc3523b6c4/cddis2017135f6.jpg
https://cdn.ncbi.nlm.nih.gov/pmc/blobs/f87d/5386538/7c47d156566b/cddis2017135f7.jpg
https://cdn.ncbi.nlm.nih.gov/pmc/blobs/f87d/5386538/93d1e25973d7/cddis2017135f1.jpg
https://cdn.ncbi.nlm.nih.gov/pmc/blobs/f87d/5386538/dbc7e1b06202/cddis2017135f2.jpg
https://cdn.ncbi.nlm.nih.gov/pmc/blobs/f87d/5386538/99f6d45ecefe/cddis2017135f3.jpg
https://cdn.ncbi.nlm.nih.gov/pmc/blobs/f87d/5386538/7bbb158aa21e/cddis2017135f4.jpg
https://cdn.ncbi.nlm.nih.gov/pmc/blobs/f87d/5386538/6d78bf4406af/cddis2017135f5.jpg
https://cdn.ncbi.nlm.nih.gov/pmc/blobs/f87d/5386538/aafc3523b6c4/cddis2017135f6.jpg
https://cdn.ncbi.nlm.nih.gov/pmc/blobs/f87d/5386538/7c47d156566b/cddis2017135f7.jpg

相似文献

1
RelA/p65 inhibition prevents tendon adhesion by modulating inflammation, cell proliferation, and apoptosis.RelA/p65抑制通过调节炎症、细胞增殖和凋亡来预防肌腱粘连。
Cell Death Dis. 2017 Mar 30;8(3):e2710. doi: 10.1038/cddis.2017.135.
2
Chitosan prevents adhesion during rabbit flexor tendon repair via the sirtuin 1 signaling pathway.壳聚糖通过沉默调节蛋白1信号通路预防兔屈肌腱修复过程中的粘连。
Mol Med Rep. 2015 Sep;12(3):4598-4603. doi: 10.3892/mmr.2015.4007. Epub 2015 Jun 30.
3
Upregulation of HSP72 attenuates tendon adhesion by regulating fibroblast proliferation and collagen production via blockade of the STAT3 signaling pathway.热休克蛋白 72 的上调通过阻断 STAT3 信号通路抑制成纤维细胞增殖和胶原产生,从而减轻肌腱粘连。
Cell Signal. 2020 Jul;71:109606. doi: 10.1016/j.cellsig.2020.109606. Epub 2020 Mar 19.
4
Hydroxycamptothecin Inhibits Peritendinous Adhesion the Endoplasmic Reticulum Stress-Dependent Apoptosis.羟基喜树碱通过内质网应激依赖性凋亡抑制肌腱周围粘连
Front Pharmacol. 2019 Sep 4;10:967. doi: 10.3389/fphar.2019.00967. eCollection 2019.
5
Metformin prevents peritendinous fibrosis by inhibiting transforming growth factor-β signaling.二甲双胍通过抑制转化生长因子-β信号传导来预防肌腱周围纤维化。
Oncotarget. 2017 Oct 9;8(60):101784-101794. doi: 10.18632/oncotarget.21695. eCollection 2017 Nov 24.
6
Knockdown of NF-κB p65 subunit expression suppresses growth of nude mouse lung tumour cell xenografts by inhibition of Bcl-2 apoptotic pathway.敲低NF-κB p65亚基表达通过抑制Bcl-2凋亡途径抑制裸鼠肺肿瘤细胞异种移植瘤的生长。
Cell Biochem Funct. 2015 Jul;33(5):320-5. doi: 10.1002/cbf.3117. Epub 2015 Jul 15.
7
Fluvastatin attenuates hepatic steatosis-induced fibrogenesis in rats through inhibiting paracrine effect of hepatocyte on hepatic stellate cells.氟伐他汀通过抑制肝细胞对肝星状细胞的旁分泌作用减轻大鼠肝脂肪变性诱导的纤维化。
BMC Gastroenterol. 2015 Feb 15;15:22. doi: 10.1186/s12876-015-0248-8.
8
Hydroxycamptothecin Prevents Fibrotic Pathways in Fibroblasts In Vitro.羟基喜树碱抑制体外成纤维细胞中纤维化途径。
IUBMB Life. 2019 May;71(5):653-662. doi: 10.1002/iub.2013. Epub 2019 Jan 28.
9
Protein kinase C-α (PKCα) modulates cell apoptosis by stimulating nuclear translocation of NF-kappa-B p65 in urothelial cell carcinoma of the bladder.蛋白激酶C-α(PKCα)通过刺激膀胱尿路上皮细胞癌中核因子-κB p65的核转位来调节细胞凋亡。
BMC Cancer. 2017 Jun 19;17(1):432. doi: 10.1186/s12885-017-3401-7.
10
Anti-inflammatory and anti-catabolic effects of TENDOACTIVE® on human tenocytes in vitro.TENDOACTIVE® 对体外人肌腱细胞的抗炎和抗分解代谢作用。
Histol Histopathol. 2011 Sep;26(9):1173-85. doi: 10.14670/HH-26.1173.

引用本文的文献

1
Formation of neutrophil extracellular traps in the early stages exacerbate the healing process by regulating macrophage polarization in Achilles tendon-bone injury.早期中性粒细胞胞外陷阱的形成通过调节跟腱-骨损伤中的巨噬细胞极化来加剧愈合过程。
J Tissue Eng. 2025 Aug 19;16:20417314251348038. doi: 10.1177/20417314251348038. eCollection 2025 Jan-Dec.
2
Exploration of autophagy-related molecular mechanisms underlying epilepsy using multiple datasets.利用多个数据集探索癫痫背后的自噬相关分子机制。
J Int Med Res. 2025 Aug;53(8):3000605251364784. doi: 10.1177/03000605251364784. Epub 2025 Aug 16.
3
Identifying Common Diagnostic Biomarkers and Therapeutic Targets between COPD and Sepsis: A Bioinformatics and Machine Learning Approach.

本文引用的文献

1
Dissecting fibrosis: therapeutic insights from the small-molecule toolbox.剖析纤维化:从小分子工具包中获得的治疗见解。
Nat Rev Drug Discov. 2015 Oct;14(10):693-720. doi: 10.1038/nrd4592. Epub 2015 Sep 4.
2
Nuclear factor (NF)-κB p65 regulates differentiation of human and mouse lung fibroblasts mediated by TGF-β.核因子 (NF)-κB p65 通过 TGF-β 调节人及鼠肺成纤维细胞的分化。
Life Sci. 2015 Feb 1;122:8-14. doi: 10.1016/j.lfs.2014.11.033. Epub 2014 Dec 11.
3
Down-regulating ERK1/2 and SMAD2/3 phosphorylation by physical barrier of celecoxib-loaded electrospun fibrous membranes prevents tendon adhesions.
识别慢性阻塞性肺疾病(COPD)和脓毒症之间的常见诊断生物标志物和治疗靶点:一种生物信息学和机器学习方法。
Int J Chron Obstruct Pulmon Dis. 2025 May 28;20:1761-1786. doi: 10.2147/COPD.S510846. eCollection 2025.
4
MFAP4 Deficiency Attenuates Liver Fibrosis by Regulating Hepatic Stellate Cell Fate through Inhibition of the FAK/PI3K/NFκB Signaling Pathway.MFAP4缺乏通过抑制FAK/PI3K/NFκB信号通路调节肝星状细胞命运来减轻肝纤维化。
Cell Mol Gastroenterol Hepatol. 2025 May 29:101548. doi: 10.1016/j.jcmgh.2025.101548.
5
Single-cell sequencing and transcriptomic data reveal that P65 activation significantly promotes microglia-mediated neuroinflammation after ischemic stroke.单细胞测序和转录组数据显示,P65激活显著促进缺血性中风后小胶质细胞介导的神经炎症。
Sci Rep. 2025 May 22;15(1):17760. doi: 10.1038/s41598-025-00524-2.
6
Piezoelectric nanofilms fabricated by coaxial electrospun polycaprolactone/Barium titanate promote Achilles tendon regeneration by reducing IL-17A/NF-κB-mediated inflammation.通过同轴静电纺丝聚己内酯/钛酸钡制备的压电纳米薄膜通过减少IL-17A/NF-κB介导的炎症促进跟腱再生。
Bioact Mater. 2025 Mar 1;49:1-22. doi: 10.1016/j.bioactmat.2025.02.038. eCollection 2025 Jul.
7
Piezo1 promotes vibration-induced vascular smooth muscle injury by regulating the NF-κB/p65 axis.Piezo1通过调节NF-κB/p65轴促进振动诱导的血管平滑肌损伤。
Commun Biol. 2025 Jan 21;8(1):96. doi: 10.1038/s42003-025-07524-y.
8
Sustainable Immunomodulatory via Macrophage P2Y12 Inhibition Mediated Bioactive Patche for Peritendinous Antiadhesion.通过巨噬细胞P2Y12抑制介导的生物活性贴片实现可持续免疫调节以预防肌腱周围粘连
Adv Sci (Weinh). 2025 Jan;12(4):e2409128. doi: 10.1002/advs.202409128. Epub 2024 Dec 4.
9
Challenges in tendon-bone healing: emphasizing inflammatory modulation mechanisms and treatment.肌腱-骨愈合的挑战:强调炎症调节机制和治疗。
Front Endocrinol (Lausanne). 2024 Nov 6;15:1485876. doi: 10.3389/fendo.2024.1485876. eCollection 2024.
10
RNA-Seq-Based Transcriptome Analysis of Chinese Cordyceps Aqueous Extracts Protective Effect against Adriamycin-Induced mpc5 Cell Injury.基于 RNA-Seq 的转录组分析表明,中国虫草水提物对阿霉素诱导的 mpc5 细胞损伤具有保护作用。
Int J Mol Sci. 2024 Sep 26;25(19):10352. doi: 10.3390/ijms251910352.
通过负载塞来昔布的静电纺纤维膜的物理屏障下调 ERK1/2 和 SMAD2/3 的磷酸化可预防肌腱粘连。
Biomaterials. 2014 Dec;35(37):9920-9929. doi: 10.1016/j.biomaterials.2014.08.028. Epub 2014 Sep 15.
4
Liver fibrosis and repair: immune regulation of wound healing in a solid organ.肝纤维化与修复:实体器官中创伤愈合的免疫调控。
Nat Rev Immunol. 2014 Mar;14(3):181-94. doi: 10.1038/nri3623.
5
A mouse model of flexor tendon repair.屈肌腱修复的小鼠模型。
Methods Mol Biol. 2014;1130:73-88. doi: 10.1007/978-1-62703-989-5_6.
6
Molecular targets for treatment of kidney fibrosis.治疗肾纤维化的分子靶点。
J Mol Med (Berl). 2013 May;91(5):549-59. doi: 10.1007/s00109-012-0983-z. Epub 2012 Nov 22.
7
Differential regulation of the mouse and human Wnt5a alternative promoters A and B.调控小鼠和人 Wnt5a 基因的 A 和 B 启动子的差异。
DNA Cell Biol. 2012 Nov;31(11):1585-97. doi: 10.1089/dna.2012.1698. Epub 2012 Oct 9.
8
Prevention of peritendinous adhesions with electrospun ibuprofen-loaded poly(L-lactic acid)-polyethylene glycol fibrous membranes.电纺载布洛芬聚(L-乳酸)-聚乙二醇纤维膜预防肌腱周围粘连。
Tissue Eng Part A. 2013 Feb;19(3-4):529-37. doi: 10.1089/ten.TEA.2012.0208. Epub 2012 Nov 2.
9
Inhibition of RelA-Ser536 phosphorylation by a competing peptide reduces mouse liver fibrosis without blocking the innate immune response.通过竞争肽抑制 RelA-Ser536 磷酸化可减少小鼠肝纤维化而不阻断固有免疫反应。
Hepatology. 2013 Feb;57(2):817-28. doi: 10.1002/hep.26068. Epub 2013 Jan 8.
10
The effects of 5-fluorouracil on flexor tendon healing by using a biodegradable gelatin, slow releasing system: experimental study in a hen model.使用可生物降解明胶缓释系统研究5-氟尿嘧啶对屈肌腱愈合的影响:在母鸡模型中的实验研究
J Hand Surg Eur Vol. 2013 Jul;38(6):651-7. doi: 10.1177/1753193412458646. Epub 2012 Aug 23.