Suppr超能文献

具有不同潜水行为的三种齿鲸的椎体骨微观结构和骨细胞特征。

Vertebral bone microarchitecture and osteocyte characteristics of three toothed whale species with varying diving behaviour.

机构信息

Department of Osteology and Biomechanics, University Medical Center Hamburg-Eppendorf, Lottestr. 59, 22529, Hamburg, Germany.

Institute for Terrestrial and Aquatic Wildlife Research, University of Veterinary Medicine Hannover, Foundation, Werftstrasse 6, 25761, Buesum, Germany.

出版信息

Sci Rep. 2017 May 9;7(1):1604. doi: 10.1038/s41598-017-01926-7.

Abstract

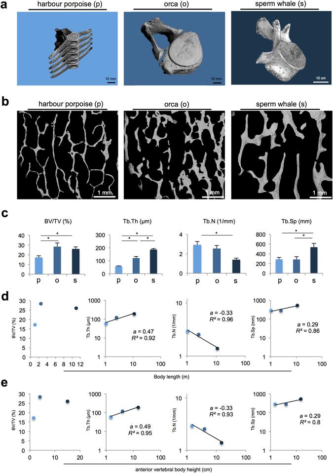
Although vertebral bone microarchitecture has been studied in various tetrapods, limited quantitative data are available on the structural and compositional changes of vertebrae in marine mammals. Whales exhibit exceptional swimming and diving behaviour, and they may not be immune to diving-associated bone pathologies. Lumbar vertebral bodies were analysed in three toothed whale species: the sperm whale (Physeter macrocephalus), orca (Orcinus orca) and harbour porpoise (Phocoena phocoena). The bone volume fraction (BV/TV) did not scale with body size, although the trabeculae were thicker, fewer in number and further apart in larger whale species than in the other two species. These parameters had a negative allometric scaling relationship with body length. In sperm whales and orcas, the analyses revealed a central ossification zone ("bone-within-bone") with an increased BV/TV and trabecular thickness. Furthermore, a large number of empty osteocyte lacunae was observed in the sperm whales. Quantitative backscattered electron imaging showed that the lacunae were significantly smaller and less densely packed. Our results indicate that whales have a unique vertebral bone morphology with an inside-out appearance and that deep diving may result in a small number of viable osteocytes because of diving depth-related osteocyte death.

摘要

尽管已经在各种四足动物中研究了椎骨微结构,但关于海洋哺乳动物的脊椎结构和组成变化的定量数据有限。鲸鱼表现出非凡的游泳和潜水行为,它们可能无法免受与潜水相关的骨骼病理学的影响。在三种齿鲸物种中分析了腰椎体:抹香鲸(Physeter macrocephalus)、虎鲸(Orcinus orca)和港湾海豚(Phocoena phocoena)。虽然在较大的鲸鱼物种中,骨小梁更厚、数量更少且彼此之间的距离更远,但骨体积分数(BV/TV)并未随体型大小而变化。这些参数与体长呈负异速缩放关系。在抹香鲸和虎鲸中,分析显示出一个中央成骨区(“骨内骨”),具有增加的 BV/TV 和小梁厚度。此外,在抹香鲸中观察到大量的空骨细胞腔。定量背散射电子成像显示,腔明显更小且密度更低。我们的结果表明,鲸鱼具有独特的椎骨形态,外观呈内翻状,深潜可能会由于与潜水深度相关的骨细胞死亡而导致少数存活的骨细胞。

https://cdn.ncbi.nlm.nih.gov/pmc/blobs/dc85/5431672/d022acdc2b5b/41598_2017_1926_Fig1_HTML.jpg

文献检索

告别复杂PubMed语法,用中文像聊天一样搜索,搜遍4000万医学文献。AI智能推荐,让科研检索更轻松。

立即免费搜索

文件翻译

保留排版,准确专业,支持PDF/Word/PPT等文件格式,支持 12+语言互译。

免费翻译文档

深度研究

AI帮你快速写综述,25分钟生成高质量综述,智能提取关键信息,辅助科研写作。

立即免费体验