Department of Biochemistry and Molecular Biology, Ajou University, School of Medicine, Suwon 443-721, Korea.
Department of Hemato-oncology, Ajou University School of Medicine, Suwon 443-721, Korea.
Nat Commun. 2017 May 10;8:15208. doi: 10.1038/ncomms15208.
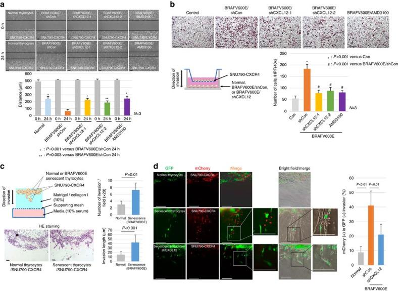
Cellular senescence has been perceived as a barrier against carcinogenesis. However, the senescence-associated secretory phenotype (SASP) of senescent cells can promote tumorigenesis. Here, we show senescent tumour cells are frequently present in the front region of collective invasion of papillary thyroid carcinoma (PTC), as well as lymphatic channels and metastatic foci of lymph nodes. In in vitro invasion analysis, senescent tumour cells exhibit high invasion ability as compared with non-senescent tumour cells through SASP expression. Collective invasion in PTC is led by senescent tumour cells characterized by generation of a C-X-C-motif ligand (CXCL)12 chemokine gradient in the front region. Furthermore, senescent cells increase the survival of cancer cells via CXCL12/CXCR4 signalling. An orthotopic xenograft in vivo model also shows higher lymphatic vessels involvement in the group co-transplanted with senescent cells and cancer cells. These findings suggest that senescent cells are actively involved in the collective invasion and metastasis of PTC.
细胞衰老一直被认为是防止致癌的一道屏障。然而,衰老相关的分泌表型(SASP)会促进肿瘤的发生。在这里,我们发现衰老的肿瘤细胞经常存在于甲状腺乳头状癌(PTC)的集体浸润前沿区域,以及淋巴结的淋巴管和转移灶中。在体外侵袭分析中,衰老的肿瘤细胞通过 SASP 表达表现出比非衰老的肿瘤细胞更高的侵袭能力。PTC 的集体浸润是由衰老的肿瘤细胞主导的,这些细胞在前区域产生 C-X-C 基序配体(CXCL)12 趋化因子梯度。此外,衰老细胞通过 CXCL12/CXCR4 信号增加癌细胞的存活率。体内的原位移植模型也表明,在共移植衰老细胞和癌细胞的组中,淋巴管的参与度更高。这些发现表明,衰老细胞积极参与 PTC 的集体浸润和转移。