• 文献检索
  • 文档翻译
  • 深度研究
  • 学术资讯
  • Suppr Zotero 插件Zotero 插件
  • 邀请有礼
  • 套餐&价格
  • 历史记录
应用&插件
Suppr Zotero 插件Zotero 插件浏览器插件Mac 客户端Windows 客户端微信小程序
定价
高级版会员购买积分包购买API积分包
服务
文献检索文档翻译深度研究API 文档MCP 服务
关于我们
关于 Suppr公司介绍联系我们用户协议隐私条款
关注我们

Suppr 超能文献

核心技术专利:CN118964589B侵权必究
粤ICP备2023148730 号-1Suppr @ 2026

文献检索

告别复杂PubMed语法,用中文像聊天一样搜索,搜遍4000万医学文献。AI智能推荐,让科研检索更轻松。

立即免费搜索

文件翻译

保留排版,准确专业,支持PDF/Word/PPT等文件格式,支持 12+语言互译。

免费翻译文档

深度研究

AI帮你快速写综述,25分钟生成高质量综述,智能提取关键信息,辅助科研写作。

立即免费体验

油酸诱导的PTX3通过上调波形蛋白促进头颈部鳞状细胞癌转移。

Oleate-induced PTX3 promotes head and neck squamous cell carcinoma metastasis through the up-regulation of vimentin.

作者信息

Chan Shih-Hung, Tsai Jhih-Peng, Shen Chih-Jie, Liao Yu-Han, Chen Ben-Kuen

机构信息

Division of Cardiology, Department of Internal Medicine, National Cheng Kung University Hospital, College of Medicine, National Cheng Kung University, Tainan 701, Taiwan, People's Republic of China.

Institute of Bioinformatics and Biosignal Transduction, College of Bioscience and Biotechnology, National Cheng Kung University, Tainan 701, Taiwan, People's Republic of China.

出版信息

Oncotarget. 2017 Jun 20;8(25):41364-41378. doi: 10.18632/oncotarget.17326.

DOI:10.18632/oncotarget.17326
PMID:28489600
原文链接:https://pmc.ncbi.nlm.nih.gov/articles/PMC5522334/
Abstract

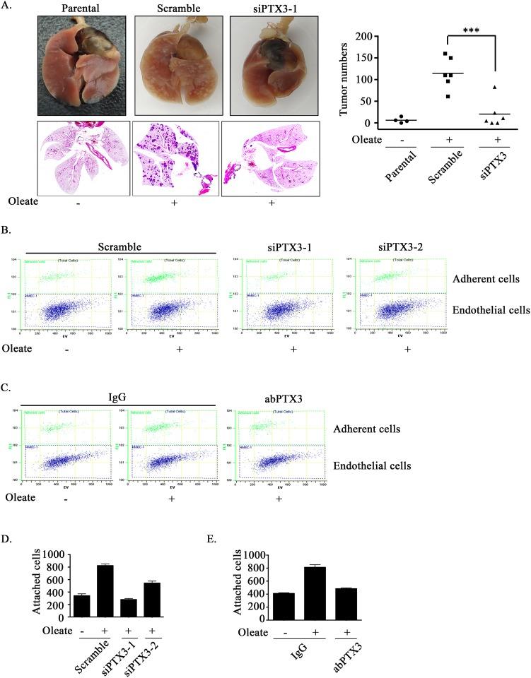
The association between metabolic diseases and the risk of developing cancer is emerging. However, the impact of long pentraxin-3 (PTX3) on dyslipidemia-associated tumor metastasis remains unknown. In this study, we found that oleate induced PTX3 expression and secretion through the activation of Akt/NF-κB pathway in head and neck squamous cell carcinomas (HNSCCs). The activation of NF-κB was essential for the oleate-induced stabilization of PTX3 mRNA. In addition, both the depletion of PTX3 and the inhibition of NF-κB significantly inhibited oleate-induced tumor cell migration and invasion. The enhancement of binding between tumor and endothelial cells was observed in oleate-treated cells but not in the depletion and neutralization of PTX3 with siPTX3 and anti-PTX3 antibodies, respectively. The levels of oleate-induced epithelial-mesenchymal transition (EMT) markers, such as vimentin and MMP-3, were significantly reduced in PTX3-depleted cells. Knocking down vimentin also repressed oleate-induced HNSCC invasion. Furthermore, the depletion of PTX3 blocked the oleate-primed metastatic seeding of tumor cells in the lungs. These results demonstrate that oleate enhances HNSCC metastasis through the PTX3/vimentin signaling axes. The inhibition of PTX3 could be a potential strategy for the treatment of dyslipidemia-mediated HNSCC metastasis.

摘要

代谢性疾病与患癌风险之间的关联正在显现。然而,长五聚体蛋白3(PTX3)对血脂异常相关肿瘤转移的影响仍不清楚。在本研究中,我们发现油酸通过激活头颈部鳞状细胞癌(HNSCCs)中的Akt/NF-κB通路诱导PTX3表达和分泌。NF-κB的激活对于油酸诱导的PTX3 mRNA稳定至关重要。此外,PTX3的缺失和NF-κB的抑制均显著抑制了油酸诱导的肿瘤细胞迁移和侵袭。在油酸处理的细胞中观察到肿瘤细胞与内皮细胞之间的结合增强,但在用siPTX3和抗PTX3抗体分别耗尽和中和PTX3的细胞中未观察到这种增强。在PTX3缺失的细胞中,油酸诱导的上皮-间质转化(EMT)标志物(如波形蛋白和MMP-3)水平显著降低。敲低波形蛋白也抑制了油酸诱导的HNSCC侵袭。此外,PTX3的缺失阻止了油酸引发的肿瘤细胞在肺部的转移定植。这些结果表明,油酸通过PTX3/波形蛋白信号轴增强HNSCC转移。抑制PTX3可能是治疗血脂异常介导的HNSCC转移的潜在策略。

https://cdn.ncbi.nlm.nih.gov/pmc/blobs/4198/5522334/c618cbbf41eb/oncotarget-08-41364-g006.jpg
https://cdn.ncbi.nlm.nih.gov/pmc/blobs/4198/5522334/31c8f5502d4a/oncotarget-08-41364-g001.jpg
https://cdn.ncbi.nlm.nih.gov/pmc/blobs/4198/5522334/db2f22a262ca/oncotarget-08-41364-g002.jpg
https://cdn.ncbi.nlm.nih.gov/pmc/blobs/4198/5522334/7eeaa1195fd1/oncotarget-08-41364-g003.jpg
https://cdn.ncbi.nlm.nih.gov/pmc/blobs/4198/5522334/c6839adf782b/oncotarget-08-41364-g004.jpg
https://cdn.ncbi.nlm.nih.gov/pmc/blobs/4198/5522334/b69ee6fd3dc0/oncotarget-08-41364-g005.jpg
https://cdn.ncbi.nlm.nih.gov/pmc/blobs/4198/5522334/c618cbbf41eb/oncotarget-08-41364-g006.jpg
https://cdn.ncbi.nlm.nih.gov/pmc/blobs/4198/5522334/31c8f5502d4a/oncotarget-08-41364-g001.jpg
https://cdn.ncbi.nlm.nih.gov/pmc/blobs/4198/5522334/db2f22a262ca/oncotarget-08-41364-g002.jpg
https://cdn.ncbi.nlm.nih.gov/pmc/blobs/4198/5522334/7eeaa1195fd1/oncotarget-08-41364-g003.jpg
https://cdn.ncbi.nlm.nih.gov/pmc/blobs/4198/5522334/c6839adf782b/oncotarget-08-41364-g004.jpg
https://cdn.ncbi.nlm.nih.gov/pmc/blobs/4198/5522334/b69ee6fd3dc0/oncotarget-08-41364-g005.jpg
https://cdn.ncbi.nlm.nih.gov/pmc/blobs/4198/5522334/c618cbbf41eb/oncotarget-08-41364-g006.jpg

相似文献

1
Oleate-induced PTX3 promotes head and neck squamous cell carcinoma metastasis through the up-regulation of vimentin.油酸诱导的PTX3通过上调波形蛋白促进头颈部鳞状细胞癌转移。
Oncotarget. 2017 Jun 20;8(25):41364-41378. doi: 10.18632/oncotarget.17326.
2
Oleic acid-induced ANGPTL4 enhances head and neck squamous cell carcinoma anoikis resistance and metastasis via up-regulation of fibronectin.油酸诱导的血管生成素样蛋白4通过上调纤连蛋白增强头颈部鳞状细胞癌对失巢凋亡的抗性和转移能力。
Cancer Lett. 2017 Feb 1;386:110-122. doi: 10.1016/j.canlet.2016.11.012. Epub 2016 Nov 16.
3
PTX3 gene activation in EGF-induced head and neck cancer cell metastasis.PTX3基因在表皮生长因子诱导的头颈癌细胞转移中的激活
Oncotarget. 2015 Apr 10;6(10):7741-57. doi: 10.18632/oncotarget.3482.
4
p70S6K promotes IL-6-induced epithelial-mesenchymal transition and metastasis of head and neck squamous cell carcinoma.p70S6K促进白细胞介素-6诱导的头颈部鳞状细胞癌上皮-间质转化和转移。
Oncotarget. 2016 Jun 14;7(24):36539-36550. doi: 10.18632/oncotarget.9282.
5
Epidermal growth factor-induced cyclooxygenase-2 enhances head and neck squamous cell carcinoma metastasis through fibronectin up-regulation.表皮生长因子诱导的环氧化酶-2通过上调纤连蛋白促进头颈部鳞状细胞癌转移。
Oncotarget. 2015 Jan 30;6(3):1723-39. doi: 10.18632/oncotarget.2783.
6
Emodin represses TWIST1-induced epithelial-mesenchymal transitions in head and neck squamous cell carcinoma cells by inhibiting the β-catenin and Akt pathways.大黄素通过抑制β-连环蛋白和 Akt 通路抑制 TWIST1 诱导的头颈部鳞状细胞癌细胞中的上皮-间充质转化。
Eur J Cancer. 2014 Jan;50(2):366-78. doi: 10.1016/j.ejca.2013.09.025. Epub 2013 Oct 21.
7
Grape seed proanthocyanidins inhibit the invasiveness of human HNSCC cells by targeting EGFR and reversing the epithelial-to-mesenchymal transition.葡萄籽原花青素通过靶向 EGFR 并逆转上皮间质转化抑制人 HNSCC 细胞的侵袭。
PLoS One. 2012;7(1):e31093. doi: 10.1371/journal.pone.0031093. Epub 2012 Jan 27.
8
Stabilization of Slug by NF-κB is Essential for TNF-α -Induced Migration and Epithelial-Mesenchymal Transition in Head and Neck Squamous Cell Carcinoma Cells.NF-κB介导的Slug蛋白稳定对肿瘤坏死因子-α诱导的头颈部鳞状细胞癌细胞迁移和上皮-间质转化至关重要。
Cell Physiol Biochem. 2018;47(2):567-578. doi: 10.1159/000489990. Epub 2018 May 23.
9
Knockdown of Pentraxin 3 suppresses tumorigenicity and metastasis of human cervical cancer cells.下调 Pentraxin 3 可抑制人宫颈癌的致瘤性和转移。
Sci Rep. 2016 Jul 5;6:29385. doi: 10.1038/srep29385.
10
Epidermal growth factor-induced pyruvate dehydrogenase kinase 1 expression enhances head and neck squamous cell carcinoma metastasis up-regulation of fibronectin.表皮生长因子诱导的丙酮酸脱氢酶激酶1表达通过上调纤连蛋白促进头颈部鳞状细胞癌转移。
FASEB J. 2017 Oct;31(10):4265-4276. doi: 10.1096/fj.201700156R. Epub 2017 Jun 8.

引用本文的文献

1
Molecular subtype and prognostic model of laryngeal squamous cell carcinoma based on neutrophil extracellular trap-related genes.基于中性粒细胞胞外诱捕网相关基因的喉鳞状细胞癌分子亚型及预后模型
Transl Cancer Res. 2025 Mar 30;14(3):1772-1785. doi: 10.21037/tcr-24-1531. Epub 2025 Mar 14.
2
PTX3 promotes breast cancer cell proliferation and metastasis by regulating PKCζbreast cancer, pentraxin 3, protein kinase Cζ, proliferation, metastasis.PTX3通过调节PKCζ促进乳腺癌细胞增殖和转移 乳腺癌、五聚体蛋白3、蛋白激酶Cζ、增殖、转移
Exp Ther Med. 2024 Feb 1;27(3):124. doi: 10.3892/etm.2024.12412. eCollection 2024 Mar.
3

本文引用的文献

1
Oleic acid-induced ANGPTL4 enhances head and neck squamous cell carcinoma anoikis resistance and metastasis via up-regulation of fibronectin.油酸诱导的血管生成素样蛋白4通过上调纤连蛋白增强头颈部鳞状细胞癌对失巢凋亡的抗性和转移能力。
Cancer Lett. 2017 Feb 1;386:110-122. doi: 10.1016/j.canlet.2016.11.012. Epub 2016 Nov 16.
2
Epidermal growth factor-induced ANGPTL4 enhances anoikis resistance and tumour metastasis in head and neck squamous cell carcinoma.表皮生长因子诱导的ANGPTL4增强头颈部鳞状细胞癌的失巢凋亡抗性和肿瘤转移。
Oncogene. 2017 Apr 20;36(16):2228-2242. doi: 10.1038/onc.2016.371. Epub 2016 Oct 31.
3
Knockdown of Pentraxin 3 suppresses tumorigenicity and metastasis of human cervical cancer cells.
Immunomodulatory Effect of Hypericin-Mediated Photodynamic Therapy on Oral Cancer Cells.
金丝桃素介导的光动力疗法对口腔癌细胞的免疫调节作用
Pharmaceutics. 2023 Dec 27;16(1):42. doi: 10.3390/pharmaceutics16010042.
4
Characterization of residual cancer by comparison of a pair of organoids established from a patient with esophageal squamous cell carcinoma before and after neoadjuvant chemotherapy.通过比较一对源自接受新辅助化疗前后的食管鳞癌患者的类器官来对残留肿瘤进行特征分析。
Hum Cell. 2024 Mar;37(2):491-501. doi: 10.1007/s13577-023-01020-3. Epub 2024 Jan 6.
5
Role of long pentraxin PTX3 in cancer.长 pentraxin PTX3 在癌症中的作用。
Clin Exp Med. 2023 Dec;23(8):4401-4411. doi: 10.1007/s10238-023-01137-7. Epub 2023 Jul 12.
6
Vimentin is required for tumor progression and metastasis in a mouse model of non-small cell lung cancer.波形蛋白对于非小细胞肺癌小鼠模型中的肿瘤进展和转移是必需的。
Oncogene. 2023 Jun;42(25):2074-2087. doi: 10.1038/s41388-023-02703-9. Epub 2023 May 9.
7
Roles of the cytoskeleton in human diseases.细胞骨架在人类疾病中的作用。
Mol Biol Rep. 2023 Mar;50(3):2847-2856. doi: 10.1007/s11033-022-08025-5. Epub 2023 Jan 6.
8
Construction of an immune-related gene signature for the prognosis and diagnosis of glioblastoma multiforme.构建用于多形性胶质母细胞瘤预后和诊断的免疫相关基因特征。
Front Oncol. 2022 Aug 2;12:938679. doi: 10.3389/fonc.2022.938679. eCollection 2022.
9
PTX3 mediates the infiltration, migration, and inflammation-resolving-polarization of macrophages in glioblastoma.PTX3 介导胶质母细胞瘤中巨噬细胞的浸润、迁移和炎症消退极化。
CNS Neurosci Ther. 2022 Nov;28(11):1748-1766. doi: 10.1111/cns.13913. Epub 2022 Jul 20.
10
Identification of Novel Biomarkers for Predicting Prognosis and Immunotherapy Response in Head and Neck Squamous Cell Carcinoma Based on ceRNA Network and Immune Infiltration Analysis.基于 ceRNA 网络和免疫浸润分析鉴定预测头颈部鳞状细胞癌预后和免疫治疗反应的新型生物标志物。
Biomed Res Int. 2021 Dec 6;2021:4532438. doi: 10.1155/2021/4532438. eCollection 2021.
下调 Pentraxin 3 可抑制人宫颈癌的致瘤性和转移。
Sci Rep. 2016 Jul 5;6:29385. doi: 10.1038/srep29385.
4
High-fat diet enhances stemness and tumorigenicity of intestinal progenitors.高脂饮食增强肠道祖细胞的干性和致瘤性。
Nature. 2016 Mar 3;531(7592):53-8. doi: 10.1038/nature17173.
5
Targeting chemotherapy-induced PTX3 in tumor stroma to prevent the progression of drug-resistant cancers.靶向肿瘤基质中化疗诱导的PTX3以预防耐药性癌症的进展。
Oncotarget. 2015 Sep 15;6(27):23987-4001. doi: 10.18632/oncotarget.4364.
6
Metabolic syndrome contributes to an increased recurrence risk of non-metastatic colorectal cancer.代谢综合征会增加非转移性结直肠癌的复发风险。
Oncotarget. 2015 Aug 14;6(23):19880-90. doi: 10.18632/oncotarget.4166.
7
Pentraxin-3 Silencing Suppresses Gastric Cancer-related Inflammation by Inhibiting Chemotactic Migration of Macrophages.通过抑制巨噬细胞的趋化迁移,五聚体蛋白3沉默抑制胃癌相关炎症。
Anticancer Res. 2015 May;35(5):2663-8.
8
PTX3 gene activation in EGF-induced head and neck cancer cell metastasis.PTX3基因在表皮生长因子诱导的头颈癌细胞转移中的激活
Oncotarget. 2015 Apr 10;6(10):7741-57. doi: 10.18632/oncotarget.3482.
9
PTX3 is an extrinsic oncosuppressor regulating complement-dependent inflammation in cancer.PTX3 是一种外在的肿瘤抑制因子,调节癌症中补体依赖性炎症。
Cell. 2015 Feb 12;160(4):700-714. doi: 10.1016/j.cell.2015.01.004.
10
Metabolic syndrome and risk of endometrial cancer in the united states: a study in the SEER-medicare linked database.美国代谢综合征与子宫内膜癌风险:基于监测、流行病学和最终结果计划(SEER)与医疗保险链接数据库的一项研究
Cancer Epidemiol Biomarkers Prev. 2015 Jan;24(1):261-7. doi: 10.1158/1055-9965.EPI-14-0923.