• 文献检索
  • 文档翻译
  • 深度研究
  • 学术资讯
  • Suppr Zotero 插件Zotero 插件
  • 邀请有礼
  • 套餐&价格
  • 历史记录
应用&插件
Suppr Zotero 插件Zotero 插件浏览器插件Mac 客户端Windows 客户端微信小程序
定价
高级版会员购买积分包购买API积分包
服务
文献检索文档翻译深度研究API 文档MCP 服务
关于我们
关于 Suppr公司介绍联系我们用户协议隐私条款
关注我们

Suppr 超能文献

核心技术专利:CN118964589B侵权必究
粤ICP备2023148730 号-1Suppr @ 2026

文献检索

告别复杂PubMed语法,用中文像聊天一样搜索,搜遍4000万医学文献。AI智能推荐,让科研检索更轻松。

立即免费搜索

文件翻译

保留排版,准确专业,支持PDF/Word/PPT等文件格式,支持 12+语言互译。

免费翻译文档

深度研究

AI帮你快速写综述,25分钟生成高质量综述,智能提取关键信息,辅助科研写作。

立即免费体验

从食用蘑菇:刺芹侧耳中提取的肽可诱导人肺癌细胞凋亡。

Peptides extracted from edible mushroom: Lentinus squarrosulus induces apoptosis in human lung cancer cells.

作者信息

Prateep Arisara, Sumkhemthong Somruethai, Suksomtip Maneewan, Chanvorachote Pithi, Chaotham Chatchai

机构信息

a Department of Biochemistry and Microbiology, Faculty of Pharmaceutical Sciences , Chulalongkorn University , Bangkok , Thailand.

b Department of Pharmacology and Physiology, Faculty of Pharmaceutical Sciences , Chulalongkorn University , Bangkok , Thailand.

出版信息

Pharm Biol. 2017 Dec;55(1):1792-1799. doi: 10.1080/13880209.2017.1325913.

DOI:10.1080/13880209.2017.1325913
PMID:28532227
原文链接:https://pmc.ncbi.nlm.nih.gov/articles/PMC6130440/
Abstract

CONTEXT

Lentinus squarrosulus Mont. (Polyporaceae) is an interesting source of diverse bioactive compounds.

OBJECTIVE

This is the first study of the anticancer activity and underlying mechanism of peptides extracted from Lentinus squarrosuls.

MATERIALS AND METHODS

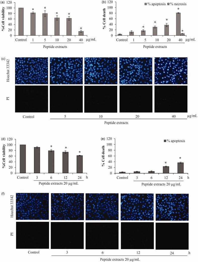
Peptides were isolated from the aqueous extract of L. squarrosulus by employing solid ammonium sulphate precipitation. They were further purified by ion-exchange chromatography on diethylaminoethanol (DEAE)-cellulose and gel filtration chromatography on Sephadex G25. Anticancer activity was investigated in human lung cancer H460, H292 and H23 cells cultured with 0-40 μg/mL of peptide extracts for 24 h. Cell viability and mode of cell death were evaluated by MTT and nuclear staining assay, respectively. Western blotting was used to investigate the alteration of apoptosis-regulating proteins in lung cancer cells treated with peptide extracts (0-20 μg/mL) for 24 h.

RESULTS

The cytotoxicity of partially-purified peptide extracts from L. squarrosulus was indicated with IC of ∼26.84 ± 2.84, 2.80 ± 2.14 and 18.84 ± 0.30 μg/mL in lung cancer H460, H292 and H23 cells, respectively. The extracts at 20 μg/mL induced apoptosis through the reduction of anti-apoptotic Bcl-2 protein (∼0.5-fold reduction) and up-regulation of BAX (∼4.5-fold induction), a pro-apoptotic protein. Furthermore, L. squarrosulus peptide extracts (20 μg/mL) also decreased the cellular level of death receptor inhibitor c-FLIP (∼0.6-fold reduction).

CONCLUSIONS AND DISCUSSION

This study provides the novel anticancer activity and mechanism of L. squarrosulus peptide extracts, which encourage further investigation and development of the extracts for anticancer use.

摘要

背景

糙皮侧耳(多孔菌科)是多种生物活性化合物的有趣来源。

目的

这是首次对从糙皮侧耳中提取的肽的抗癌活性及其潜在机制进行研究。

材料与方法

采用固体硫酸铵沉淀法从糙皮侧耳水提取物中分离肽。通过二乙氨基乙醇(DEAE)-纤维素离子交换色谱和葡聚糖凝胶G25凝胶过滤色谱进一步纯化。用0-40μg/mL的肽提取物培养人肺癌H460、H292和H23细胞24小时,研究其抗癌活性。分别通过MTT和核染色试验评估细胞活力和细胞死亡方式。用蛋白质免疫印迹法研究用肽提取物(0-20μg/mL)处理24小时的肺癌细胞中凋亡调节蛋白的变化。

结果

糙皮侧耳部分纯化的肽提取物对肺癌H460、H292和H23细胞的细胞毒性分别以IC为26.84±2.84、2.80±2.14和18.84±0.30μg/mL表示。20μg/mL的提取物通过降低抗凋亡Bcl-2蛋白(0.5倍降低)和上调促凋亡蛋白BAX(4.5倍诱导)诱导凋亡。此外,糙皮侧耳肽提取物(20μg/mL)还降低了死亡受体抑制剂c-FLIP的细胞水平(0.6倍降低)。

结论与讨论

本研究提供了糙皮侧耳肽提取物新的抗癌活性和机制,这鼓励对该提取物进行进一步的研究和开发以用于抗癌。

https://cdn.ncbi.nlm.nih.gov/pmc/blobs/3ee4/6130440/bd9e7fc4fe7b/IPHB_A_1325913_F0007_C.jpg
https://cdn.ncbi.nlm.nih.gov/pmc/blobs/3ee4/6130440/a6cb1d605f35/IPHB_A_1325913_F0001_C.jpg
https://cdn.ncbi.nlm.nih.gov/pmc/blobs/3ee4/6130440/4de74b56d4c3/IPHB_A_1325913_F0002_B.jpg
https://cdn.ncbi.nlm.nih.gov/pmc/blobs/3ee4/6130440/78735654b68f/IPHB_A_1325913_F0003_C.jpg
https://cdn.ncbi.nlm.nih.gov/pmc/blobs/3ee4/6130440/2e2f73e3ca21/IPHB_A_1325913_F0004_B.jpg
https://cdn.ncbi.nlm.nih.gov/pmc/blobs/3ee4/6130440/9d123612ad14/IPHB_A_1325913_F0005_B.jpg
https://cdn.ncbi.nlm.nih.gov/pmc/blobs/3ee4/6130440/c8248c31128f/IPHB_A_1325913_F0006_B.jpg
https://cdn.ncbi.nlm.nih.gov/pmc/blobs/3ee4/6130440/bd9e7fc4fe7b/IPHB_A_1325913_F0007_C.jpg
https://cdn.ncbi.nlm.nih.gov/pmc/blobs/3ee4/6130440/a6cb1d605f35/IPHB_A_1325913_F0001_C.jpg
https://cdn.ncbi.nlm.nih.gov/pmc/blobs/3ee4/6130440/4de74b56d4c3/IPHB_A_1325913_F0002_B.jpg
https://cdn.ncbi.nlm.nih.gov/pmc/blobs/3ee4/6130440/78735654b68f/IPHB_A_1325913_F0003_C.jpg
https://cdn.ncbi.nlm.nih.gov/pmc/blobs/3ee4/6130440/2e2f73e3ca21/IPHB_A_1325913_F0004_B.jpg
https://cdn.ncbi.nlm.nih.gov/pmc/blobs/3ee4/6130440/9d123612ad14/IPHB_A_1325913_F0005_B.jpg
https://cdn.ncbi.nlm.nih.gov/pmc/blobs/3ee4/6130440/c8248c31128f/IPHB_A_1325913_F0006_B.jpg
https://cdn.ncbi.nlm.nih.gov/pmc/blobs/3ee4/6130440/bd9e7fc4fe7b/IPHB_A_1325913_F0007_C.jpg

相似文献

1
Peptides extracted from edible mushroom: Lentinus squarrosulus induces apoptosis in human lung cancer cells.从食用蘑菇:刺芹侧耳中提取的肽可诱导人肺癌细胞凋亡。
Pharm Biol. 2017 Dec;55(1):1792-1799. doi: 10.1080/13880209.2017.1325913.
2
Chemosensitizing activity of peptide from Lentinus squarrosulus (Mont.) on cisplatin-induced apoptosis in human lung cancer cells.香菇肽对顺铂诱导的人肺癌细胞凋亡的增敏作用。
Sci Rep. 2021 Feb 18;11(1):4060. doi: 10.1038/s41598-021-83606-1.
3
Cycloartobiloxanthone Induces Human Lung Cancer Cell Apoptosis Mitochondria-dependent Apoptotic Pathway.环阿尔廷醇双黄酮通过线粒体依赖的凋亡途径诱导人肺癌细胞凋亡。
In Vivo. 2018 Jan-Feb;32(1):71-78. doi: 10.21873/invivo.11206.
4
Lentinus squarrosulus (Mont.) mycelium enhanced antioxidant status in rat model.毛柄香菇(Mont.)菌丝体增强了大鼠模型的抗氧化状态。
Drug Des Devel Ther. 2015 Nov 6;9:5957-64. doi: 10.2147/DDDT.S90746. eCollection 2015.
5
Silk fibroin peptide suppresses proliferation and induces apoptosis and cell cycle arrest in human lung cancer cells.丝素肽抑制人肺癌细胞的增殖并诱导其凋亡和细胞周期停滞。
Acta Pharmacol Sin. 2019 Apr;40(4):522-529. doi: 10.1038/s41401-018-0048-0. Epub 2018 Jun 19.
6
Mont. Mushroom: Molecular Identification, In vitro Anti-Diabetic, Anti-Obesity, and Cytotoxicity Assessment.蒙大拿蘑菇:分子鉴定、体外抗糖尿病、抗肥胖及细胞毒性评估
Turk J Pharm Sci. 2022 Dec 21;19(6):642-648. doi: 10.4274/tjps.galenos.2021.72798.
7
Toxicological Evaluation of Phytochemical Characterized Aqueous Extract of Wild Dried (Mont.) Mushroom in Rats.野生干制(蒙氏)蘑菇植物化学成分特征化水提取物对大鼠的毒理学评价
Toxicol Res. 2019 Apr;35(2):181-190. doi: 10.5487/TR.2019.35.2.181. Epub 2019 Apr 15.
8
Apoptosis induced by the methanol extract of Salvia miltiorrhiza Bunge in non-small cell lung cancer through PTEN-mediated inhibition of PI3K/Akt pathway.丹参甲醇提取物通过PTEN介导的PI3K/Akt通路抑制作用诱导非小细胞肺癌细胞凋亡。
J Ethnopharmacol. 2017 Mar 22;200:107-116. doi: 10.1016/j.jep.2016.12.051. Epub 2017 Jan 12.
9
Ethyl acetate extract from Selaginella doederleinii Hieron inhibits the growth of human lung cancer cells A549 via caspase-dependent apoptosis pathway.江南卷柏乙酸乙酯提取物通过半胱天冬酶依赖性凋亡途径抑制人肺癌细胞A549的生长。
J Ethnopharmacol. 2016 Aug 22;190:261-71. doi: 10.1016/j.jep.2016.06.029. Epub 2016 Jun 9.
10
Anticancer effect of petroleum ether extract from Bidens pilosa L and its constituent's analysis by GC-MS.鬼针草石油醚提取物的抑癌作用及其 GC-MS 成分分析。
J Ethnopharmacol. 2018 May 10;217:126-133. doi: 10.1016/j.jep.2018.02.019. Epub 2018 Feb 15.

引用本文的文献

1
Current Advances in the Use of Mushrooms as Therapeutics for Lung Cancer: A Review.蘑菇作为肺癌治疗方法的当前进展:综述
Molecules. 2025 Mar 14;30(6):1322. doi: 10.3390/molecules30061322.
2
Therapeutic Peptides for Treatment of Lung Diseases: Infection, Fibrosis, and Cancer.治疗肺部疾病的治疗性肽:感染、纤维化和癌症。
Int J Mol Sci. 2023 May 12;24(10):8642. doi: 10.3390/ijms24108642.
3
Mycomedicine: A Unique Class of Natural Products with Potent Anti-tumour Bioactivities.药用真菌:一类具有强效抗肿瘤生物活性的独特天然产物。

本文引用的文献

1
Molecular Characterization and Antioxidant Potential of Three Wild Culinary-Medicinal Mushrooms from Tripura, Northeast India.印度东北部特里普拉邦三种野生药食两用蘑菇的分子特征及抗氧化潜力
Int J Med Mushrooms. 2017;19(1):55-63. doi: 10.1615/IntJMedMushrooms.v19.i1.60.
2
A Ribonuclease Isolated from Wild Ganoderma Lucidum Suppressed Autophagy and Triggered Apoptosis in Colorectal Cancer Cells.从野生灵芝中分离出的一种核糖核酸酶可抑制结肠癌细胞的自噬并引发其凋亡。
Front Pharmacol. 2016 Jul 25;7:217. doi: 10.3389/fphar.2016.00217. eCollection 2016.
3
Alectinib-Induced Alopecia in a Patient with Anaplastic Lymphoma Kinase-Positive Non-Small Cell Lung Cancer.
Molecules. 2021 Feb 19;26(4):1113. doi: 10.3390/molecules26041113.
4
Chemosensitizing activity of peptide from Lentinus squarrosulus (Mont.) on cisplatin-induced apoptosis in human lung cancer cells.香菇肽对顺铂诱导的人肺癌细胞凋亡的增敏作用。
Sci Rep. 2021 Feb 18;11(1):4060. doi: 10.1038/s41598-021-83606-1.
5
Functional composition and antioxidant property of crude polysaccharides from the fruiting bodies of .来自……子实体的粗多糖的功能组成及抗氧化特性
3 Biotech. 2021 Jan;11(1):7. doi: 10.1007/s13205-020-02594-7. Epub 2021 Jan 2.
6
Anticancer peptide: Physicochemical property, functional aspect and trend in clinical application (Review).抗癌肽:理化性质、功能方面及临床应用趋势(综述)。
Int J Oncol. 2020 Sep;57(3):678-696. doi: 10.3892/ijo.2020.5099. Epub 2020 Jul 10.
7
Colicin N Mediates Apoptosis and Suppresses Integrin-Modulated Survival in Human Lung Cancer Cells.类志贺毒素 N 通过介导细胞凋亡并抑制整合素调节的人肺癌细胞存活
Molecules. 2020 Feb 13;25(4):816. doi: 10.3390/molecules25040816.
8
evaluation of anti-epidermoid cancer activity of protein hydrolysate and their effects on apoptosis and cellular proteins.蛋白质水解物的抗表皮样癌活性评估及其对细胞凋亡和细胞蛋白质的影响。
Oncol Lett. 2019 Sep;18(3):3128-3136. doi: 10.3892/ol.2019.10647. Epub 2019 Jul 22.
9
Silk fibroin peptide suppresses proliferation and induces apoptosis and cell cycle arrest in human lung cancer cells.丝素肽抑制人肺癌细胞的增殖并诱导其凋亡和细胞周期停滞。
Acta Pharmacol Sin. 2019 Apr;40(4):522-529. doi: 10.1038/s41401-018-0048-0. Epub 2018 Jun 19.
阿来替尼诱发间变性淋巴瘤激酶阳性非小细胞肺癌患者脱发
Case Rep Oncol. 2016 Apr 13;9(1):212-5. doi: 10.1159/000445288. eCollection 2016 Jan-Apr.
4
Isololiolide, a carotenoid metabolite isolated from the brown alga Cystoseira tamariscifolia, is cytotoxic and able to induce apoptosis in hepatocarcinoma cells through caspase-3 activation, decreased Bcl-2 levels, increased p53 expression and PARP cleavage.从褐藻马尾藻中分离得到的类胡萝卜素代谢产物异螺旋藻内酯具有细胞毒性,能够通过 caspase-3 激活、降低 Bcl-2 水平、增加 p53 表达和 PARP 切割诱导肝癌细胞凋亡。
Phytomedicine. 2016 May 15;23(5):550-7. doi: 10.1016/j.phymed.2016.02.008. Epub 2016 Feb 26.
5
Distinct Activation Mechanisms of NF-κB Regulator Inhibitor of NF-κB Kinase (IKK) by Isoforms of the Cell Death Regulator Cellular FLICE-like Inhibitory Protein (cFLIP).细胞死亡调节因子细胞FLICE样抑制蛋白(cFLIP)的亚型对核因子κB调节因子核因子κB激酶(IKK)的不同激活机制
J Biol Chem. 2016 Apr 1;291(14):7608-20. doi: 10.1074/jbc.M116.718122. Epub 2016 Feb 10.
6
Risk Factors for Local and Distant Recurrence After Surgical Treatment in Patients With Non-Small-Cell Lung Cancer.非小细胞肺癌患者手术治疗后局部和远处复发的危险因素
Clin Lung Cancer. 2016 Sep;17(5):e157-e167. doi: 10.1016/j.cllc.2015.12.013. Epub 2016 Jan 11.
7
Lung cancer: Biology and treatment options.肺癌:生物学与治疗选择
Biochim Biophys Acta. 2015 Dec;1856(2):189-210. doi: 10.1016/j.bbcan.2015.08.002. Epub 2015 Aug 19.
8
Cancer statistics, 2015.癌症统计数据,2015 年。
CA Cancer J Clin. 2015 Jan-Feb;65(1):5-29. doi: 10.3322/caac.21254. Epub 2015 Jan 5.
9
Control of apoptosis by the BCL-2 protein family: implications for physiology and therapy.BCL-2 蛋白家族对细胞凋亡的调控:对生理学和治疗的意义。
Nat Rev Mol Cell Biol. 2014 Jan;15(1):49-63. doi: 10.1038/nrm3722.
10
Structural characterization of an immunoenhancing heteroglycan of a hybrid mushroom (pfls1h) of Pleurotus florida and Lentinus squarrosulus (Mont.) Singer.结构表征佛罗里达侧耳和鳞皮扇菇(Mont.)辛格杂交蘑菇(pfls1h)的免疫增强杂聚糖。
Carbohydr Res. 2013 Apr 19;371:45-51. doi: 10.1016/j.carres.2013.02.004. Epub 2013 Feb 24.