Department of Bioengineering, University of California, Berkeley, Berkeley, CA 94720-1762, USA; Department of Bioengineering and Institute for Bioengineering and Biosciences, Instituto Superior Técnico, Universidade de Lisboa, 1049-001 Lisbon, Portugal.
Department of Bioengineering, University of California, Berkeley, Berkeley, CA 94720-1762, USA.
Stem Cell Reports. 2017 Jun 6;8(6):1770-1783. doi: 10.1016/j.stemcr.2017.04.027. Epub 2017 May 25.
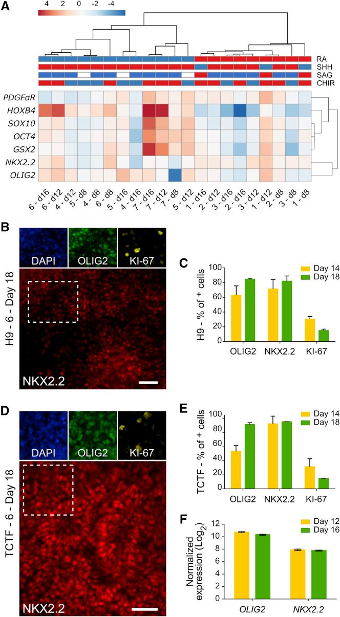
Oligodendrocyte precursor cells (OPCs) offer considerable potential for the treatment of demyelinating diseases and injuries of the CNS. However, generating large quantities of high-quality OPCs remains a substantial challenge that impedes their therapeutic application. Here, we show that OPCs can be generated from human pluripotent stem cells (hPSCs) in a three-dimensional (3D), scalable, and fully defined thermoresponsive biomaterial system. We used CRISPR/Cas9 to create a NKX2.2-EGFP human embryonic stem cell reporter line that enabled fine-tuning of early OPC specification and identification of conditions that markedly increased the number of OLIG2 and NKX2.2 cells generated from hPSCs. Transplantation of 50-day-old OPCs into the brains of NOD/SCID mice revealed that progenitors generated in 3D without cell selection or purification subsequently engrafted, migrated, and matured into myelinating oligodendrocytes in vivo. These results demonstrate the potential of harnessing lineage reporter lines to develop 3D platforms for rapid and large-scale production of OPCs.
少突胶质前体细胞 (OPC) 在治疗脱髓鞘疾病和中枢神经系统损伤方面具有很大的潜力。然而,生成大量高质量的 OPC 仍然是一个巨大的挑战,阻碍了它们的治疗应用。在这里,我们展示了可以在三维(3D)、可扩展且完全定义的热响应生物材料系统中从人类多能干细胞(hPSC)中生成 OPC。我们使用 CRISPR/Cas9 构建了一个 NKX2.2-EGFP 人类胚胎干细胞报告细胞系,该细胞系可以精细调节早期 OPC 特化,并确定了明显增加从 hPSC 中生成的 OLIG2 和 NKX2.2 细胞数量的条件。将 50 天大的 OPC 移植到 NOD/SCID 小鼠的大脑中,结果表明,在没有细胞选择或纯化的情况下在 3D 中生成的祖细胞随后在体内植入、迁移并成熟为髓鞘形成的少突胶质细胞。这些结果表明,利用谱系报告细胞系来开发 3D 平台,以快速、大规模地生成 OPC 具有潜力。