Suppr超能文献

γ-分泌酶的失活会导致底物积累和非阿尔茨海默病性神经退行性变。

Inactivation of γ-secretases leads to accumulation of substrates and non-Alzheimer neurodegeneration.

作者信息

Acx Hermien, Serneels Lutgarde, Radaelli Enrico, Muyldermans Serge, Vincke Cécile, Pepermans Elise, Müller Ulrike, Chávez-Gutiérrez Lucía, De Strooper Bart

机构信息

VIB Center for Brain and Disease Research, Leuven, Belgium.

KU Leuven Department for Neurosciences, Leuven Institute for Neurodegenerative Disorders (LIND) and Universitaire Ziekenhuizen Leuven, University of Leuven, Leuven, Belgium.

出版信息

EMBO Mol Med. 2017 Aug;9(8):1088-1099. doi: 10.15252/emmm.201707561.

Abstract

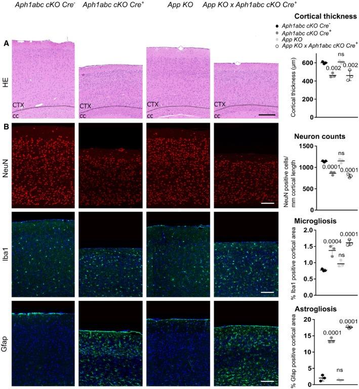
γ-Secretases are a family of intramembrane cleaving aspartyl proteases and important drug targets in Alzheimer's disease. Here, we generated mice deficient for all γ-secretases in the pyramidal neurons of the postnatal forebrain by deleting the three anterior pharynx defective 1 () subunits (). The mice show progressive cortical atrophy, neuronal loss, and gliosis. Interestingly, this is associated with more than 10-fold accumulation of membrane-bound fragments of App, Aplp1, Nrg1, and Dcc, while other known substrates of γ-secretase such as Aplp2, Lrp1, and Sdc3 accumulate to lesser extents. Despite numerous reports linking neurodegeneration to accumulation of membrane-bound App fragments, deletion of App expression in the combined knockout does not rescue this phenotype. Importantly, knockout of only Aph1a- or Aph1bc-secretases causes limited and differential accumulation of substrates. This was not associated with neurodegeneration. Further development of selective Aph1-γ-secretase inhibitors should be considered for treatment of Alzheimer's disease.

摘要

γ-分泌酶是一类膜内裂解天冬氨酸蛋白酶家族,也是阿尔茨海默病中重要的药物靶点。在此,我们通过删除三个前咽缺陷1(Aph1)亚基(Aph1a、Aph1b和Aph1c),构建了出生后前脑锥体神经元中所有γ-分泌酶均缺失的小鼠。这些小鼠表现出进行性皮质萎缩、神经元丢失和胶质增生。有趣的是,这与App、Aplp1、Nrg1和Dcc的膜结合片段积累超过10倍有关,而γ-分泌酶的其他已知底物,如Aplp2、Lrp1和Sdc3积累程度较低。尽管有许多报道将神经退行性变与膜结合App片段的积累联系起来,但在联合基因敲除中删除App表达并不能挽救这种表型。重要的是,仅敲除Aph1a或Aph1bc-分泌酶会导致底物有限且有差异的积累。这与神经退行性变无关。应考虑进一步开发选择性Aph1-γ-分泌酶抑制剂用于治疗阿尔茨海默病。

https://cdn.ncbi.nlm.nih.gov/pmc/blobs/0713/5538297/4660c5b909fb/EMMM-9-1088-g003.jpg

文献检索

告别复杂PubMed语法,用中文像聊天一样搜索,搜遍4000万医学文献。AI智能推荐,让科研检索更轻松。

立即免费搜索

文件翻译

保留排版,准确专业,支持PDF/Word/PPT等文件格式,支持 12+语言互译。

免费翻译文档

深度研究

AI帮你快速写综述,25分钟生成高质量综述,智能提取关键信息,辅助科研写作。

立即免费体验