College of Pharmacy and Bioengineering, Chengdu University, Chengdu, Sichuan 610106, P.R. China.
Cancer Center, West China Hospital, Sichuan University, Chengdu, Sichuan 610041, P.R. China.
Int J Mol Med. 2017 Aug;40(2):465-473. doi: 10.3892/ijmm.2017.3040. Epub 2017 Jun 26.
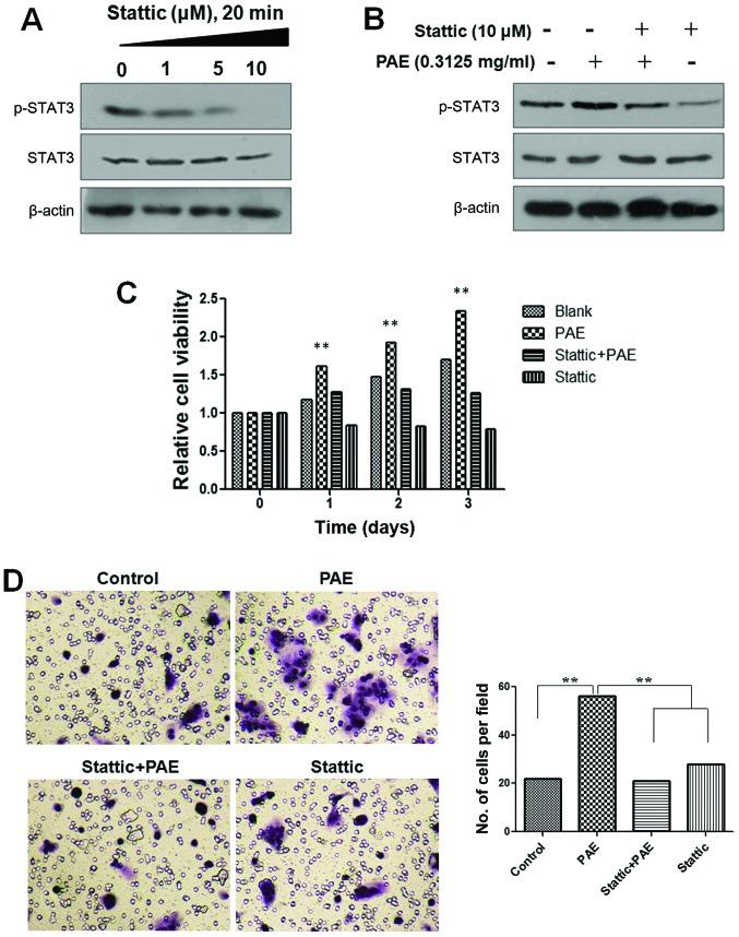
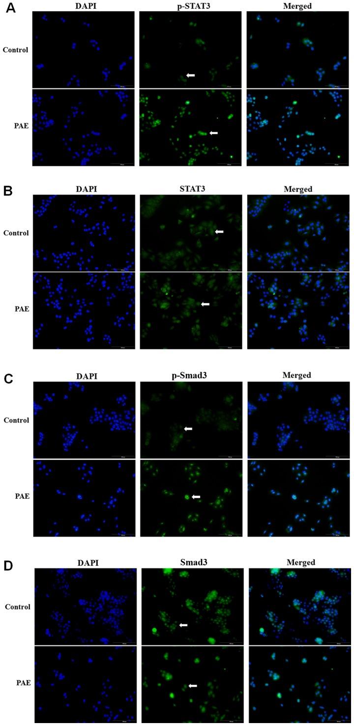
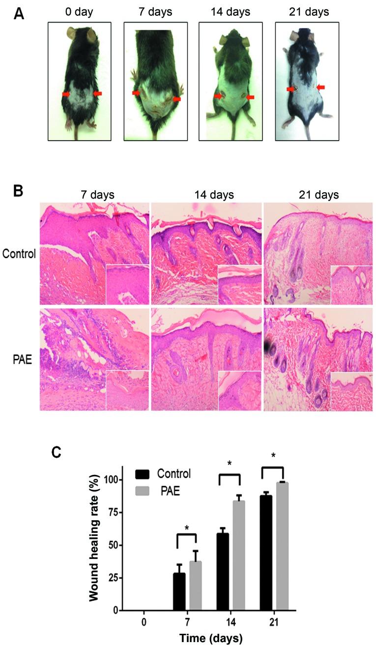
Periplaneta americana extracts (PAEs) play a crucial role in skin wound healing. However, their molecular effects and signaling pathways in regenerating tissues and cells are not clear. In this study, we refined the PAE from Periplaneta americana to investigate the mechanisms underlying skin wound healing. The human keratinocyte line HaCaT was selected and a mouse model of deep second-degree thermal burn was established for in vitro and in vivo studies, respectively. PAE treatment induced the proliferation and migration of HaCaT cells and wound healing in the burn model. Furthermore, the effects of PAE on wound healing were found to depend on the Janus-activated kinase/signal transducer and activator of transcription 3 (JAK/STAT3) pathway and Smad3 activities, according to western blot analysis and immunohistochemical (IHC) assays in vitro and in vivo. Pretreatment with a STAT3 inhibitor blocked the cell proliferation and migration induced by PAE. The results indicate the wound-healing function of PAE via enhanced JAK/STAT3 signaling and Smad3 activities. Our studies provide a theoretical basis underlying the role of PAE in cutaneous wound healing.
美洲大蠊提取物(PAEs)在皮肤伤口愈合中起着至关重要的作用。然而,它们在再生组织和细胞中的分子作用和信号通路尚不清楚。在本研究中,我们从美洲大蠊中精制了 PAE,以研究其在皮肤伤口愈合中的作用机制。选择人角质形成细胞系 HaCaT,并建立小鼠深二度热烧伤模型,分别进行体外和体内研究。PAE 处理诱导 HaCaT 细胞的增殖和迁移,并促进烧伤模型中的伤口愈合。此外,根据体外和体内的 Western blot 分析和免疫组织化学(IHC)检测,PAE 对伤口愈合的影响取决于 Janus 激活激酶/信号转导和转录激活因子 3(JAK/STAT3)通路和 Smad3 活性。用 STAT3 抑制剂预处理可阻断 PAE 诱导的细胞增殖和迁移。这些结果表明,PAE 通过增强 JAK/STAT3 信号和 Smad3 活性发挥其促进伤口愈合的功能。本研究为 PAE 在皮肤伤口愈合中的作用提供了理论基础。